Suppr超能文献

皮质类器官中的细胞应激会损害分子亚型的特化。

Cell stress in cortical organoids impairs molecular subtype specification.

机构信息

Department of Neurology, University of California, San Francisco (UCSF), San Francisco, CA, USA.

The Eli and Edythe Broad Center of Regeneration Medicine and Stem Cell Research, University of California, San Francisco (UCSF), San Francisco, CA, USA.

出版信息

Nature. 2020 Feb;578(7793):142-148. doi: 10.1038/s41586-020-1962-0. Epub 2020 Jan 29.

Abstract

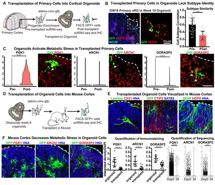
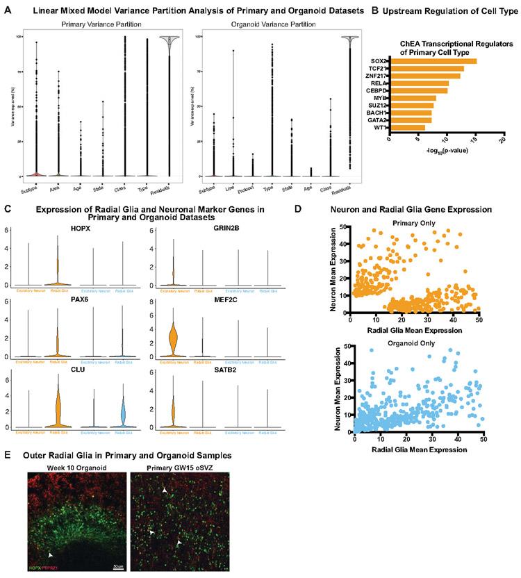
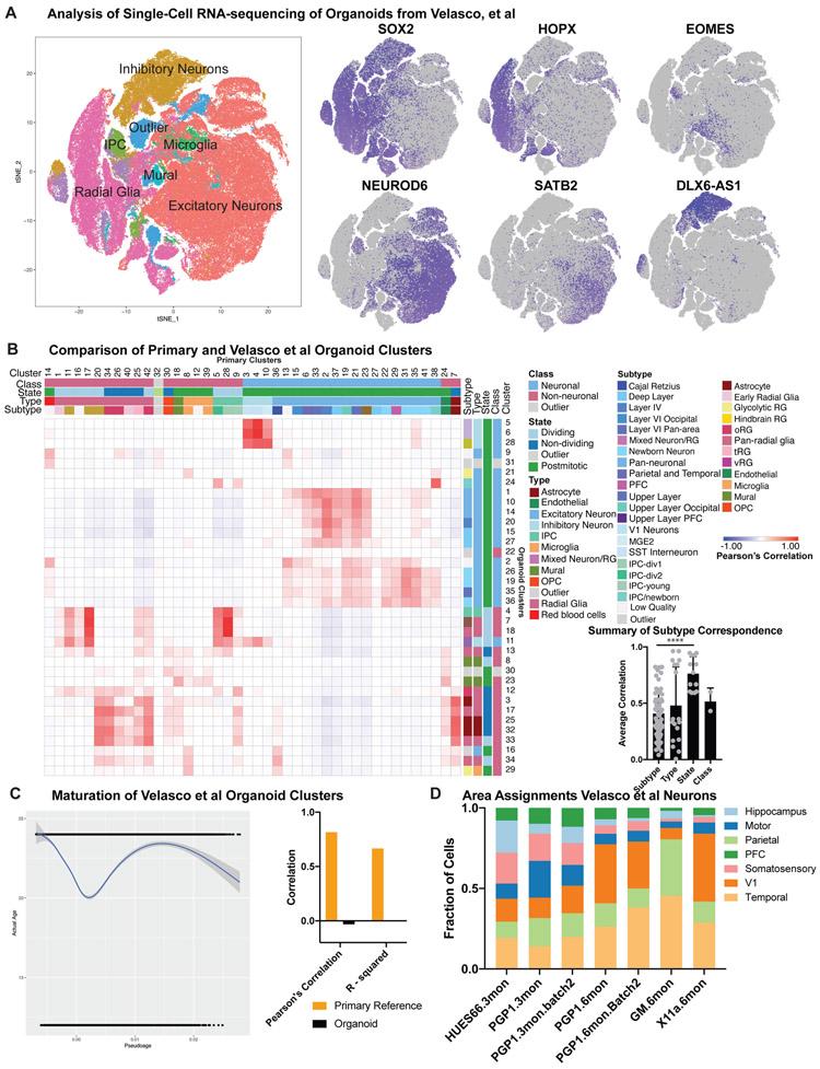
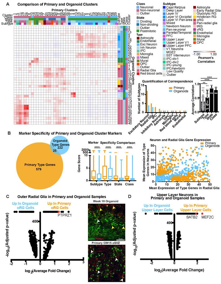
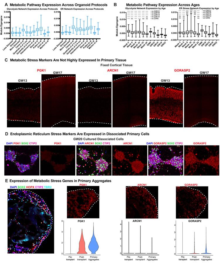
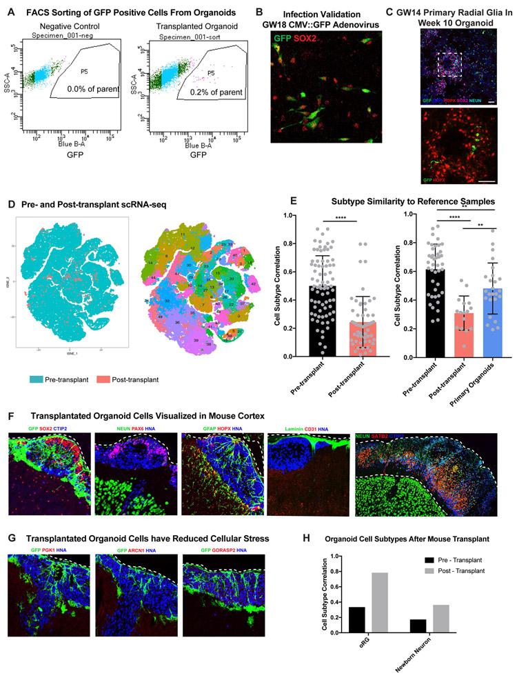
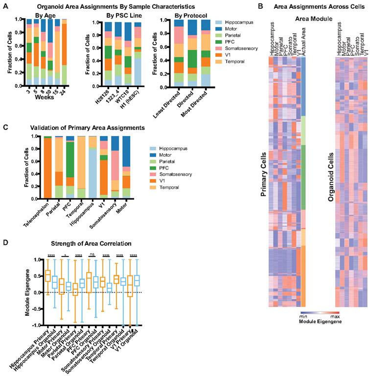
Cortical organoids are self-organizing three-dimensional cultures that model features of the developing human cerebral cortex. However, the fidelity of organoid models remains unclear. Here we analyse the transcriptomes of individual primary human cortical cells from different developmental periods and cortical areas. We find that cortical development is characterized by progenitor maturation trajectories, the emergence of diverse cell subtypes and areal specification of newborn neurons. By contrast, organoids contain broad cell classes, but do not recapitulate distinct cellular subtype identities and appropriate progenitor maturation. Although the molecular signatures of cortical areas emerge in organoid neurons, they are not spatially segregated. Organoids also ectopically activate cellular stress pathways, which impairs cell-type specification. However, organoid stress and subtype defects are alleviated by transplantation into the mouse cortex. Together, these datasets and analytical tools provide a framework for evaluating and improving the accuracy of cortical organoids as models of human brain development.

摘要

皮质类器官是一种自我组织的三维培养物,可模拟人类大脑皮质发育的特征。然而,类器官模型的逼真度尚不清楚。在这里,我们分析了来自不同发育阶段和皮质区域的单个原代人皮质细胞的转录组。我们发现皮质发育的特征在于祖细胞成熟轨迹、不同细胞亚型的出现以及新生神经元的区域特化。相比之下,类器官包含广泛的细胞类型,但不能再现不同的细胞亚型身份和适当的祖细胞成熟。尽管皮质区域的分子特征出现在类器官神经元中,但它们没有在空间上分离。类器官还异位激活细胞应激途径,这会损害细胞类型的特化。然而,将类器官移植到小鼠皮质中可以减轻类器官的应激和亚型缺陷。总之,这些数据集和分析工具为评估和提高皮质类器官作为人类大脑发育模型的准确性提供了框架。

https://cdn.ncbi.nlm.nih.gov/pmc/blobs/99df/7433012/0ee641fd6143/nihms-1544688-f0006.jpg

文献AI研究员

20分钟写一篇综述,助力文献阅读效率提升50倍。

立即体验

用中文搜PubMed

大模型驱动的PubMed中文搜索引擎

马上搜索

文档翻译

学术文献翻译模型,支持多种主流文档格式。

立即体验