Suppr超能文献

吉西他滨通过线粒体驻留 E3 连接酶 MUL1 介导的 PINK1 稳定诱导 Parkin 非依赖性线粒体自噬。

Gemcitabine induces Parkin-independent mitophagy through mitochondrial-resident E3 ligase MUL1-mediated stabilization of PINK1.

机构信息

Department of Cellular Physiology, Niigata University Graduate School of Medical and Dental Sciences, Niigata, 951-8510, Japan.

Department of Ophthalmology, Niigata University Graduate School of Medical and Dental Sciences, Niigata, 951-8510, Japan.

出版信息

Sci Rep. 2020 Jan 30;10(1):1465. doi: 10.1038/s41598-020-58315-w.

Abstract

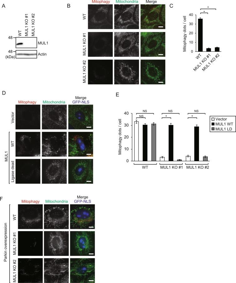
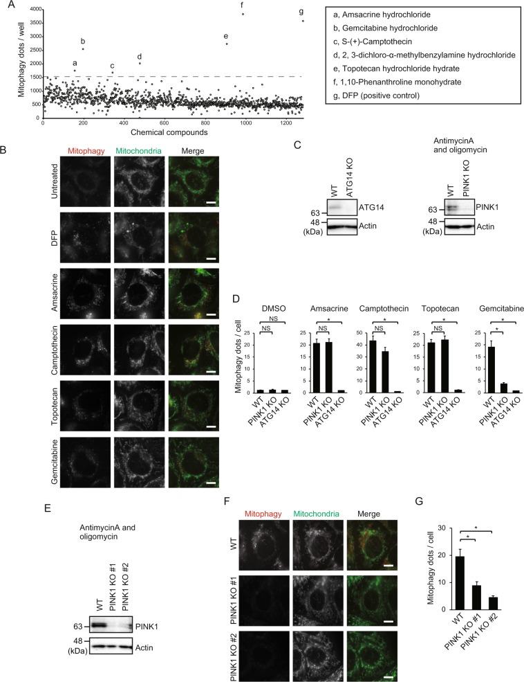
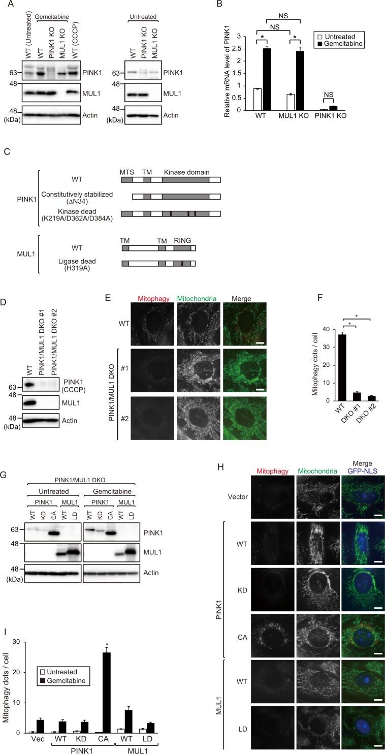
Mitophagy plays an important role in the maintenance of mitochondrial homeostasis. PTEN-induced kinase (PINK1), a key regulator of mitophagy, is degraded constitutively under steady-state conditions. During mitophagy, it becomes stabilized in the outer mitochondrial membrane, particularly under mitochondrial stress conditions, such as in treatment with uncouplers, generation of excessive mitochondrial reactive oxygen species, and formation of protein aggregates in mitochondria. Stabilized PINK1 recruits and activates E3 ligases, such as Parkin and mitochondrial ubiquitin ligase (MUL1), to ubiquitinate mitochondrial proteins and induce ubiquitin-mediated mitophagy. Here, we found that the anticancer drug gemcitabine induces the stabilization of PINK1 and subsequent mitophagy, even in the absence of Parkin. We also found that gemcitabine-induced stabilization of PINK1 was not accompanied by mitochondrial depolarization. Interestingly, the stabilization of PINK1 was mediated by MUL1. These results suggest that gemcitabine induces mitophagy through MUL1-mediated stabilization of PINK1 on the mitochondrial membrane independently of mitochondrial depolarization.

摘要

自噬在维持线粒体稳态中发挥着重要作用。PTEN 诱导的激酶 1(PINK1)是自噬的关键调节因子,在稳定状态下持续降解。在自噬过程中,它在外膜上稳定下来,特别是在线粒体应激条件下,如解偶联剂处理、线粒体产生过多的活性氧物种以及线粒体蛋白聚集体形成时。稳定的 PINK1 招募并激活 E3 连接酶,如 Parkin 和线粒体泛素连接酶(MUL1),泛素化线粒体蛋白并诱导泛素介导的自噬。在这里,我们发现抗癌药物吉西他滨诱导 PINK1 的稳定,即使在没有 Parkin 的情况下也是如此。我们还发现,吉西他滨诱导的 PINK1 稳定并不伴有线粒体去极化。有趣的是,PINK1 的稳定是由 MUL1 介导的。这些结果表明,吉西他滨通过 MUL1 介导的 PINK1 在线粒体膜上的稳定,独立于线粒体去极化,诱导自噬。

https://cdn.ncbi.nlm.nih.gov/pmc/blobs/d1f5/6992789/c8b7b9701dcd/41598_2020_58315_Fig1_HTML.jpg

文献AI研究员

20分钟写一篇综述,助力文献阅读效率提升50倍。

立即体验

用中文搜PubMed

大模型驱动的PubMed中文搜索引擎

马上搜索

文档翻译

学术文献翻译模型,支持多种主流文档格式。

立即体验