Suppr超能文献

靶向Kras突变型肺癌中表达ST2的活化调节性T细胞

Targeting ST2 expressing activated regulatory T cells in Kras-mutant lung cancer.

作者信息

Kim Byung-Seok, Clinton Jelita, Wang Qing, Chang Seon Hee

机构信息

Department of Immunology, The University of Texas MD Anderson Cancer Center, Houston, TX, USA.

Research Institute of Pharmaceutical Sciences, College of Pharmacy, Seoul National University, Seoul, Republic of Korea.

出版信息

Oncoimmunology. 2019 Nov 2;9(1):1682380. doi: 10.1080/2162402X.2019.1682380. eCollection 2020.

Abstract

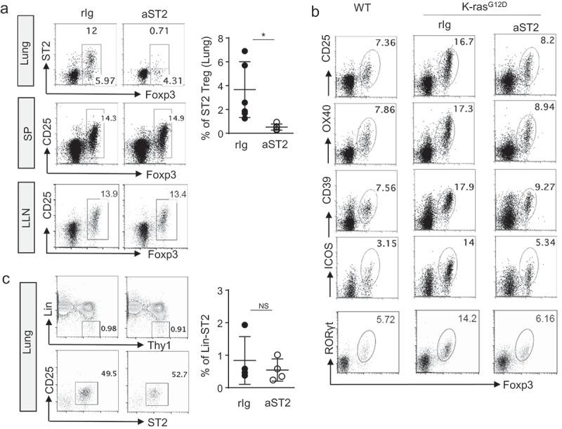
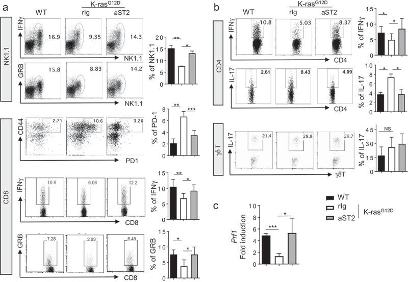
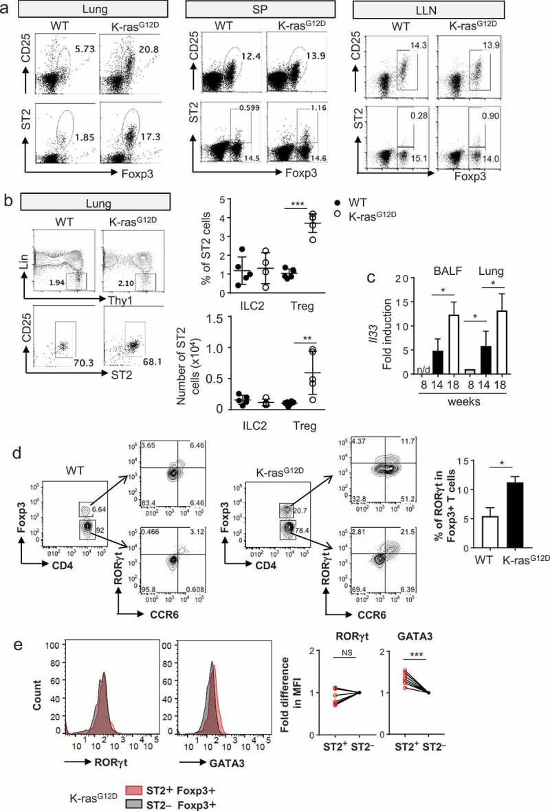
Oncogenic KRAS-mutant lung cancers remain treatment refractory. A better understanding of the immune response of KRAS-mutant lung cancers is required to facilitate the development of potential therapeutic strategies. Regulatory T cells (Tregs) are a subset of immune cells that promote tumor progression through suppressing anti-tumor immune response. Here, we used Kras lung cancer mice to examine the characteristics of tumor-infiltrating Tregs. In tumor-bearing animals, Tregs are increased during tumor progression. Of note, a majority of Tregs that localized in lung tumors of Kras-mutant mice expressed ST2, a receptor for IL-33, which are different from Tregs in secondary lymphoid organs. To investigate the function of local Tregs influencing immune response in primary lung tumor development, we used anti-ST2 antibody to deplete Tregs in lung tumors of Kras-mutant mice. Treatment of Kras-mutant mice with anti-ST2 antibody resulted in depletion of activated Tregs in lung tumor while leaving Tregs in secondary lymphoid organs intact. Also, localized Tregs depletion led to a significant reduction in lung tumor burden. Immune response after Tregs depletion in tumors showed restoration of NK cell activity and enhanced Th1 activity, with increased CD8 cytotoxic T cell response. In addition, we found that the M2 macrophage signature in lung tumors was suppressed upon Tregs depletion, accompanied by upregulation of surface expression of MHC-II molecules and reduced expression of , and . These data suggest that therapeutic strategies targeting activated Tregs in lung cancer have the potential to restrain tumor progression by enhancing anti-tumor immunity.

摘要

致癌性KRAS突变的肺癌仍然对治疗难治。需要更好地了解KRAS突变肺癌的免疫反应,以促进潜在治疗策略的发展。调节性T细胞(Tregs)是免疫细胞的一个亚群,通过抑制抗肿瘤免疫反应促进肿瘤进展。在这里,我们使用Kras肺癌小鼠来检查肿瘤浸润性Tregs的特征。在荷瘤动物中,Tregs在肿瘤进展过程中增加。值得注意的是,在Kras突变小鼠的肺肿瘤中定位的大多数Tregs表达ST2,这是IL-33的受体,这与次级淋巴器官中的Tregs不同。为了研究局部Tregs在原发性肺肿瘤发展中影响免疫反应的功能,我们使用抗ST2抗体来消耗Kras突变小鼠肺肿瘤中的Tregs。用抗ST2抗体治疗Kras突变小鼠导致肺肿瘤中活化Tregs的消耗,而次级淋巴器官中的Tregs保持完整。此外,局部Tregs消耗导致肺肿瘤负担显著降低。肿瘤中Tregs消耗后的免疫反应显示NK细胞活性恢复,Th1活性增强,CD8细胞毒性T细胞反应增加。此外,我们发现Tregs消耗后肺肿瘤中的M2巨噬细胞特征受到抑制,同时MHC-II分子的表面表达上调,以及和的表达降低。这些数据表明,针对肺癌中活化Tregs的治疗策略有可能通过增强抗肿瘤免疫力来抑制肿瘤进展。

https://cdn.ncbi.nlm.nih.gov/pmc/blobs/b7c1/6959450/e85661b9568c/koni-09-01-1682380-g001.jpg

文献AI研究员

20分钟写一篇综述,助力文献阅读效率提升50倍。

立即体验

用中文搜PubMed

大模型驱动的PubMed中文搜索引擎

马上搜索

文档翻译

学术文献翻译模型,支持多种主流文档格式。

立即体验