Suppr超能文献

成纤维/脂肪祖细胞的代谢重编程促进肌肉再生。

Metabolic reprogramming of fibro/adipogenic progenitors facilitates muscle regeneration.

机构信息

Department of Biology, University of Rome Tor Vergata, Rome, Italy.

Department Proteomics and Signal Transduction, Max-Planck Institute of Biochemistry, Martinsried, Germany.

出版信息

Life Sci Alliance. 2020 Feb 4;3(3). doi: 10.26508/lsa.202000660. Print 2020 Mar.

Abstract

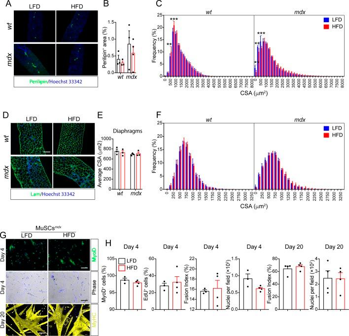
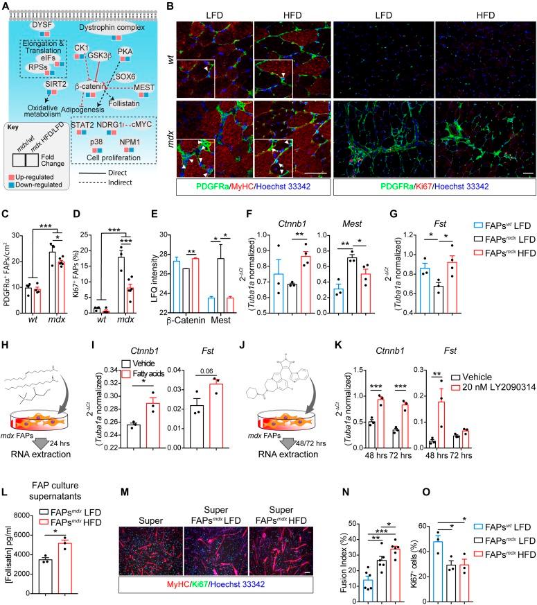
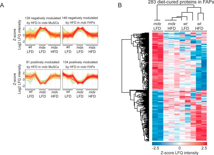
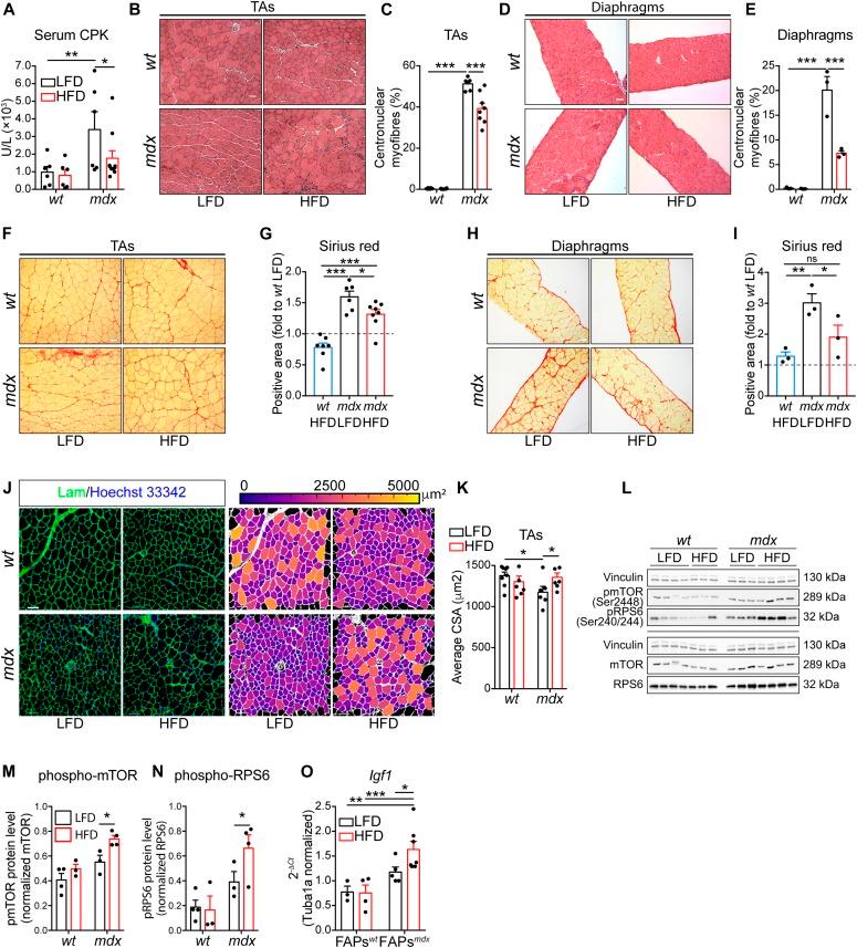
In Duchenne muscular dystrophy (DMD), the absence of the dystrophin protein causes a variety of poorly understood secondary effects. Notably, muscle fibers of dystrophic individuals are characterized by mitochondrial dysfunctions, as revealed by a reduced ATP production rate and by defective oxidative phosphorylation. Here, we show that in a mouse model of DMD (), fibro/adipogenic progenitors (FAPs) are characterized by a dysfunctional mitochondrial metabolism which correlates with increased adipogenic potential. Using high-sensitivity mass spectrometry-based proteomics, we report that a short-term high-fat diet (HFD) reprograms dystrophic FAP metabolism in vivo. By combining our proteomic dataset with a literature-derived signaling network, we revealed that HFD modulates the β-catenin-follistatin axis. These changes are accompanied by significant amelioration of the histological phenotype in dystrophic mice. Transplantation of purified FAPs from HFD-fed mice into the muscles of dystrophic recipients demonstrates that modulation of FAP metabolism can be functional to ameliorate the dystrophic phenotype. Our study supports metabolic reprogramming of muscle interstitial progenitor cells as a novel approach to alleviate some of the adverse outcomes of DMD.

摘要

在杜氏肌营养不良症 (DMD) 中,肌营养不良蛋白的缺失导致多种尚未完全理解的继发效应。值得注意的是,营养不良个体的肌肉纤维表现出线粒体功能障碍,这表现在 ATP 产生率降低和氧化磷酸化功能缺陷。在这里,我们在 DMD 的小鼠模型中表明(),成纤维/脂肪前体细胞 (FAP) 的线粒体代谢功能失调,这与增加的成脂潜能有关。我们使用基于高灵敏度质谱的蛋白质组学技术,报告了短期高脂肪饮食 (HFD) 在体内重塑营养不良 FAP 代谢。通过将我们的蛋白质组数据集与文献衍生的信号网络相结合,我们揭示了 HFD 调节β-连环蛋白-卵泡抑素轴。这些变化伴随着营养不良小鼠的组织学表型的显著改善。从 HFD 喂养的小鼠中纯化的 FAP 移植到营养不良受体的肌肉中表明,FAP 代谢的调节可以改善营养不良的表型。我们的研究支持肌肉间质祖细胞的代谢重编程作为一种减轻 DMD 一些不良后果的新方法。

https://cdn.ncbi.nlm.nih.gov/pmc/blobs/7828/7003708/59c2838d6a09/LSA-2020-00646_Fig1.jpg

文献AI研究员

20分钟写一篇综述,助力文献阅读效率提升50倍。

立即体验

用中文搜PubMed

大模型驱动的PubMed中文搜索引擎

马上搜索

文档翻译

学术文献翻译模型,支持多种主流文档格式。

立即体验