Suppr超能文献

一种抗菌肽通过调节 IGFR1/PI3K/AKT 和 TLR9/AMPKα 抑制压力超负荷诱导的心肌肥厚。

A cathelicidin-related antimicrobial peptide suppresses cardiac hypertrophy induced by pressure overload by regulating IGFR1/PI3K/AKT and TLR9/AMPKα.

机构信息

Department of Cardiology, the First Afliated Hospital of Zhengzhou University, Zhengzhou, China.

Department of Neurology, the First Afliated Hospital of Zhengzhou University, Zhengzhou, China.

出版信息

Cell Death Dis. 2020 Feb 6;11(2):96. doi: 10.1038/s41419-020-2296-4.

Abstract

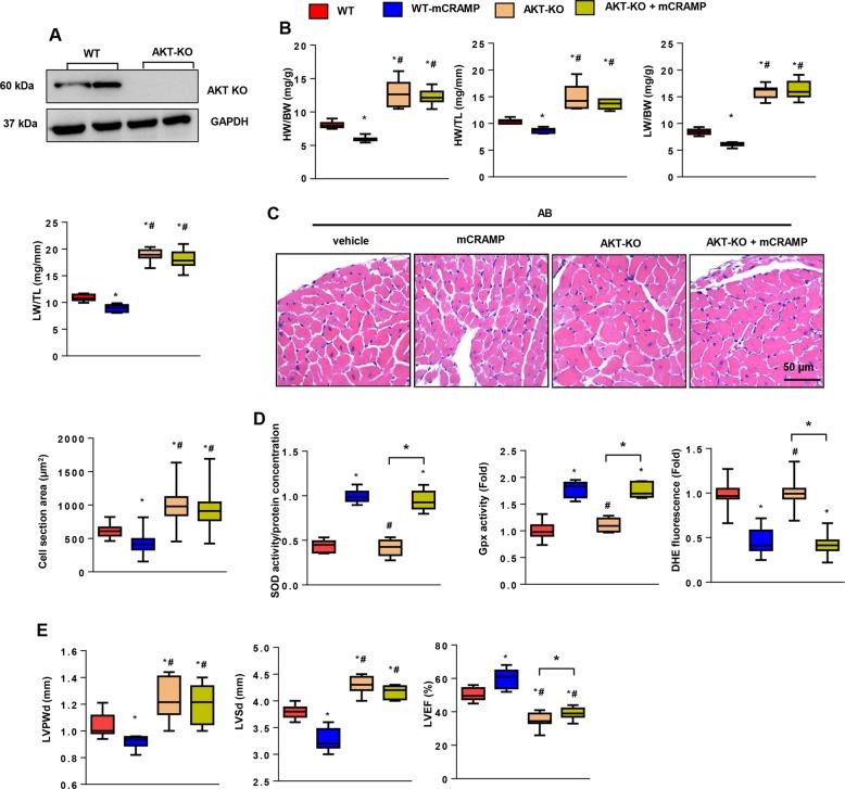
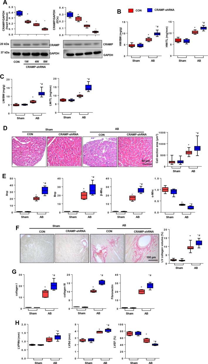
Cathelicidin-related antimicrobial peptide (CRAMP), an antimicrobial peptide, was reported to protect against myocardial ischemia/reperfusion injury. However, the effect of CRAMP on pressure overload-induced cardiac hypertrophy was unknown. This study explored the role of CRAMP on cardiac hypertrophy. A cardiac hypertrophy mouse model was induced by aortic banding surgery. Seven days after surgery, mice were given mCRAMP by intraperitoneal injection (8 mg/kg/d) for 7 weeks. Cardiac hypertrophy was evaluated by the hypertrophic response and fibrosis level as well as cardiac function. Mice were also injected with AAV9-shCRAMP to knockdown CRAMP in the mouse heart. CRAMP levels first increased and then reduced in the remodeling heart, as well as in angiotensin II-stimulated endothelial cells but not in cardiomyocytes and fibroblasts. mCRAMP protected against the pressure overload-induced cardiac remodeling process, while CRAMP knockdown accelerated this process. mCRAMP reduced the inflammatory response and oxidative stress in the hypertrophic heart, while mCRAMP deficiency deteriorated the pressure overload-induced inflammatory response and oxidative stress. mCRAMP inhibited the angiotensin II-stimulated hypertrophic response and oxidative stress in neonatal rat cardiomyocytes, but mCRAMP did not help the angiotensin II-induced inflammatory response and oxidative stress in endothelial cells. Mechanistically, we found that mCRAMP suppressed the cardiac hypertrophic response by activating the IGFR1/PI3K/AKT pathway via directly binding to IGFR1. AKT knockout mice completely reversed the anti-hypertrophic effect of mCRAMP but not its anti-oxidative effect. We also found that mCRAMP ameliorated cardiac oxidative stress by activating the TLR9/AMPKa pathway. This was confirmed by a TLR9 knockout mouse experiment, in which a TLR9 knockout partly reversed the anti-hypertrophic effect of mCRAMP and completely counteracted the anti-oxidative effect of mCRAMP. In summary, mCRAMP protected against pressure overload-induced cardiac hypertrophy by activating both the IGFR1/PI3K/AKT and TLR9/AMPKa pathways in cardiomyocytes.

摘要

抗菌肽(Cathelicidin-related antimicrobial peptide,CRAMP)是一种抗菌肽,据报道可预防心肌缺血/再灌注损伤。然而,CRAMP 对压力超负荷引起的心肌肥厚的影响尚不清楚。本研究探讨了 CRAMP 对心肌肥厚的作用。通过主动脉缩窄手术诱导心肌肥厚小鼠模型。手术后 7 天,通过腹腔注射 mCRAMP(8mg/kg/d)治疗 7 周。通过肥大反应和纤维化水平以及心功能评估心肌肥厚。还通过注射 AAV9-shCRAMP 敲低小鼠心脏中的 CRAMP。CRAMP 水平在重塑心脏中先增加后减少,在血管紧张素 II 刺激的内皮细胞中而不是在心肌细胞和成纤维细胞中。mCRAMP 可预防压力超负荷引起的心脏重塑过程,而 CRAMP 敲低加速了这一过程。mCRAMP 减轻肥厚心脏中的炎症反应和氧化应激,而 mCRAMP 缺乏则恶化压力超负荷引起的炎症反应和氧化应激。mCRAMP 抑制血管紧张素 II 刺激的新生大鼠心肌细胞肥大反应和氧化应激,但对内皮细胞中的血管紧张素 II 诱导的炎症反应和氧化应激无帮助。机制上,我们发现 mCRAMP 通过直接与 IGFR1 结合激活 IGFR1/PI3K/AKT 通路来抑制心脏肥大反应。AKT 敲除小鼠完全逆转了 mCRAMP 的抗肥大作用,但不影响其抗氧化作用。我们还发现 mCRAMP 通过激活 TLR9/AMPKa 通路改善心脏氧化应激。TLR9 敲除小鼠实验证实了这一点,其中 TLR9 敲除部分逆转了 mCRAMP 的抗肥大作用,完全抵消了 mCRAMP 的抗氧化作用。总之,mCRAMP 通过激活心肌细胞中的 IGFR1/PI3K/AKT 和 TLR9/AMPKa 通路来预防压力超负荷引起的心肌肥厚。

https://cdn.ncbi.nlm.nih.gov/pmc/blobs/8fde/7005284/d6518639503f/41419_2020_2296_Fig1_HTML.jpg

文献AI研究员

20分钟写一篇综述,助力文献阅读效率提升50倍。

立即体验

用中文搜PubMed

大模型驱动的PubMed中文搜索引擎

马上搜索

文档翻译

学术文献翻译模型,支持多种主流文档格式。

立即体验