Suppr超能文献

通过胞嘧啶碱基编辑器评估和最小化 Cas9 独立的脱靶 DNA 编辑。

Evaluation and minimization of Cas9-independent off-target DNA editing by cytosine base editors.

机构信息

Merkin Institute of Transformative Technologies in Healthcare, Broad Institute of Harvard and MIT, Cambridge, MA, USA.

Department of Chemistry and Chemical Biology, Harvard University, Cambridge, MA, USA.

出版信息

Nat Biotechnol. 2020 May;38(5):620-628. doi: 10.1038/s41587-020-0414-6. Epub 2020 Feb 10.

Abstract

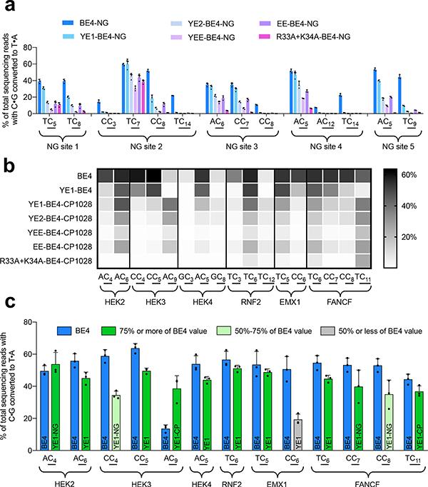
Cytosine base editors (CBEs) enable targeted C•G-to-T•A conversions in genomic DNA. Recent studies report that BE3, the original CBE, induces a low frequency of genome-wide Cas9-independent off-target C•G-to-T•A mutation in mouse embryos and in rice. Here we develop multiple rapid, cost-effective methods to screen the propensity of different CBEs to induce Cas9-independent deamination in Escherichia coli and in human cells. We use these assays to identify CBEs with reduced Cas9-independent deamination and validate via whole-genome sequencing that YE1, a narrowed-window CBE variant, displays background levels of Cas9-independent off-target editing. We engineered YE1 variants that retain the substrate-targeting scope of high-activity CBEs while maintaining minimal Cas9-independent off-target editing. The suite of CBEs characterized and engineered in this study collectively offer ~10-100-fold lower average Cas9-independent off-target DNA editing while maintaining robust on-target editing at most positions targetable by canonical CBEs, and thus are especially promising for applications in which off-target editing must be minimized.

摘要

胞嘧啶碱基编辑器 (CBEs) 可实现基因组 DNA 中靶向 C•G 到 T•A 的转换。最近的研究报告称,最初的 CBE(BE3)在小鼠胚胎和水稻中诱导了低频率的全基因组 Cas9 非依赖型脱靶 C•G 到 T•A 突变。在这里,我们开发了多种快速、经济有效的方法来筛选不同 CBE 在大肠杆菌和人类细胞中诱导 Cas9 非依赖型脱氨酶的倾向。我们使用这些测定来鉴定脱氨酶活性降低的 CBE,并通过全基因组测序验证,即窗口变窄的 CBE 变体 YE1 显示出 Cas9 非依赖型脱靶编辑的背景水平。我们设计了 YE1 变体,保留了高活性 CBE 的底物靶向范围,同时最小化了 Cas9 非依赖型脱靶编辑。在这项研究中,我们对 CBE 进行了特征分析和工程设计,其平均 Cas9 非依赖型脱靶 DNA 编辑降低了约 10-100 倍,同时在大多数可被典型 CBE 靶向的位置保持了强大的靶标编辑,因此在需要最小化脱靶编辑的应用中特别有前景。

https://cdn.ncbi.nlm.nih.gov/pmc/blobs/4b5c/7335424/59dc49b8a679/nihms-1548526-f0001.jpg

文献AI研究员

20分钟写一篇综述,助力文献阅读效率提升50倍。

立即体验

用中文搜PubMed

大模型驱动的PubMed中文搜索引擎

马上搜索

文档翻译

学术文献翻译模型,支持多种主流文档格式。

立即体验