Suppr超能文献

高胰岛素血症下调 Mboat7 诱导肝细胞脂肪堆积。

Mboat7 down-regulation by hyper-insulinemia induces fat accumulation in hepatocytes.

机构信息

General Medicine and Metabolic Diseases, Fondazione IRCCS Ca' Granda Ospedale Maggiore Policlinico, Milano, Italy; Department of Pathophysiology and Transplantation, Università degli Studi di Milano, Ospedale Policlinico via F Sforza 35, 20122 Milano, Italy.

General Medicine and Metabolic Diseases, Fondazione IRCCS Ca' Granda Ospedale Maggiore Policlinico, Milano, Italy.

出版信息

EBioMedicine. 2020 Feb;52:102658. doi: 10.1016/j.ebiom.2020.102658. Epub 2020 Feb 12.

Abstract

BACKGROUND

Naturally occurring variation in Membrane-bound O-acyltransferase domain-containing 7 (MBOAT7), encoding for an enzyme involved in phosphatidylinositol acyl-chain remodelling, has been associated with fatty liver and hepatic disorders. Here, we examined the relationship between hepatic Mboat7 down-regulation and fat accumulation.

METHODS

Hepatic MBOAT7 expression was surveyed in 119 obese individuals and in experimental models. MBOAT7 was acutely silenced by antisense oligonucleotides in C57Bl/6 mice, and by CRISPR/Cas9 in HepG2 hepatocytes.

FINDINGS

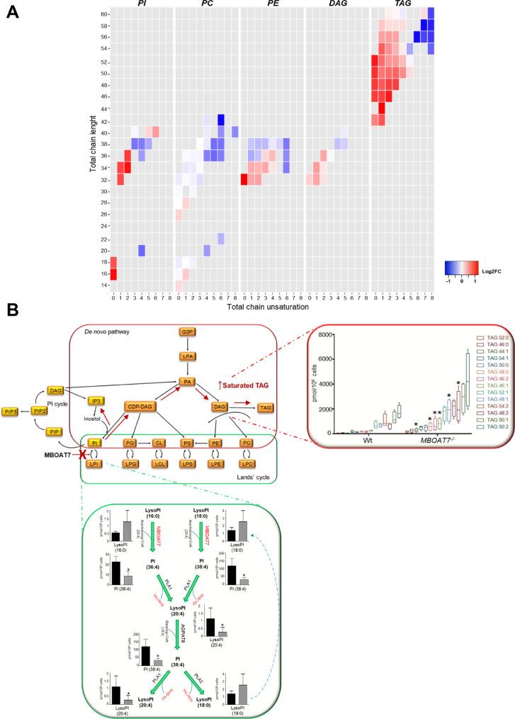
In obese individuals, hepatic MBOAT7 mRNA decreased from normal liver to steatohepatitis, independently of diabetes, inflammation and MBOAT7 genotype. Hepatic MBOAT7 levels were reduced in murine models of fatty liver, and by hyper-insulinemia. In wild-type mice, Mboat7 was down-regulated by refeeding and insulin, concomitantly with insulin signalling activation. Acute hepatic Mboat7 silencing promoted hepatic steatosis in vivo and enhanced expression of fatty acid transporter Fatp1. MBOAT7 deletion in hepatocytes reduced the incorporation of arachidonic acid into phosphatidylinositol, consistently with decreased enzymatic activity, determining the accumulation of saturated triglycerides, enhanced lipogenesis and FATP1 expression, while FATP1 deletion rescued the phenotype.

INTERPRETATION

MBOAT7 down-regulation by hyper-insulinemia contributes to hepatic fat accumulation, impairing phosphatidylinositol remodelling and up-regulating FATP1.

FUNDING

LV was supported by MyFirst Grant AIRC n.16888, Ricerca Finalizzata Ministero della Salute RF-2016-02,364,358, Ricerca corrente Fondazione IRCCS Ca' Granda Ospedale Maggiore Policlinico; LV and AG received funding from the European Union Programme Horizon 2020 (No. 777,377) for the project LITMUS-"Liver Investigation: Testing Marker Utility in Steatohepatitis". MM was supported by Fondazione Italiana per lo Studio del Fegato (AISF) 'Mario Coppo' fellowship.

摘要

背景

膜结合酰基转移酶结构域蛋白 7(MBOAT7)的自然变异与参与磷脂酰肌醇酰基链重塑的酶有关,与脂肪肝和肝紊乱有关。在这里,我们研究了肝 Mboat7 下调与脂肪积累之间的关系。

方法

在 119 名肥胖个体和实验模型中调查了肝 MBOAT7 的表达。在 C57Bl/6 小鼠中,通过反义寡核苷酸和在 HepG2 肝细胞中通过 CRISPR/Cas9 急性沉默 MBOAT7。

结果

在肥胖个体中,肝 MBOAT7 mRNA 从正常肝脏到脂肪性肝炎减少,与糖尿病、炎症和 MBOAT7 基因型无关。在脂肪性肝病的小鼠模型中,以及在高胰岛素血症中,肝 MBOAT7 水平降低。在野生型小鼠中,Mboat7 被重新喂养和胰岛素下调,同时伴随着胰岛素信号的激活。急性肝 Mboat7 沉默促进体内肝脂肪变性,并增强脂肪酸转运蛋白 Fatp1 的表达。肝细胞中 MBOAT7 的缺失减少了花生四烯酸掺入磷脂酰肌醇,与酶活性降低一致,导致饱和甘油三酯的积累、脂肪生成和 FATP1 表达增强,而 FATP1 的缺失则挽救了表型。

结论

高胰岛素血症引起的 MBOAT7 下调导致肝脂肪堆积,损害磷脂酰肌醇重塑并上调 FATP1。

资金

LV 得到了 AIRC 第一笔赠款 n.16888、意大利卫生部研究基金(Ricerca Finalizzata Ministero della Salute RF-2016-02,364,358)和米兰 IRCCS 基金会 Ca' Granda 医院 Maggiore 综合医院的研究经费支持;LV 和 AG 获得了欧盟地平线 2020 计划(No. 777,377)的资助,用于项目 LITMUS-"肝脏研究:在脂肪性肝炎中测试标志物的实用性"。MM 得到了意大利肝脏研究基金会(Fondazione Italiana per lo Studio del Fegato)“Mario Coppo”奖学金的支持。

https://cdn.ncbi.nlm.nih.gov/pmc/blobs/0954/7026742/9d44838ed00d/gr1.jpg

文献AI研究员

20分钟写一篇综述,助力文献阅读效率提升50倍。

立即体验

用中文搜PubMed

大模型驱动的PubMed中文搜索引擎

马上搜索

文档翻译

学术文献翻译模型,支持多种主流文档格式。

立即体验