Suppr超能文献

iPSC 来源神经元细胞的转录组揭示了一个一致与自闭症谱系障碍相关的共表达基因模块。

Transcriptome of iPSC-derived neuronal cells reveals a module of co-expressed genes consistently associated with autism spectrum disorder.

机构信息

Hospital Israelita Albert Einstein, São Paulo, Brazil.

Departamento de Genética e Biologia Evolutiva, Instituto de Biociências, Universidade de São Paulo, São Paulo, Brazil.

出版信息

Mol Psychiatry. 2021 May;26(5):1589-1605. doi: 10.1038/s41380-020-0669-9. Epub 2020 Feb 14.

Abstract

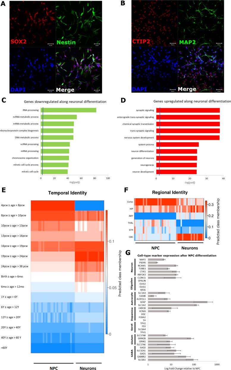
Evaluation of expression profile in autism spectrum disorder (ASD) patients is an important approach to understand possible similar functional consequences that may underlie disease pathophysiology regardless of its genetic heterogeneity. Induced pluripotent stem cell (iPSC)-derived neuronal models have been useful to explore this question, but larger cohorts and different ASD endophenotypes still need to be investigated. Moreover, whether changes seen in this in vitro model reflect previous findings in ASD postmortem brains and how consistent they are across the studies remain underexplored questions. We examined the transcriptome of iPSC-derived neuronal cells from a normocephalic ASD cohort composed mostly of high-functioning individuals and from non-ASD individuals. ASD patients presented expression dysregulation of a module of co-expressed genes involved in protein synthesis in neuronal progenitor cells (NPC), and a module of genes related to synapse/neurotransmission and a module related to translation in neurons. Proteomic analysis in NPC revealed potential molecular links between the modules dysregulated in NPC and in neurons. Remarkably, the comparison of our results to a series of transcriptome studies revealed that the module related to synapse has been consistently found as upregulated in iPSC-derived neurons-which has an expression profile more closely related to fetal brain-while downregulated in postmortem brain tissue, indicating a reliable association of this network to the disease and suggesting that its dysregulation might occur in different directions across development in ASD individuals. Therefore, the expression pattern of this network might be used as biomarker for ASD and should be experimentally explored as a therapeutic target.

摘要

评估自闭症谱系障碍(ASD)患者的表达谱是理解可能存在的类似功能后果的重要方法,这些后果可能是疾病病理生理学的基础,而不论其遗传异质性如何。诱导多能干细胞(iPSC)衍生的神经元模型已被用于探索这个问题,但仍需要更大的队列和不同的 ASD 表型进行研究。此外,这种体外模型中观察到的变化是否反映了 ASD 尸检大脑中的先前发现,以及它们在研究中的一致性如何,这些仍然是探索不足的问题。我们检查了由大多数高功能个体组成的正常头围 ASD 队列的 iPSC 衍生神经元细胞的转录组,以及非 ASD 个体的转录组。ASD 患者表现出神经元祖细胞(NPC)中参与蛋白质合成的共表达基因模块、与突触/神经传递相关的基因模块以及神经元中与翻译相关的基因模块的表达失调。NPC 中的模块失调与神经元中的模块失调之间存在潜在的分子联系。值得注意的是,我们的结果与一系列转录组研究的比较表明,与突触相关的模块在 iPSC 衍生神经元中一直被发现上调——其表达谱与胎儿大脑更为密切相关——而在死后脑组织中下调,这表明该网络与疾病之间存在可靠的关联,并表明其失调可能在 ASD 个体的不同发育方向上发生。因此,该网络的表达模式可作为 ASD 的生物标志物,并应作为治疗靶点进行实验探索。

https://cdn.ncbi.nlm.nih.gov/pmc/blobs/d670/8159745/6897f7b4873b/41380_2020_669_Fig1_HTML.jpg

文献AI研究员

20分钟写一篇综述,助力文献阅读效率提升50倍。

立即体验

用中文搜PubMed

大模型驱动的PubMed中文搜索引擎

马上搜索

文档翻译

学术文献翻译模型,支持多种主流文档格式。

立即体验