Suppr超能文献

核纤层蛋白和emerin在骨肉瘤细胞中差异表达,并与肿瘤侵袭性相关。

Nuclear Lamins and Emerin Are Differentially Expressed in Osteosarcoma Cells and Scale with Tumor Aggressiveness.

作者信息

Urciuoli Enrica, Petrini Stefania, D'Oria Valentina, Leopizzi Martina, Rocca Carlo Della, Peruzzi Barbara

机构信息

Multifactorial Disease and Complex Phenotype Area, Research Center, Bambino Gesù Children's Hospital, 00165 Rome, Italy.

Confocal Microscopy Core Facility, Research Center, Bambino Gesù Children's Hospital, 00165 Rome, Italy.

出版信息

Cancers (Basel). 2020 Feb 13;12(2):443. doi: 10.3390/cancers12020443.

Abstract

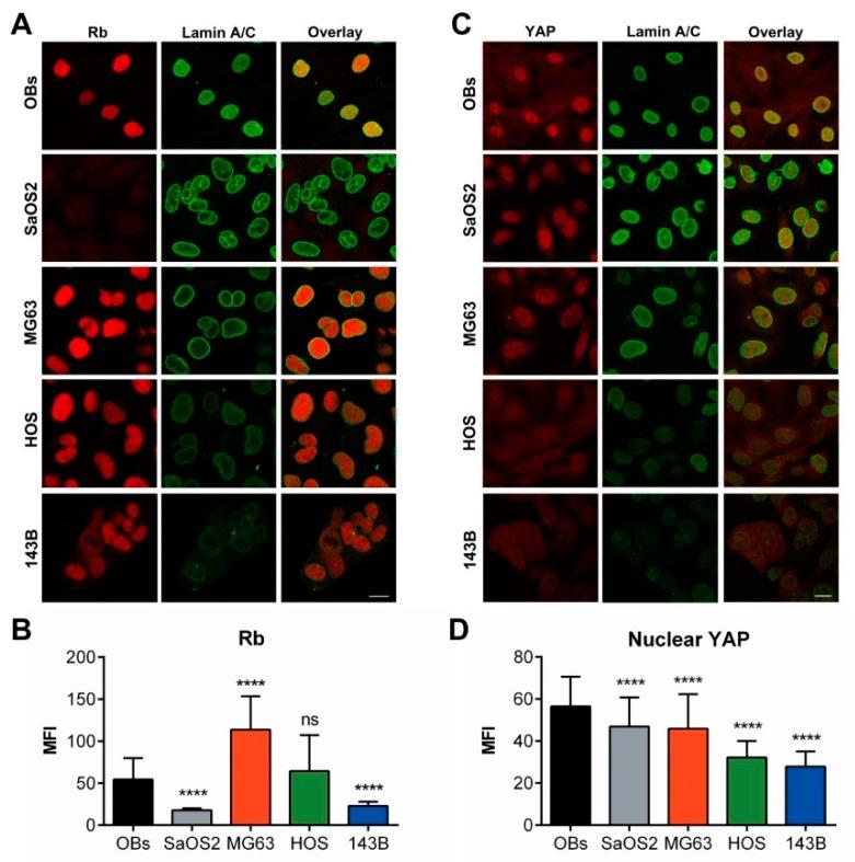
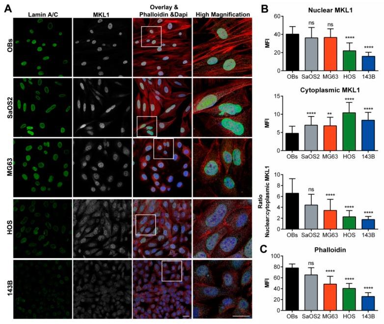
The nuclear lamina is essential for the maintenance of nuclear shape and mechanics. Mutations in lamin genes have been identified in a heterogeneous spectrum of human diseases known as "laminopathies" associated with nuclear envelope defects and deregulation of cellular functions. Interestingly, osteosarcoma is the only neoplasm described in the literature in association with laminopathies. This study aims characterized the expression of A-type and B-type lamins and emerin in osteosarcoma, revealing a higher percentage of dysmorphic nuclei in osteosarcoma cells in comparison to normal osteoblasts and all the hallmarks of laminopathic features. Both lamins and emerin were differentially expressed in osteosarcoma cell lines in comparison to normal osteoblasts and correlated with tumor aggressiveness. We analysed lamin A/C expression in a tissue-microarray including osteosarcoma samples with different prognosis, finding a positive correlation between lamin A/C expression and the overall survival of osteosarcoma patients. An inefficient MKL1 nuclear shuttling and actin depolymerization, as well as a reduced expression of pRb and a decreased YAP nuclear content were observed in A-type lamin deficient 143B cells. In conclusion, we described for the first time laminopathic nuclear phenotypes in osteosarcoma cells, providing evidence for an altered lamins and emerin expression and a deregulated nucleoskeleton architecture of this tumor.

摘要

核纤层对于维持细胞核的形状和力学特性至关重要。在被称为“核纤层病”的一系列人类疾病中已鉴定出核纤层蛋白基因的突变,这些疾病与核膜缺陷和细胞功能失调有关。有趣的是,骨肉瘤是文献中描述的唯一与核纤层病相关的肿瘤。本研究旨在表征骨肉瘤中 A 型和 B 型核纤层蛋白以及emerin 的表达,结果显示与正常成骨细胞相比,骨肉瘤细胞中畸形核的比例更高,且具有核纤层病特征的所有标志。与正常成骨细胞相比,核纤层蛋白和 emerin 在骨肉瘤细胞系中均有差异表达,且与肿瘤侵袭性相关。我们在一个包含不同预后的骨肉瘤样本的组织芯片中分析了核纤层蛋白 A/C 的表达,发现核纤层蛋白 A/C 的表达与骨肉瘤患者的总生存期呈正相关。在 A 型核纤层蛋白缺陷的 143B 细胞中观察到 MKL1 核穿梭效率低下和肌动蛋白解聚,以及 pRb 表达降低和 YAP 核含量减少。总之,我们首次描述了骨肉瘤细胞中的核纤层病核表型,为该肿瘤中核纤层蛋白和 emerin 表达改变以及核骨架结构失调提供了证据。

https://cdn.ncbi.nlm.nih.gov/pmc/blobs/fc80/7073215/6d7b1c7e55d7/cancers-12-00443-g001.jpg

文献AI研究员

20分钟写一篇综述,助力文献阅读效率提升50倍。

立即体验

用中文搜PubMed

大模型驱动的PubMed中文搜索引擎

马上搜索

文档翻译

学术文献翻译模型,支持多种主流文档格式。

立即体验