Suppr超能文献

NR1D1 调节类风湿关节炎中的滑膜炎症和骨破坏。

NR1D1 modulates synovial inflammation and bone destruction in rheumatoid arthritis.

机构信息

Department of Orthopedics, Tongji Hospital, Tongji Medical College, Huazhong University of Science and Technology, Wuhan, 430030, China.

Institute of Pathology, Tongji Hospital, Tongji Medical College, Huazhong University of Science and Technology, Wuhan, 430030, China.

出版信息

Cell Death Dis. 2020 Feb 18;11(2):129. doi: 10.1038/s41419-020-2314-6.

Abstract

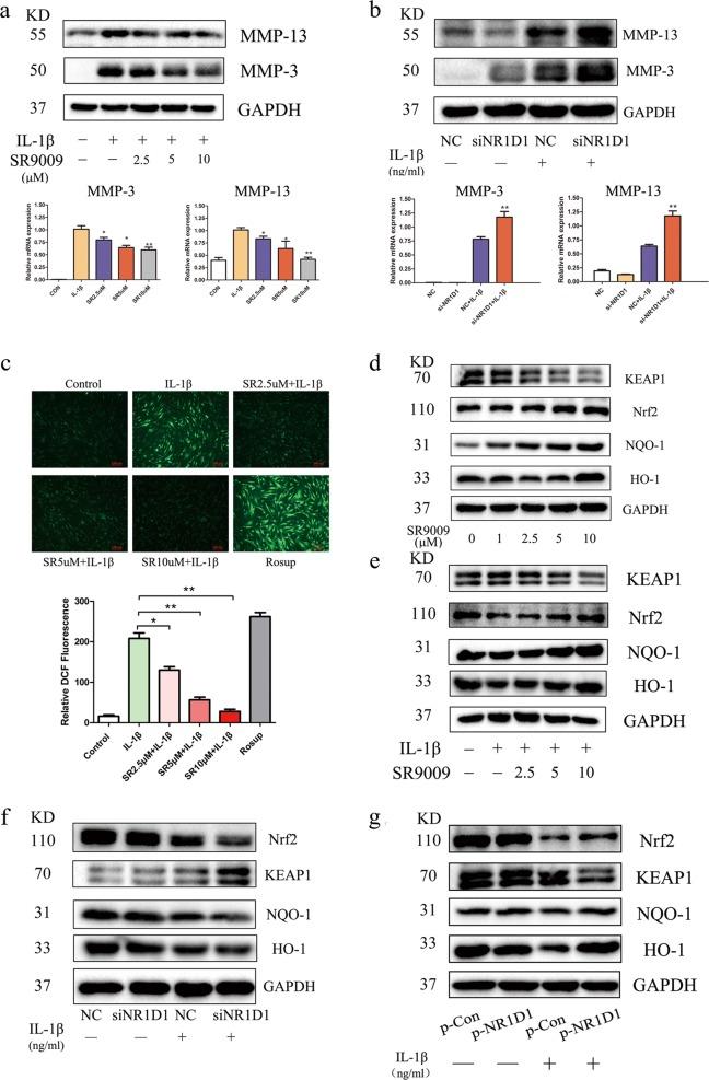
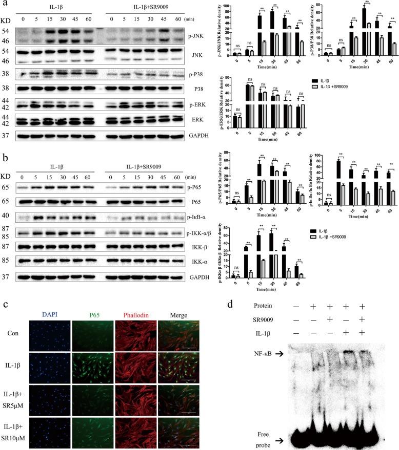
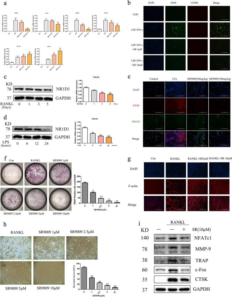
Rheumatoid arthritis (RA) is a chronic autoimmune disease characterized by synovial hyperplasia, pannus formation, and cartilage and bone destruction. Nuclear receptor subfamily 1 group D member 1 (NR1D1) functions as a transcriptional repressor and plays a vital role in inflammatory reactions. However, whether NR1D1 is involved in synovial inflammation and joint destruction during the pathogenesis of RA is unknown. In this study, we found that NR1D1 expression was increased in synovial tissues from patients with RA and decreased in RA Fibroblast-like synoviocytes (FLSs) stimulated with IL-1β in vitro. We showed that NR1D1 activation decreased the expression of proinflammatory cytokines and matrix metalloproteinases (MMPs), while NR1D1 silencing exerted the opposite effect. Furthermore, NR1D1 activation reduced reactive oxygen species (ROS) generation and increased the production of nuclear transcription factor E2-related factor 2 (Nrf2)-associated enzymes. Mitogen-activated protein kinase (MAPK) and nuclear factor κB (NF-κB) pathways were blocked by the NR1D1 agonist SR9009 but activated by NR1D1 silencing. NR1D1 activation also inhibited M1 macrophage polarization and suppressed osteoclastogenesis and osteoclast-related genes expression. Treatment with NR1D1 agonist SR9009 in collagen-induced arthritis (CIA) mouse significantly suppressed the hyperplasia of synovial, infiltration of inflammatory cell and destruction of cartilage and bone. Our findings demonstrate an important role for NR1D1 in RA and suggest its therapeutic potential.

摘要

类风湿关节炎(RA)是一种慢性自身免疫性疾病,其特征为滑膜增生、血管翳形成以及软骨和骨破坏。核受体亚家族 1 组 D 成员 1(NR1D1)作为转录抑制剂发挥作用,在炎症反应中起着至关重要的作用。然而,NR1D1 是否参与 RA 发病机制中的滑膜炎症和关节破坏尚不清楚。在本研究中,我们发现 NR1D1 在 RA 患者的滑膜组织中表达增加,在体外受白细胞介素 1β(IL-1β)刺激的 RA 成纤维样滑膜细胞(FLSs)中表达减少。我们表明,NR1D1 激活降低了促炎细胞因子和基质金属蛋白酶(MMPs)的表达,而 NR1D1 沉默则产生相反的效果。此外,NR1D1 激活减少了活性氧(ROS)的产生,并增加了核转录因子 E2 相关因子 2(Nrf2)相关酶的产生。丝裂原活化蛋白激酶(MAPK)和核因子 κB(NF-κB)途径被 NR1D1 激动剂 SR9009 阻断,但被 NR1D1 沉默激活。NR1D1 激活还抑制 M1 巨噬细胞极化,并抑制破骨细胞生成和破骨细胞相关基因的表达。在胶原诱导性关节炎(CIA)小鼠中给予 NR1D1 激动剂 SR9009 治疗可显著抑制滑膜增生、炎症细胞浸润以及软骨和骨破坏。我们的研究结果表明 NR1D1 在 RA 中具有重要作用,并提示其具有治疗潜力。

https://cdn.ncbi.nlm.nih.gov/pmc/blobs/04a5/7028921/a3a1d895b7b5/41419_2020_2314_Fig1_HTML.jpg

文献AI研究员

20分钟写一篇综述,助力文献阅读效率提升50倍。

立即体验

用中文搜PubMed

大模型驱动的PubMed中文搜索引擎

马上搜索

文档翻译

学术文献翻译模型,支持多种主流文档格式。

立即体验