Suppr超能文献

miR-29b-3p 的异常表达通过靶向 NOTCH2 影响心脏发育和心肌细胞增殖。

Aberrant expression of miR-29b-3p influences heart development and cardiomyocyte proliferation by targeting NOTCH2.

机构信息

Translational Medical Center for Development and Disease, Institute of Pediatrics, Shanghai Key Laboratory of Birth Defect, Children's Hospital of Fudan University, Shanghai, China.

Cardiovascular Center, Children's Hospital of Fudan University, Shanghai, China.

出版信息

Cell Prolif. 2020 Mar;53(3):e12764. doi: 10.1111/cpr.12764. Epub 2020 Feb 20.

Abstract

OBJECTIVES

microRNA-29 (miR-29) family have shown different expression patterns in cardiovascular diseases. Our study aims to explore the effect and mechanism of miR-29 family on cardiac development.

MATERIALS AND METHODS

A total of 13 patients with congenital heart disease (CHD) and 7 controls were included in our study. Tissues were obtained from the right ventricular outflow tract (RVOT) after surgical resection or autopsy. The next-generation sequencing was applied to screen the microRNA expression profiles of CHD. Quantitative RT-PCR and Western blot were employed to measure genes expression. Tg Cmlc2: GFP reporter zebrafish embryos were injected with microRNA (miRNA) to explore its role in cardiac development in vivo. Dual-luciferase reporter assay was designed to validate the target gene of miRNAs. CCK-8 and EdU incorporation assays were performed to evaluate cardiomyocyte proliferation.

RESULTS

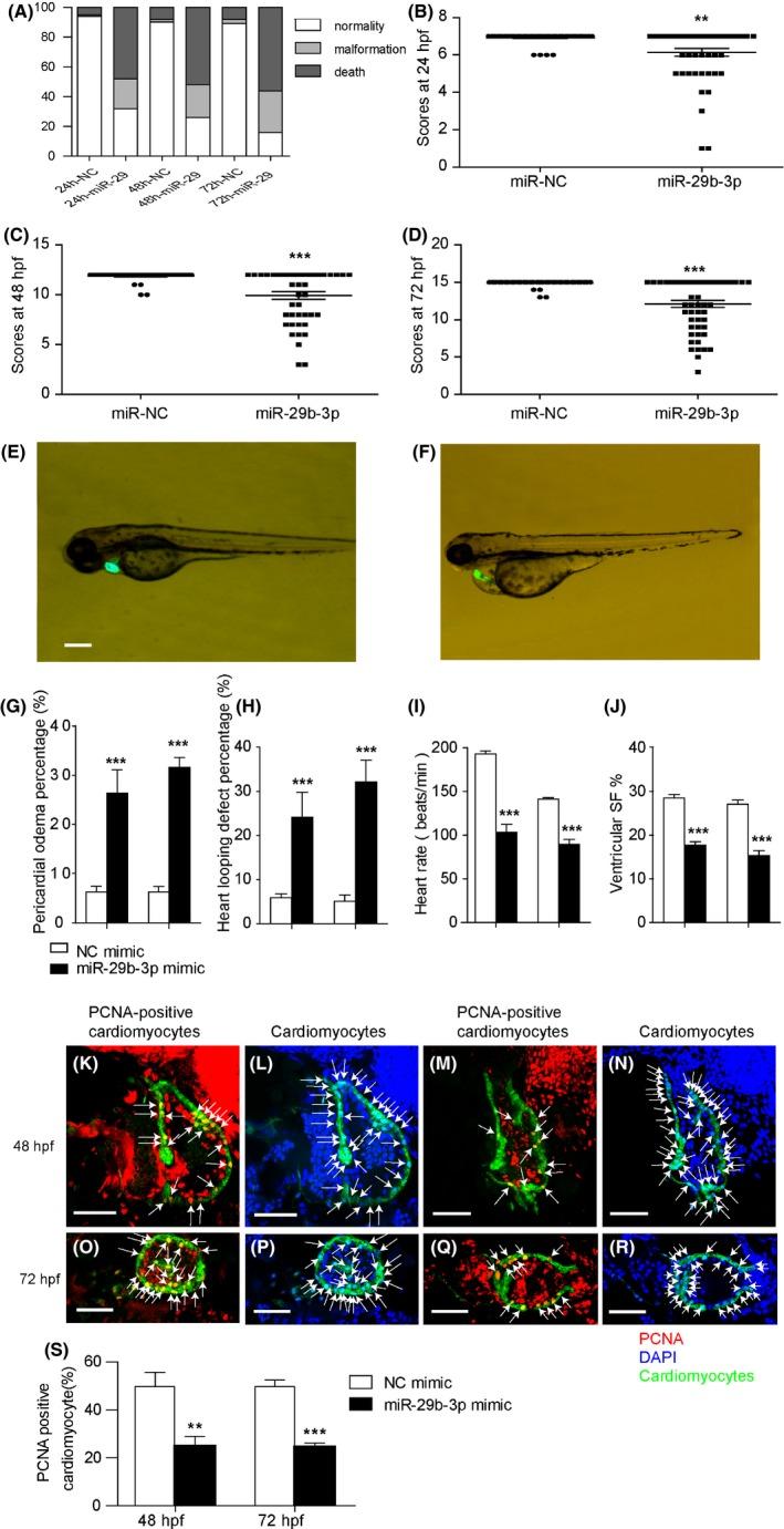
Our study showed miR-29b-3p expression was significantly increased in the RVOT of the CHD patients. Injection of miR-29b-3p into zebrafish embryos induced higher mortality and malformation rates, developmental delay, cardiac malformation and dysfunction. miR-29b-3p inhibited cardiomyocyte proliferation, and its inhibitor promoted cardiomyocyte proliferation in vitro and in vivo. Furthermore, we identified that miR-29b-3p influenced cardiomyocyte proliferation by targeting NOTCH2, which was down-regulated in the RVOT of the CHD patients.

CONCLUSION

This study reveals that miR-29b-3p functions as a novel regulator of cardiac development and inhibits cardiomyocyte proliferation via NOTCH2, which provides novel insights into the aetiology and potential treatment of CHD.

摘要

目的

miR-29 家族在心血管疾病中表现出不同的表达模式。本研究旨在探讨 miR-29 家族对心脏发育的影响及其机制。

材料和方法

本研究共纳入 13 例先天性心脏病(CHD)患者和 7 例对照。手术切除或尸检后从右心室流出道(RVOT)获取组织。应用下一代测序筛选 CHD 的 microRNA 表达谱。采用定量 RT-PCR 和 Western blot 检测基因表达。Tg Cmlc2: GFP 报告基因斑马鱼胚胎注射 microRNA(miRNA),体内探讨其在心脏发育中的作用。双荧光素酶报告基因检测设计验证 miRNA 的靶基因。CCK-8 和 EdU 掺入试验评估心肌细胞增殖。

结果

本研究显示 miR-29b-3p 在 CHD 患者的 RVOT 中表达显著增加。miR-29b-3p 注射到斑马鱼胚胎中可导致更高的死亡率和畸形率、发育迟缓、心脏畸形和功能障碍。miR-29b-3p 抑制心肌细胞增殖,其抑制剂在体外和体内均可促进心肌细胞增殖。此外,我们发现 miR-29b-3p 通过靶向 NOTCH2 影响心肌细胞增殖,NOTCH2 在 CHD 患者的 RVOT 中下调。

结论

本研究揭示了 miR-29b-3p 作为心脏发育的新型调节因子,通过 NOTCH2 抑制心肌细胞增殖,为 CHD 的发病机制和潜在治疗提供了新的见解。

https://cdn.ncbi.nlm.nih.gov/pmc/blobs/05b1/7106969/254139908720/CPR-53-e12764-g001.jpg

文献AI研究员

20分钟写一篇综述,助力文献阅读效率提升50倍。

立即体验

用中文搜PubMed

大模型驱动的PubMed中文搜索引擎

马上搜索

文档翻译

学术文献翻译模型,支持多种主流文档格式。

立即体验