Suppr超能文献

双靶 TGF-β 和 PD-L1 的双功能抗 PD-L1/TGF-βRII 制剂:临床前和临床进展现状。

Dual targeting of TGF-β and PD-L1 via a bifunctional anti-PD-L1/TGF-βRII agent: status of preclinical and clinical advances.

机构信息

Laboratory of Tumor Immunology and Biology, Center for Cancer Research, National Cancer Institute, National Institutes of Health, Bethesda, Maryland, USA.

Genitourinary Malignancies Branch, Center for Cancer Research, National Cancer Institute, National Institutes of Health, Bethesda, Maryland, USA.

出版信息

J Immunother Cancer. 2020 Feb;8(1). doi: 10.1136/jitc-2019-000433.

Abstract

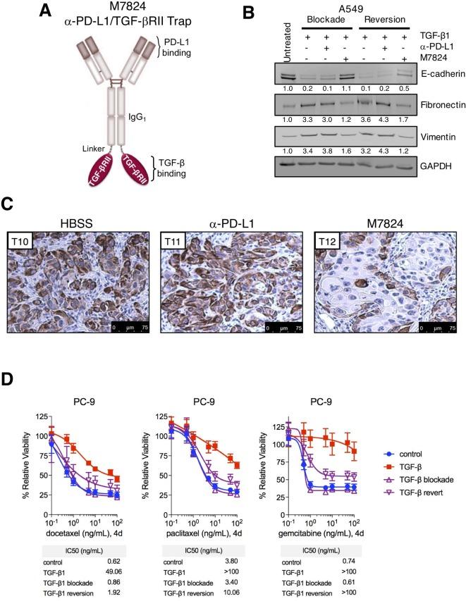
Immunosuppressive entities in the tumor microenvironment (TME) remain a major impediment to immunotherapeutic approaches for a majority of patients with cancer. While the immunosuppressive role of transforming growth factor-β (TGF-β) in the TME is well known, clinical studies to date with anti-TGF-β agents have led to limited success. The bifunctional agent bintrafusp alfa (previously designated M7824) has been developed in an attempt to address this issue. Bintrafusp alfa consists of an IgG targeting programmed death ligand 1 (PD-L1) moiety fused via peptide linkers to the extracellular domain of two TGF-β receptor II molecules designed to 'trap' TGF-β in the TME. This agent is able to bring the TGF-β trap to the TME via its anti-PD-L1 component, thus simultaneously attacking both the immunosuppressive PD-L1 and TGF-β entities. A number of preclinical studies have shown bintrafusp alfa capable of (1) preventing or reverting TGF-β-induced epithelial-mesenchymal transition in human carcinoma cells; this alteration in tumor cell plasticity was shown to render human tumor cells more susceptible to immune-mediated attack as well as to several chemotherapeutic agents; (2) altering the phenotype of natural killer and T cells, thus enhancing their cytolytic ability against tumor cells; (3) mediating enhanced lysis of human tumor cells via the antibody-dependent cell-mediated cytotoxicity mechanism; (4) reducing the suppressive activity of T cells; (5) mediating antitumor activity in numerous preclinical models and (6) enhancing antitumor activity in combination with radiation, chemotherapy and several other immunotherapeutic agents. A phase I clinical trial demonstrated a safety profile similar to other programmed cell death protein 1 (PD-1)/PD-L1 checkpoint inhibitors, with objective and durable clinical responses. We summarize here preclinical and emerging clinical data in the use of this bispecific and potentially multifunctional agent.

摘要

肿瘤微环境(TME)中的免疫抑制实体仍然是大多数癌症患者免疫治疗方法的主要障碍。尽管转化生长因子-β(TGF-β)在 TME 中的免疫抑制作用是众所周知的,但迄今为止,针对抗 TGF-β 药物的临床研究仅取得了有限的成功。双功能药物 bintrafusp alfa(以前称为 M7824)的开发旨在解决这个问题。Bintrafusp alfa 由一个针对程序性死亡配体 1(PD-L1)的 IgG 部分组成,通过肽接头融合到两个 TGF-β 受体 II 分子的细胞外结构域,旨在“捕获”TME 中的 TGF-β。该药物能够通过其抗 PD-L1 成分将 TGF-β 陷阱带到 TME,从而同时攻击免疫抑制性 PD-L1 和 TGF-β 实体。许多临床前研究表明,bintrafusp alfa 能够:(1)预防或逆转 TGF-β 诱导的人癌细胞上皮-间充质转化;这种肿瘤细胞可塑性的改变使人类肿瘤细胞更容易受到免疫介导的攻击以及几种化疗药物的攻击;(2)改变自然杀伤细胞和 T 细胞的表型,从而增强其对肿瘤细胞的细胞溶解能力;(3)通过抗体依赖性细胞介导的细胞毒性机制介导增强的人肿瘤细胞裂解;(4)降低 T 细胞的抑制活性;(5)在多种临床前模型中介导抗肿瘤活性;(6)与放射治疗、化疗和几种其他免疫治疗药物联合增强抗肿瘤活性。一项 I 期临床试验显示其安全性与其他程序性死亡蛋白 1(PD-1)/PD-L1 检查点抑制剂相似,具有客观和持久的临床反应。我们在这里总结了该双特异性和潜在多功能药物的临床前和新兴临床数据。

https://cdn.ncbi.nlm.nih.gov/pmc/blobs/8ada/7057416/13df96932f7d/jitc-2019-000433f01.jpg

文献AI研究员

20分钟写一篇综述,助力文献阅读效率提升50倍。

立即体验

用中文搜PubMed

大模型驱动的PubMed中文搜索引擎

马上搜索

文档翻译

学术文献翻译模型,支持多种主流文档格式。

立即体验