Suppr超能文献

ROS 响应型载药系统,将靶向线粒体的铈纳米颗粒与阿托伐他汀结合用于急性肾损伤。

ROS-responsive nano-drug delivery system combining mitochondria-targeting ceria nanoparticles with atorvastatin for acute kidney injury.

机构信息

Institute of Pharmaceutics, College of Pharmaceutical Sciences, Zhejiang University, 866 Yu-Hang-Tang Road, Hangzhou, 310058, China.

Department of Pharmacy, The First Affiliated Hospital, College of Medicine, Zhejiang University, 79 Qingchun Road, Hangzhou, 310003, China.

出版信息

Theranostics. 2020 Jan 16;10(5):2342-2357. doi: 10.7150/thno.40395. eCollection 2020.

Abstract

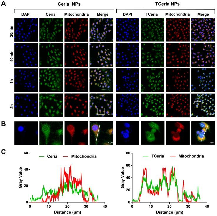
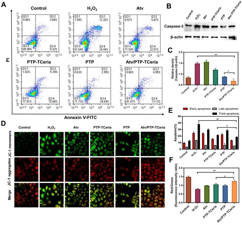
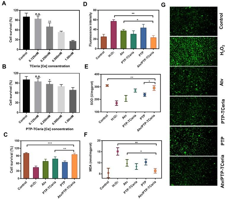
Acute kidney injury (AKI) caused by sepsis is a serious disease which mitochondrial oxidative stress and inflammatory play a key role in its pathophysiology. Ceria nanoparticles hold strong and recyclable reactive oxygen species (ROS)-scavenging activity, have been applied to treat ROS-related diseases. However, ceria nanoparticles can't selectively target mitochondria and the ultra-small ceria nanoparticles are easily agglomerated. To overcome these shortcomings and improve therapeutic efficiency, we designed an ROS-responsive nano-drug delivery system combining mitochondria-targeting ceria nanoparticles with atorvastatin for acute kidney injury. : Ceria nanoparticles were modified with triphenylphosphine (TCeria NPs), followed by coating with ROS-responsive organic polymer (mPEG-TK-PLGA) and loaded atorvastatin (Atv/PTP-TCeria NPs). The physicochemical properties, drug release profiles, mitochondria-targeting ability, antioxidant, anti-apoptotic activity and treatment efficacy of Atv/PTP-TCeria NPs were examined. : Atv/PTP-TCeria NPs could accumulate in kidneys and hold a great ability to ROS-responsively release drug and TCeria NPs could target mitochondria to eliminate excessive ROS. study suggested Atv/PTP-TCeria NPs exhibited superior antioxidant and anti-apoptotic activity. study showed that Atv/PTP-TCeria NPs effectively decreased oxidative stress and inflammatory, could protect the mitochondrial structure, reduced apoptosis of tubular cell and tubular necrosis in the sepsis-induced AKI mice model. This ROS-responsive nano-drug delivery system combining mitochondria-targeting ceria nanoparticles with atorvastatin has favorable potentials in the sepsis-induced AKI therapy.

摘要

脓毒症引起的急性肾损伤(AKI)是一种严重的疾病,其病理生理学中,线粒体氧化应激和炎症起着关键作用。氧化铈纳米颗粒具有强大且可回收的活性氧(ROS)清除活性,已被应用于治疗与 ROS 相关的疾病。然而,氧化铈纳米颗粒不能选择性地靶向线粒体,并且超小的氧化铈纳米颗粒容易团聚。为了克服这些缺点并提高治疗效率,我们设计了一种 ROS 响应性纳米药物递送系统,将靶向线粒体的氧化铈纳米颗粒与阿托伐他汀结合用于治疗急性肾损伤。:氧化铈纳米颗粒用三苯基膦(TCeria NPs)进行修饰,然后用 ROS 响应性有机聚合物(mPEG-TK-PLGA)包被并负载阿托伐他汀(Atv/PTP-TCeria NPs)。考察了 Atv/PTP-TCeria NPs 的理化性质、药物释放曲线、靶向线粒体的能力、抗氧化、抗凋亡活性和治疗效果。:Atv/PTP-TCeria NPs 可以在肾脏中积累,并具有很好的 ROS 响应性药物释放和 TCeria NPs 靶向线粒体以消除过多 ROS 的能力。研究表明,Atv/PTP-TCeria NPs 具有优异的抗氧化和抗凋亡活性。研究表明,Atv/PTP-TCeria NPs 可有效降低氧化应激和炎症反应,保护线粒体结构,减少脓毒症诱导的 AKI 小鼠模型中肾小管细胞的凋亡和肾小管坏死。该 ROS 响应性纳米药物递送系统将靶向线粒体的氧化铈纳米颗粒与阿托伐他汀结合,在脓毒症诱导的 AKI 治疗中具有良好的应用潜力。

https://cdn.ncbi.nlm.nih.gov/pmc/blobs/cda2/7019163/105329614ad0/thnov10p2342g001.jpg

文献AI研究员

20分钟写一篇综述,助力文献阅读效率提升50倍。

立即体验

用中文搜PubMed

大模型驱动的PubMed中文搜索引擎

马上搜索

文档翻译

学术文献翻译模型,支持多种主流文档格式。

立即体验