Suppr超能文献

宏基因组下一代测序与传统病原体检测在周围型肺部感染性病变诊断中的比较

Metagenomic Next-Generation Sequencing versus Traditional Pathogen Detection in the Diagnosis of Peripheral Pulmonary Infectious Lesions.

作者信息

Huang Jie, Jiang Erlie, Yang Donglin, Wei Jialin, Zhao Mingfeng, Feng Jing, Cao Jie

机构信息

Department of Respiratory and Critical Care Medicine, Tianjin Medical University General Hospital, Tianjin, People's Republic of China.

Graduate School, Tianjin Medical University, Tianjin, People's Republic of China.

出版信息

Infect Drug Resist. 2020 Feb 19;13:567-576. doi: 10.2147/IDR.S235182. eCollection 2020.

Abstract

PURPOSE

The aim of this study was to evaluate the value of metagenomic next-generation sequencing (mNGS) in peripheral pulmonary infection management by comparing the diagnostic yield of mNGS and traditional pathogen detection methods on interventional specimens obtained by bronchoscopy.

PATIENTS AND METHODS

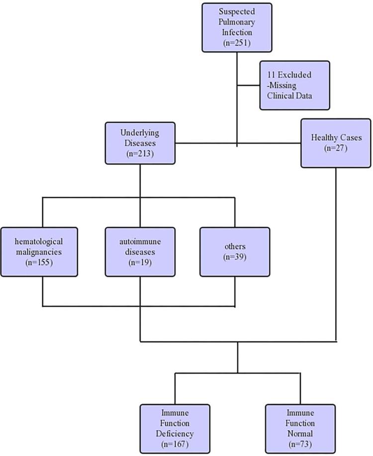
This study enrolled patients suspected with pulmonary infection who were admitted to Tianjin Medical University General Hospital from June 2018 to August 2019. Specimens were obtained from bronchoscopy for mNGS analysis and traditional pathogen detection (including bronchoalveolar lavage fluid microbial culture, smear microscopy, and lung biopsy histopathology), and the diagnostic yields were compared between mNGS and traditional methods to evaluate the diagnostic value of mNGS in peripheral pulmonary infection diagnosis.

RESULTS

In this study, by comparing mNGS with traditional pathogen detection, the results indicated that, first, mNGS identified at least one microbial species in almost 89% of the patients with pulmonary infection; second, mNGS detected microbes related to human diseases in 94.49% of samples from pulmonary infection patients who had received negative results from traditional pathogen detection; third, the accuracy and sensitivity of mNGS are higher than those of traditional pathogen detection; and, finally, mNGS could simultaneously detect and identify a large variety of pathogens.

CONCLUSION

Metagenomic NGS analysis provided fast and precise pathogen detection and identification, contributing to prompt and accurate treatment of peripheral pulmonary infection.

摘要

目的

本研究旨在通过比较宏基因组下一代测序(mNGS)和传统病原体检测方法在支气管镜介入标本中的诊断率,评估mNGS在周围型肺部感染管理中的价值。

患者和方法

本研究纳入了2018年6月至2019年8月入住天津医科大学总医院的疑似肺部感染患者。从支气管镜检查中获取标本进行mNGS分析和传统病原体检测(包括支气管肺泡灌洗液微生物培养、涂片显微镜检查和肺活检组织病理学),比较mNGS和传统方法的诊断率,以评估mNGS在周围型肺部感染诊断中的价值。

结果

在本研究中,通过将mNGS与传统病原体检测进行比较,结果表明,第一,mNGS在几乎89%的肺部感染患者中鉴定出至少一种微生物物种;第二,mNGS在传统病原体检测结果为阴性的肺部感染患者的94.49%的样本中检测到与人类疾病相关的微生物;第三,mNGS的准确性和敏感性高于传统病原体检测;最后,mNGS可以同时检测和鉴定多种病原体。

结论

宏基因组NGS分析提供了快速、精确的病原体检测和鉴定,有助于周围型肺部感染的及时、准确治疗。

https://cdn.ncbi.nlm.nih.gov/pmc/blobs/aa6a/7036976/f0855d223c72/IDR-13-567-g0001.jpg

文献AI研究员

20分钟写一篇综述,助力文献阅读效率提升50倍。

立即体验

用中文搜PubMed

大模型驱动的PubMed中文搜索引擎

马上搜索

文档翻译

学术文献翻译模型,支持多种主流文档格式。

立即体验