Suppr超能文献

纳秒级电脉冲通过活性氧介导的血红素调节抑制剂 (HRI) 激活诱导整体应激反应。

Nanosecond pulsed electric fields induce the integrated stress response via reactive oxygen species-mediated heme-regulated inhibitor (HRI) activation.

机构信息

Division of Molecular Biology, Institute for Genome Research, Institute of Advanced Medical Sciences, Tokushima University, Tokushima, Japan.

Fujii Memorial Institute of Medical Sciences, Institute of Advanced Medical Sciences, Tokushima University, Tokushima, Japan.

出版信息

PLoS One. 2020 Mar 10;15(3):e0229948. doi: 10.1371/journal.pone.0229948. eCollection 2020.

Abstract

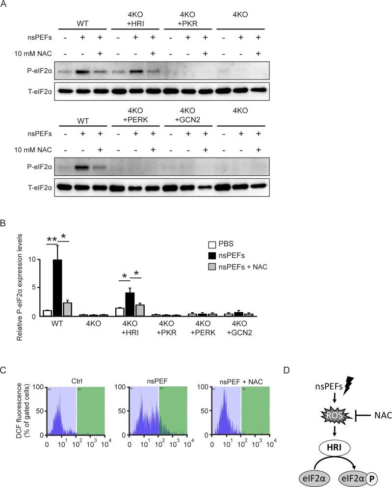
The integrated stress response (ISR) is one of the most important cytoprotective mechanisms and is integrated by phosphorylation of the α subunit of eukaryotic translation initiation factor 2 (eIF2α). Four eIF2α kinases, heme-regulated inhibitor (HRI), double-stranded RNA-dependent protein kinase (PKR), PKR-like endoplasmic reticulum kinase (PERK), and general control nonderepressible 2 (GCN2), are activated in response to several stress conditions. We previously reported that nanosecond pulsed electric fields (nsPEFs) are a potential therapeutic tool for ISR activation. In this study, we examined which eIF2α kinase is activated by nsPEF treatment. To assess the responsible eIF2α kinase, we used previously established eIF2α kinase quadruple knockout (4KO) and single eIF2α kinase-rescued 4KO mouse embryonic fibroblast (MEF) cells. nsPEFs 70 ns in duration with 30 kV/cm electric fields caused eIF2α phosphorylation in wild-type (WT) MEF cells. On the other hand, nsPEF-induced eIF2α phosphorylation was completely abolished in 4KO MEF cells and was recovered by HRI overexpression. CM-H2DCFDA staining showed that nsPEFs generated reactive oxygen species (ROS), which activated HRI. nsPEF-induced eIF2α phosphorylation was blocked by treatment with the ROS scavenger N-acetyl-L-cysteine (NAC). Our results indicate that the eIF2α kinase HRI is responsible for nsPEF-induced ISR activation and is activated by nsPEF-generated ROS.

摘要

整合应激反应 (ISR) 是最重要的细胞保护机制之一,由真核翻译起始因子 2 (eIF2α) 的α亚基磷酸化来整合。四种 eIF2α 激酶,血红素调节抑制剂 (HRI)、双链 RNA 依赖性蛋白激酶 (PKR)、PKR 样内质网激酶 (PERK) 和一般控制非抑制物 2 (GCN2),在响应多种应激条件下被激活。我们之前报道过纳秒级脉冲电场 (nsPEF) 是激活 ISR 的潜在治疗工具。在这项研究中,我们研究了 nsPEF 处理激活的哪种 eIF2α 激酶。为了评估负责的 eIF2α 激酶,我们使用了先前建立的 eIF2α 激酶四重敲除 (4KO) 和单个 eIF2α 激酶挽救的 4KO 小鼠胚胎成纤维细胞 (MEF) 细胞。持续 70ns、电场强度为 30kV/cm 的 nsPEF 在 WT MEF 细胞中引起 eIF2α 磷酸化。另一方面,nsPEF 诱导的 eIF2α 磷酸化在 4KO MEF 细胞中完全被消除,并且通过 HRI 过表达恢复。CM-H2DCFDA 染色显示 nsPEF 产生活性氧物种 (ROS),从而激活 HRI。ROS 清除剂 N-乙酰-L-半胱氨酸 (NAC) 的处理阻断了 nsPEF 诱导的 eIF2α 磷酸化。我们的结果表明,eIF2α 激酶 HRI 负责 nsPEF 诱导的 ISR 激活,并由 nsPEF 产生的 ROS 激活。

https://cdn.ncbi.nlm.nih.gov/pmc/blobs/698b/7064201/fc09e9682d6b/pone.0229948.g001.jpg

文献AI研究员

20分钟写一篇综述,助力文献阅读效率提升50倍。

立即体验

用中文搜PubMed

大模型驱动的PubMed中文搜索引擎

马上搜索

文档翻译

学术文献翻译模型,支持多种主流文档格式。

立即体验