Suppr超能文献

姜黄素通过调节Beclin1/UVRAG/Bcl2抑制糖尿病肾病中足细胞凋亡并加速细胞自噬。

Curcumin Inhibited Podocyte Cell Apoptosis and Accelerated Cell Autophagy in Diabetic Nephropathy via Regulating Beclin1/UVRAG/Bcl2.

作者信息

Zhang Pingping, Fang Jie, Zhang Jianping, Ding Shuxia, Gan Dongmei

机构信息

Department of Endocrinology, Ningbo Women and Children's Hospital, Ningbo City, Zhejiang Province, People's Republic of China.

出版信息

Diabetes Metab Syndr Obes. 2020 Mar 3;13:641-652. doi: 10.2147/DMSO.S237451. eCollection 2020.

Abstract

INTRODUCTION

Curcumin has various biological properties including being anti-inflammatory and antidiabetic. Podocyte apoptosis and autophagy dysfunction have been found to be responsible for the development of diabetic nephropathy (DN). Thus, the aim of the study was to investigate the effects of curcumin on the podocyte apoptosis and autophagy in DN and clarify its potential mechanisms.

METHODS

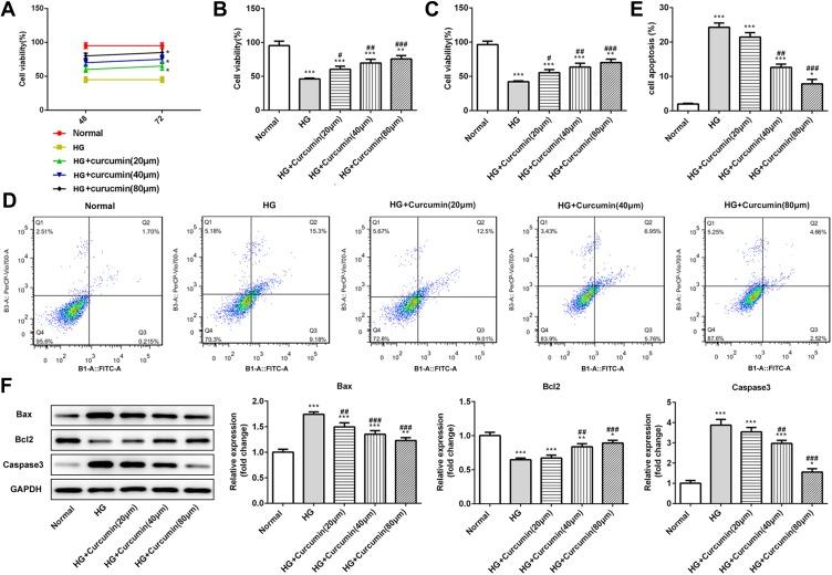
The mice with DN induced by injection of streptozotocin were treated with curcumin by gavage at a dose of 200 mg/kg/day for 8 weeks. The serum lipid levels were detected by total cholesterol (TC) and triglyceride (TG) kits at different time points. Renal damage was assessed by detecting urine albumin, serum creatinine (Scr), HE staining and PAS staining. The renal impairment was detected by immunohistochemical staining and TUNEL staining. Western blot assay tested the expression of autophagy-related and apoptotic-related proteins in vivo and vitro. The viabilities and apoptosis of MPC5 cells exposed to high glucose (HG) or curcumin were respectively detected by CCK-8 assay and flow cytometry.

RESULTS

The results showed that curcumin significantly decreased the progress of DN possibly via increasing autophagy and inhibiting apoptosis of renal cell in DN mice. Besides, podocyte marker proteins (podocalyxin and nephrin) were markedly increased in DN mice by curcumin treatment. The autophagy-related proteins LC3, p62, Beclin1, UVRAG and ATG5 were significantly affected in DN mice by curcumin, along with reducing expression of pro-apoptotic protein Bax and caspase-3 and increasing anti-apoptotic protein Bcl-2. In vitro, curcumin increased the viabilities and inhibited apoptosis of MPC5 cells exposed to high glucose (HG). In addition, the podocyte autophagy was enhanced partly via regulating beclin1/UVRAG.

DISCUSSION

Together, the results showed that curcumin inhibited podocyte apoptosis and accelerated cell autophagy via regulating Beclin1/UVRAG/Bcl2. Thus, the study showed that curcumin exerted significantly protective effects in DN.

摘要

引言

姜黄素具有多种生物学特性,包括抗炎和抗糖尿病作用。足细胞凋亡和自噬功能障碍被认为是糖尿病肾病(DN)发生发展的原因。因此,本研究旨在探讨姜黄素对DN中足细胞凋亡和自噬的影响,并阐明其潜在机制。

方法

通过注射链脲佐菌素诱导DN小鼠,以200mg/kg/天的剂量灌胃给予姜黄素,持续8周。在不同时间点使用总胆固醇(TC)和甘油三酯(TG)试剂盒检测血脂水平。通过检测尿白蛋白、血清肌酐(Scr)、HE染色和PAS染色评估肾脏损伤。通过免疫组织化学染色和TUNEL染色检测肾脏损伤情况。蛋白质免疫印迹法检测体内外自噬相关蛋白和凋亡相关蛋白的表达。使用CCK-8法和流式细胞术分别检测暴露于高糖(HG)或姜黄素的MPC5细胞的活力和凋亡情况。

结果

结果表明,姜黄素可能通过增加自噬和抑制DN小鼠肾细胞凋亡,显著延缓DN的进展。此外,姜黄素处理使DN小鼠中足细胞标记蛋白(足突蛋白和nephrin)明显增加。姜黄素显著影响DN小鼠中自噬相关蛋白LC3、p62、Beclin1、UVRAG和ATG5,同时降低促凋亡蛋白Bax和caspase-3的表达,增加抗凋亡蛋白Bcl-2的表达。在体外,姜黄素提高了暴露于高糖(HG)的MPC5细胞的活力并抑制其凋亡。此外,足细胞自噬部分通过调节Beclin1/UVRAG得以增强。

讨论

总之,结果表明姜黄素通过调节Beclin1/UVRAG/Bcl2抑制足细胞凋亡并加速细胞自噬。因此,本研究表明姜黄素对DN具有显著的保护作用。

https://cdn.ncbi.nlm.nih.gov/pmc/blobs/94d2/7060797/3074961a8564/DMSO-13-641-g0001.jpg

文献AI研究员

20分钟写一篇综述,助力文献阅读效率提升50倍。

立即体验

用中文搜PubMed

大模型驱动的PubMed中文搜索引擎

马上搜索

文档翻译

学术文献翻译模型,支持多种主流文档格式。

立即体验