Suppr超能文献

FXR 介导的自噬抑制有助于 FA 诱导的 TG 积累,从而降低 FA 诱导的脂毒性。

FXR-mediated inhibition of autophagy contributes to FA-induced TG accumulation and accordingly reduces FA-induced lipotoxicity.

机构信息

Key Laboratory of Freshwater Animal Breeding, Ministry of Agriculture of P.R.C., Fishery College, Huazhong Agricultural University, Wuhan, 430070, China.

Diabetes and Nutritional Sciences Division, School of Medicine, King's College London, London, UK.

出版信息

Cell Commun Signal. 2020 Mar 20;18(1):47. doi: 10.1186/s12964-020-0525-1.

Abstract

BACKGROUND

Excessive dietary fat intake induces lipid deposition and contributes to the progress of nonalcoholic fatty liver disease (NAFLD). However, the underlying mechanisms are still unclear.

METHODS

Yellow catfish were given two experimental diets with dietary lipid levels of 11.3 and 15.4%, respectively, for 56 days, and the contents of triglyceride (TG), nonesterified free fatty acids (NEFA) and bile acid (BA), RNA-seq, enzymatic activities and mRNA expression were deteremined in the liver tissues. Hepatocytes from yellow catfish liver tissues were isolated and cultured. Fatty acids (FA) (palmitic acid: OA, oleic acid =1:1), pathway inhibitors (MA, autophagy inhibitor; guggulsterone, FXR inhibitor) and agonist (rapamyicn, autophagy agonist; GW4064, FXR agonist) were used to incubate the cells. TG and NEFA contents, ultrastructural observation, autophagic vesicles and intracellular LD,apoptosis,western blot and Co-IP, and Immunofluorescence analysis, enzymatic activities and Q-PCR were decided.

RESULTS

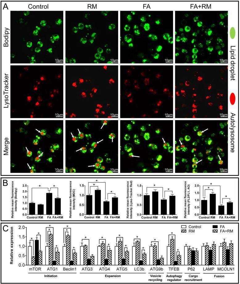
Using RNA sequencing, we found that high fat diets induced changes in expression of many genes associated with the pathways of lipid metabolism and autophagy. The mRNA profiles of the differentially expressed genes (DEG) indicated that high dietary fat-induced lipid deposition was predominantly influenced by the inhibition of autophagy. Using primary hepatocytes, we found that fatty acids (FA) suppressed autophagy, which in turn reduced cellular free FA level by decreasing triglyceride (TG) breakdown. Moreover, our study indicated that farnesoid X receptor (FXR)-cyclic AMP-responsive element-binding protein (CREB) axis was the pivotal physiological switch regulating FA-induced changes of autophagy and lipid metabolism, which represented cellular defenses against FA-induced lipotoxicity.

CONCLUSION

This discovery may provide new targets for treating pathological changes involved in the dysfunction of autophagy and metabolism, including NAFLD. Video Abstract.

摘要

背景

过量的膳食脂肪摄入会诱导脂肪沉积,并促进非酒精性脂肪性肝病(NAFLD)的进展。然而,其潜在机制尚不清楚。

方法

给予黄颡鱼两种实验饲料,其膳食脂肪含量分别为 11.3%和 15.4%,喂养 56 天,测定肝脏组织中甘油三酯(TG)、非酯化游离脂肪酸(NEFA)和胆汁酸(BA)的含量、RNA-seq、酶活性和 mRNA 表达。从黄颡鱼肝组织中分离培养肝细胞。用脂肪酸(FA)(棕榈酸:OA,油酸=1:1)、途径抑制剂(MA,自噬抑制剂;guggulsterone,FXR 抑制剂)和激动剂(rapamycin,自噬激动剂;GW4064,FXR 激动剂)孵育细胞。测定 TG 和 NEFA 含量、超微结构观察、自噬小体和细胞内 LD、细胞凋亡、western blot 和 Co-IP 以及免疫荧光分析、酶活性和 qPCR。

结果

利用 RNA 测序,我们发现高脂肪饮食诱导了许多与脂质代谢和自噬途径相关基因的表达变化。差异表达基因(DEG)的 mRNA 谱表明,高脂肪饮食诱导的脂质沉积主要受自噬抑制的影响。利用原代肝细胞,我们发现脂肪酸(FA)抑制自噬,进而通过减少甘油三酯(TG)分解来降低细胞内游离 FA 水平。此外,我们的研究表明法尼醇 X 受体(FXR)-cAMP 反应元件结合蛋白(CREB)轴是调节 FA 诱导的自噬和脂质代谢变化的关键生理开关,这代表了细胞对 FA 诱导的脂毒性的防御。

结论

这一发现可能为治疗包括非酒精性脂肪性肝病在内的自噬和代谢功能障碍相关的病理变化提供新的靶点。

https://cdn.ncbi.nlm.nih.gov/pmc/blobs/6cdc/7082988/ed9522e1233e/12964_2020_525_Fig1_HTML.jpg

文献AI研究员

20分钟写一篇综述,助力文献阅读效率提升50倍。

立即体验

用中文搜PubMed

大模型驱动的PubMed中文搜索引擎

马上搜索

文档翻译

学术文献翻译模型,支持多种主流文档格式。

立即体验