Suppr超能文献

单纯疱疹病毒 2 型感染通过 SP1/JNK 信号通路上调人外阴上皮细胞 TLR9 的表达。

HSV-2 Infection of Human Genital Epithelial Cells Upregulates TLR9 Expression Through the SP1/JNK Signaling Pathway.

机构信息

Institute for Infection and Immunity, St George's, University of London, London, United Kingdom.

State Key Laboratory of Virology, Wuhan Institute of Virology, Chinese Academy of Sciences, Wuhan, China.

出版信息

Front Immunol. 2020 Mar 4;11:356. doi: 10.3389/fimmu.2020.00356. eCollection 2020.

Abstract

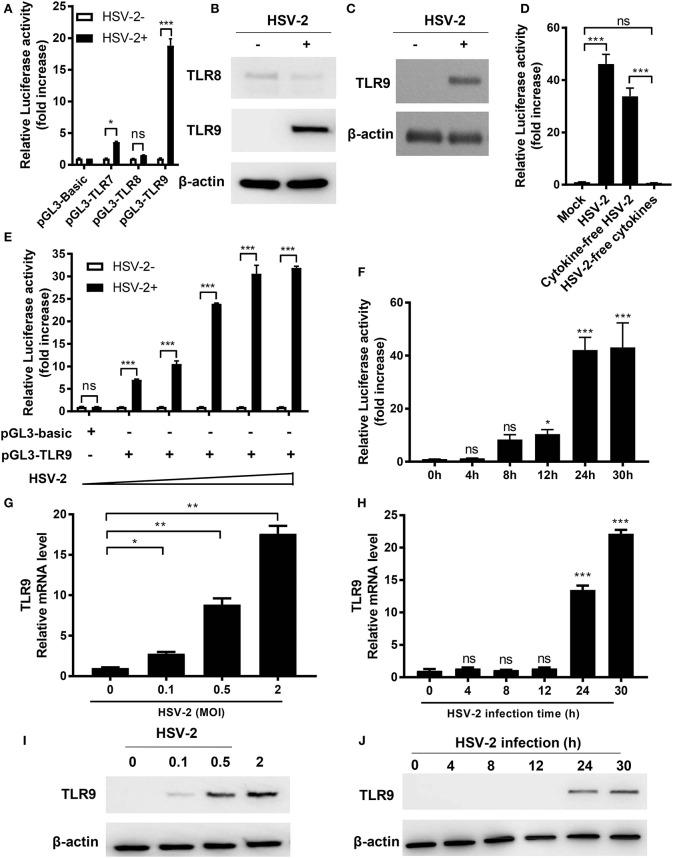
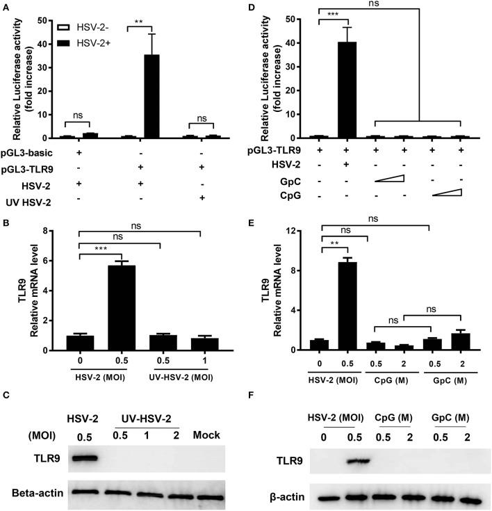
It is known that herpes simplex virus type 2 (HSV-2) triggers the activation of Toll-like receptor (TLR) 9 signaling pathway and the consequent production of antiviral cytokines in dendritic cells. However, the impact of HSV-2 infection on TLR9 expression and signaling in genital epithelial cells, the primary HSV-2 targets, has yet to be determined. In the current study, by using both human genital epithelial cell lines and primary genital epithelial cells as models, we found that HSV-2 infection enhances TLR9 expression at both mRNA and protein levels. Such enhancement is virus replication-dependent and CpG-independent, while the HSV-2-mediated upregulation of TLR9 does not activate TLR9 signaling pathway. Mechanistically, a SP1 binding site on TLR9 promoter appears to be essential for HSV-2-induced TLR9 transactivation. Upon HSV-2 infection, SP1 translocates from the cytoplasm to the nucleus, and consequently binds to TLR9 promoter. By using specific inhibitors, the JNK signaling pathway is shown to be involved in the HSV-2-induced TLR9 transactivation, while HSV-2 infection increases the phosphorylation but not the total level of JNK. In agreement, antagonism of JNK signaling pathway inhibits the HSV-2-induced SP1 nuclear translocation. Taken together, our study demonstrates that HSV-2 infection of human genital epithelial cells promotes TLR9 expression through SP1/JNK signaling pathway. Findings in this study provide insights into HSV-2-host interactions and potential targets for immune intervention.

摘要

已知单纯疱疹病毒 2 型(HSV-2)可触发树突状细胞中 Toll 样受体(TLR)9 信号通路的激活以及随后抗病毒细胞因子的产生。然而,HSV-2 感染对生殖道上皮细胞(HSV-2 的主要靶细胞)中 TLR9 表达和信号的影响尚未确定。在本研究中,我们使用人生殖道上皮细胞系和原代生殖道上皮细胞作为模型,发现 HSV-2 感染可增强 TLR9 在 mRNA 和蛋白水平的表达。这种增强依赖于病毒复制且与 CpG 无关,而 HSV-2 介导的 TLR9 上调并不激活 TLR9 信号通路。在机制上,TLR9 启动子上的 SP1 结合位点似乎对 HSV-2 诱导的 TLR9 反式激活至关重要。在 HSV-2 感染后,SP1 从细胞质转位到细胞核,从而与 TLR9 启动子结合。通过使用特异性抑制剂,表明 JNK 信号通路参与 HSV-2 诱导的 TLR9 反式激活,而 HSV-2 感染增加了 JNK 的磷酸化但不增加其总水平。同样,JNK 信号通路的拮抗作用抑制了 HSV-2 诱导的 SP1 核转位。总之,本研究表明 HSV-2 感染人生殖道上皮细胞通过 SP1/JNK 信号通路促进 TLR9 的表达。本研究的发现为 HSV-2-宿主相互作用和免疫干预的潜在靶点提供了新的见解。

https://cdn.ncbi.nlm.nih.gov/pmc/blobs/63a3/7065266/8f7d78be0031/fimmu-11-00356-g0001.jpg

文献AI研究员

20分钟写一篇综述,助力文献阅读效率提升50倍。

立即体验

用中文搜PubMed

大模型驱动的PubMed中文搜索引擎

马上搜索

文档翻译

学术文献翻译模型,支持多种主流文档格式。

立即体验