Suppr超能文献

高胆固醇通过 ROS 激活的 AKT/FOXO1 通路诱导肌腱衍生干细胞凋亡和自噬。

High cholesterol induces apoptosis and autophagy through the ROS-activated AKT/FOXO1 pathway in tendon-derived stem cells.

机构信息

Department of Orthopaedics, Nanfang Hospital, Southern Medical University, No. 1838 Guangzhou Avenue North, Guangzhou, 510515, China.

Baoan District People's Hospital of Shenzhen, Shenzhen, 518100, China.

出版信息

Stem Cell Res Ther. 2020 Mar 20;11(1):131. doi: 10.1186/s13287-020-01643-5.

Abstract

BACKGROUND

Hypercholesterolemia increases the risk of tendon pain and tendon rupture. Tendon-derived stem cells (TDSCs) play a vital role in the development of tendinopathy. Our previous research found that high cholesterol inhibits tendon-related gene expression in TDSCs. Whether high cholesterol has other biological effects on TDSCs remains unknown.

METHODS

TDSCs isolated from female SD rats were exposed to 10 mg/dL cholesterol for 24 h. Then, cell apoptosis was assessed using flow cytometry and fluorescence microscope. RFP-GFP-LC3 adenovirus transfection was used for measuring autophagy. Signaling transduction was measured by immunofluorescence and immunoblotting. In addition, Achilles tendons from ApoE -/- mice fed with a high-fat diet were histologically assessed using HE staining and immunohistochemistry.

RESULTS

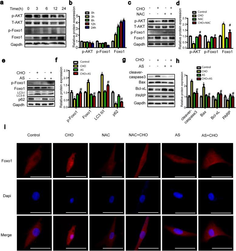
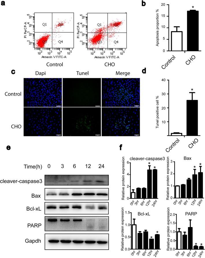
In this work, we verified that 10 mg/dL cholesterol suppressed cell proliferation and migration and induced G0/G1 phase arrest. Additionally, cholesterol induced apoptosis and autophagy simultaneously in TDSCs. Apoptosis induction was related to increased expression of cleaved caspase-3 and BAX and decreased expression of Bcl-xL. The occurrence of autophagic flux and accumulation of LC3-II demonstrated the induction of autophagy by cholesterol. Compared with the effects of cholesterol treatment alone, the autophagy inhibitor 3-methyladenine (3-MA) enhanced apoptosis, while the apoptosis inhibitor Z-VAD-FMK diminished cholesterol-induced autophagy. Moreover, cholesterol triggered reactive oxygen species (ROS) generation and activated the AKT/FOXO1 pathway, while the ROS scavenger NAC blocked cholesterol-induced activation of the AKT/FOXO1 pathway. NAC and the FOXO1 inhibitor AS1842856 rescued the apoptosis and autophagy induced by cholesterol. Finally, high cholesterol elevated the expression of cleaved caspase-3, Bax, LC3-II, and FOXO1 in vivo.

CONCLUSION

The present study indicated that high cholesterol induced apoptosis and autophagy through ROS-activated AKT/FOXO1 signaling in TDSCs, providing new insights into the mechanism of hypercholesterolemia-induced tendinopathy. High cholesterol induces apoptosis and autophagy through the ROS-activated AKT/FOXO1 pathway in tendon-derived stem cells.

摘要

背景

高胆固醇血症会增加肌腱疼痛和肌腱断裂的风险。肌腱源性干细胞(TDSCs)在肌腱病的发生发展中起着至关重要的作用。我们之前的研究发现,高胆固醇会抑制 TDSCs 中与肌腱相关的基因表达。然而,高胆固醇是否对 TDSCs 有其他生物学影响仍不清楚。

方法

将分离自雌性 SD 大鼠的 TDSCs 暴露于 10mg/dL 的胆固醇中 24 小时。然后,通过流式细胞术和荧光显微镜评估细胞凋亡。使用 RFP-GFP-LC3 腺病毒转染来测量自噬。通过免疫荧光和免疫印迹法测量信号转导。此外,用 HE 染色和免疫组织化学法评估喂食高脂肪饮食的 ApoE -/- 小鼠的跟腱组织学变化。

结果

在这项工作中,我们验证了 10mg/dL 胆固醇抑制 TDSCs 的增殖和迁移,并诱导 G0/G1 期阻滞。此外,胆固醇同时诱导 TDSCs 凋亡和自噬。凋亡诱导与 cleaved caspase-3 和 BAX 的表达增加以及 Bcl-xL 的表达减少有关。LC3-II 的积累表明胆固醇诱导了自噬流的发生。与单独用胆固醇处理相比,自噬抑制剂 3-甲基腺嘌呤(3-MA)增强了凋亡,而凋亡抑制剂 Z-VAD-FMK 则减弱了胆固醇诱导的自噬。此外,胆固醇触发了活性氧(ROS)的产生并激活了 AKT/FOXO1 通路,而 ROS 清除剂 NAC 阻断了胆固醇诱导的 AKT/FOXO1 通路的激活。NAC 和 FOXO1 抑制剂 AS1842856 挽救了胆固醇诱导的凋亡和自噬。最后,高胆固醇在体内增加了 cleaved caspase-3、Bax、LC3-II 和 FOXO1 的表达。

结论

本研究表明,高胆固醇通过 ROS 激活的 AKT/FOXO1 信号通路诱导 TDSCs 凋亡和自噬,为高胆固醇血症诱导的腱病机制提供了新的见解。在肌腱源性干细胞中,高胆固醇通过 ROS 激活的 AKT/FOXO1 通路诱导凋亡和自噬。

https://cdn.ncbi.nlm.nih.gov/pmc/blobs/6ca9/7082977/3aa691242802/13287_2020_1643_Fig1_HTML.jpg

文献AI研究员

20分钟写一篇综述,助力文献阅读效率提升50倍。

立即体验

用中文搜PubMed

大模型驱动的PubMed中文搜索引擎

马上搜索

文档翻译

学术文献翻译模型,支持多种主流文档格式。

立即体验