Suppr超能文献

泛素连接酶RNF187对Hippo信号通路及三阴性乳腺癌进展的调控

Regulation of Hippo signaling and triple negative breast cancer progression by an ubiquitin ligase RNF187.

作者信息

Wang Zhonghao, Kong Qiong, Su Peng, Duan Miao, Xue Min, Li Xin, Tang Jianing, Gao Zhitao, Wang Beibei, Li Zhongbo, Liu Yun, Yang Xiao, Cao Ruilin, Song Tingting, Wang Ke, Cai Yuqing, Wu Danfeng, Li Jinglei, Wu Gaosong, Guled Asha M, Zhu Jian, Yan Cheng, Zhuang Ting

机构信息

Henan Key Laboratory of Immunology and Targeted Therapy, School of Laboratory Medicine, Henan Collaborative Innovation Center of Molecular Diagnosis and Laboratory Medicine, Xinxiang Medical University, 453003, Xinxiang, Henan Province, P.R. China.

School of Stomatology, Xinxiang Medical University, 453003, Xinxiang, Henan Province, P.R. China.

出版信息

Oncogenesis. 2020 Mar 20;9(3):36. doi: 10.1038/s41389-020-0220-5.

Abstract

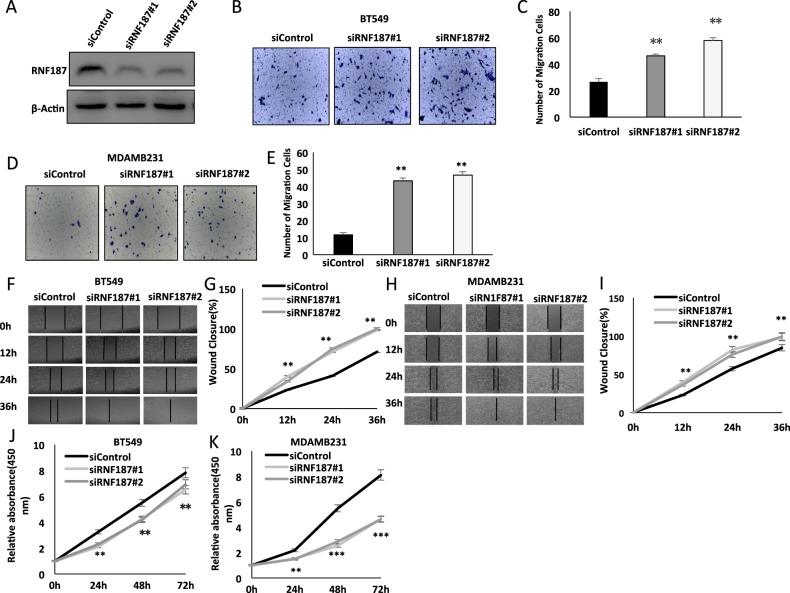
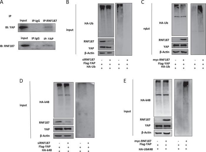
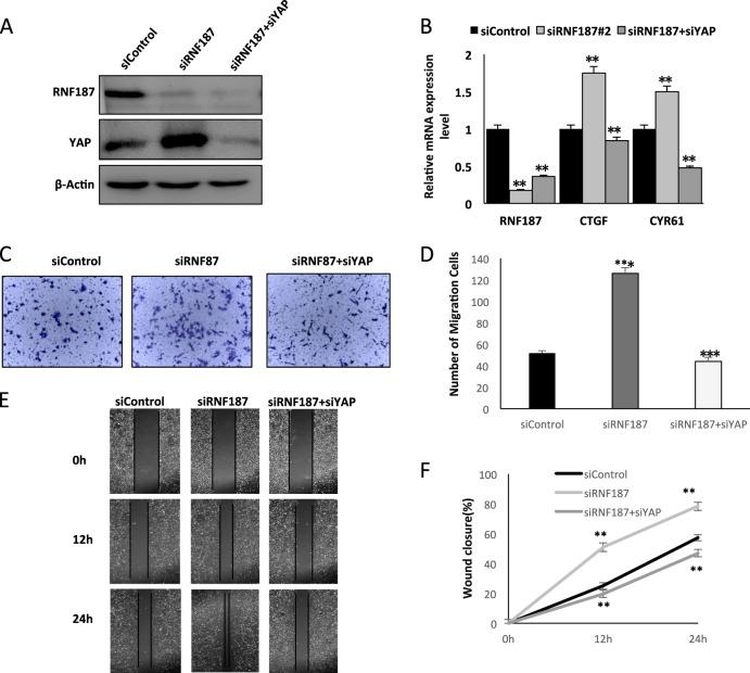
Breast cancer is the most common malignancy for women worldwide, while Triple Negative Breast Cancer (TNBC) accounts for 20% in all patients. Compared with estrogen receptor positive breast cancer, which could be effectively controlled via endocrine therapy, TNBC is more aggressive and worse in prognosis. It is therefore urgent and necessary to develop a novel therapeutic strategy for TNBC treatment. Recent studies identified Hippo signaling is highly activated in TNBC, which could be a driving pathway for TNBC progression. In our study, we determine RNF187 as a negative regulator for Hippo signaling activation. RNF187 depletion significantly decreases cell migration and invasion capacity in TNBC. These effects could be rescued by further YAP depletion. Depletion of RNF187 increases the YAP protein level and Hippo signaling target genes, such as CTGF and CYR61 in TNBC. Immuno-precipitation assay shows that RNF187 associates with YAP, promoting its degradation possibly via inducing YAP K48-dependent poly-ubiquitination. Interestingly, Our clinical data reveals that RNF187 reversely correlates with YAP protein level and Hippo target genes. RNF187 tends to correlate with good prognosis in TNBC patients. Our study provides evidence to establish a proteolytic mechanism in regulation Hippo signaling activation in TNBC.

摘要

乳腺癌是全球女性中最常见的恶性肿瘤,而三阴性乳腺癌(TNBC)在所有患者中占20%。与可通过内分泌治疗有效控制的雌激素受体阳性乳腺癌相比,TNBC更具侵袭性,预后更差。因此,开发一种新的TNBC治疗策略迫在眉睫且十分必要。最近的研究发现,Hippo信号通路在TNBC中高度激活,这可能是TNBC进展的驱动途径。在我们的研究中,我们确定RNF187是Hippo信号通路激活的负调节因子。RNF187的缺失显著降低了TNBC中的细胞迁移和侵袭能力。这些作用可通过进一步敲低YAP来挽救。RNF187的缺失增加了TNBC中YAP蛋白水平和Hippo信号通路靶基因,如CTGF和CYR61。免疫沉淀试验表明,RNF187与YAP结合,可能通过诱导YAP K48依赖性多聚泛素化促进其降解。有趣的是,我们的临床数据显示,RNF187与YAP蛋白水平和Hippo靶基因呈负相关。RNF187在TNBC患者中往往与良好的预后相关。我们的研究为建立TNBC中调节Hippo信号通路激活的蛋白水解机制提供了证据。

https://cdn.ncbi.nlm.nih.gov/pmc/blobs/f9e1/7083878/588e5d321db1/41389_2020_220_Fig1_HTML.jpg

文献AI研究员

20分钟写一篇综述,助力文献阅读效率提升50倍。

立即体验

用中文搜PubMed

大模型驱动的PubMed中文搜索引擎

马上搜索

文档翻译

学术文献翻译模型,支持多种主流文档格式。

立即体验