Suppr超能文献

核孔蛋白 TPR(转位启动子区域,核篮蛋白)上调改变了髓母细胞瘤中的 MTOR-HSF1 轨迹并抑制自噬诱导。

Nucleoporin TPR (translocated promoter region, nuclear basket protein) upregulation alters MTOR-HSF1 trails and suppresses autophagy induction in ependymoma.

机构信息

WPI Nano Life Science Institute (WPI-nanoLSI) & Cell-Bionomics Research Unit, Institute for Frontier Science Initiative, Kanazawa University, Kanazawa, Japan.

Department of Biology, Faculty of Science and Technology, Universitas Airlangga, Surabaya, Indonesia.

出版信息

Autophagy. 2021 Apr;17(4):1001-1012. doi: 10.1080/15548627.2020.1741318. Epub 2020 Mar 24.

Abstract

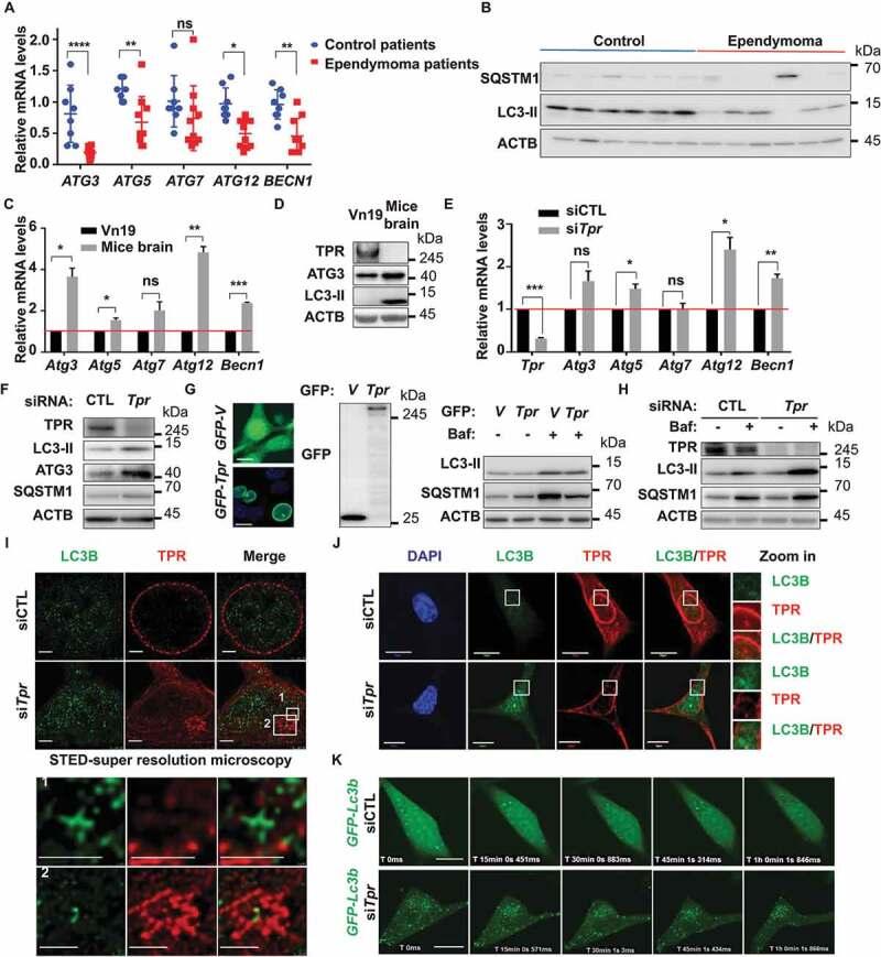
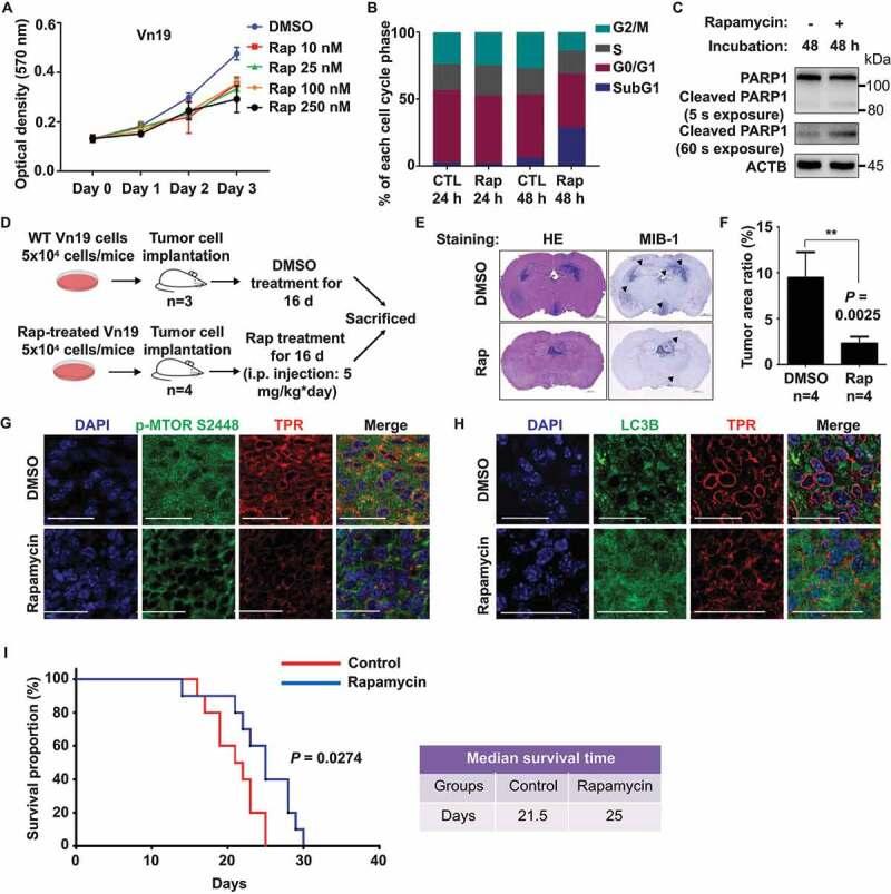
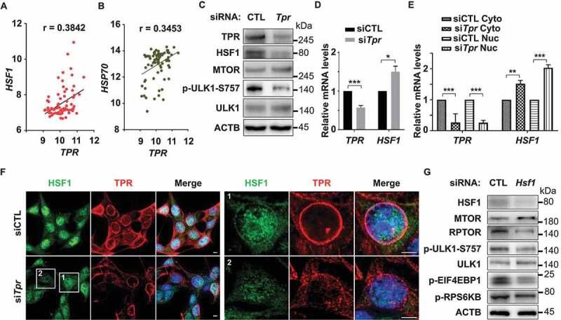
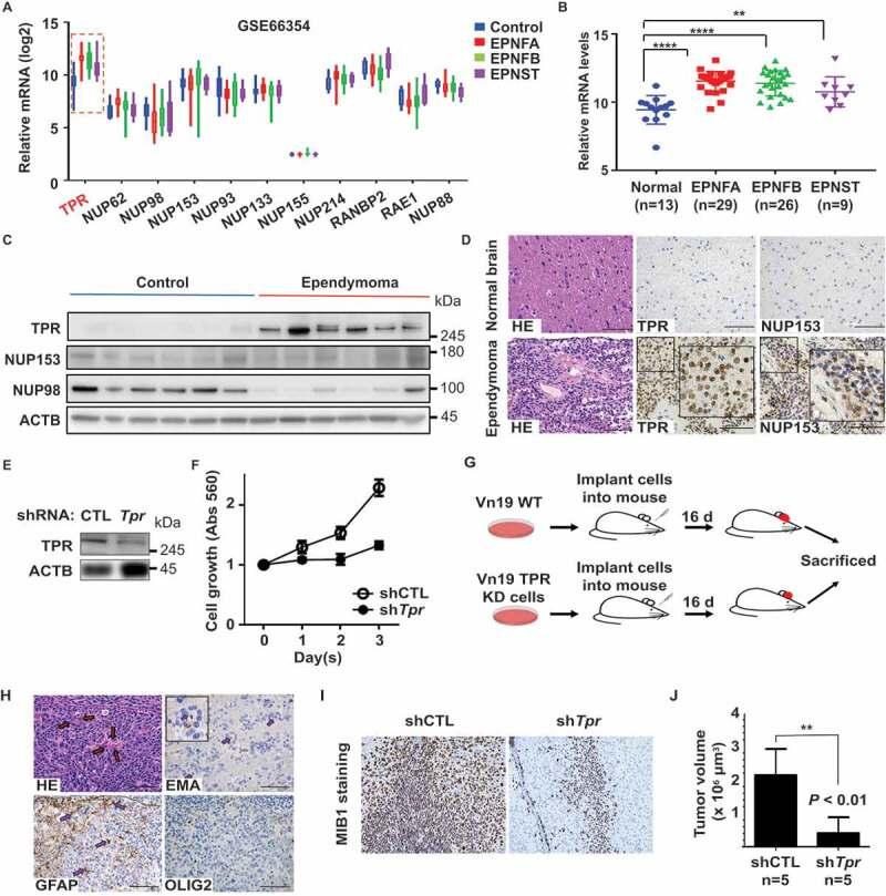
Children with ependymoma have high mortality rates because ependymoma is resistant to conventional therapy. Genomic and transcriptomic studies have identified potential targets as significantly altered genes in ependymoma patients. Although several candidate oncogenes in ependymoma were recently reported, the detailed mechanisms for the roles of these candidate oncogenes in ependymoma progression remain unclear. Here, we report an oncogenic role of the nucleoporin TPR (translocated promoter region, nuclear basket protein) in regulating (heat shock transcription factor 1) mRNA trafficking, maintaining MTORC1 activity to phosphorylate ULK1, and preventing macroautophagy/autophagy induction in ependymoma. High expression of TPR were associated with increased and expression in ependymoma patients. In an ependymoma mouse xenograft model, MTOR inhibition by rapamycin therapeutically suppressed TPR expression and reduced tumor size . Together, these results suggest that TPR may act as a biomarker for ependymoma, and pharmacological interventions targeting TPR-HSF1-MTOR may have therapeutic potential for ependymoma treatment.: ATG: autophagy related; BECN1: beclin 1; BSA: bovine serum albumin; CQ: chloroquine; DMSO: dimethyl sulfoxide; GEO: gene expression omnibus; GFP: green fluorescence protein; HSF1: heat shock transcription factor 1; HSPA/HSP70: heat shock protein family A (Hsp70); LMNB1: lamin B1; MAP1LC3B/LC3B: microtubule-associated protein 1 light chain 3 beta; MAPK: mitogen-activated protein kinase; MAPK8/JNK: mitogen-activated protein kinase 8; MTORC1: mechanistic target of rapamycin kinase complex 1; NPC: nuclear pore complex; NUP: nucleoporin; PBS: phosphate-buffered saline; q-PCR: quantitative real time PCR; SDS: sodium dodecyl sulfate; SQSTM1: sequestosome 1; STED: stimulated emission depletion microscopy; STX17: syntaxin 17; TCGA: the cancer genome atlas; TPR: translocated promoter region, nuclear basket protein; ULK1: unc-51 like autophagy activating kinase 1.

摘要

儿童患有室管膜瘤的死亡率很高,因为室管膜瘤对常规治疗有抗性。基因组和转录组研究已经确定了潜在的靶点,即室管膜瘤患者中明显改变的基因。尽管最近有报道称室管膜瘤中有几个候选癌基因,但这些候选癌基因在室管膜瘤进展中的详细作用机制尚不清楚。在这里,我们报告了核孔蛋白 TPR(易位启动子区域,核篮蛋白)在调节 mRNA 运输、维持 MTORC1 活性以磷酸化 ULK1 以及防止室管膜瘤中巨自噬/自噬诱导方面的致癌作用。TPR 的高表达与室管膜瘤患者中 和 的表达增加有关。在室管膜瘤小鼠异种移植模型中,雷帕霉素通过抑制 MTOR 治疗性抑制 TPR 表达并减少肿瘤大小。总之,这些结果表明 TPR 可能作为室管膜瘤的生物标志物,靶向 TPR-HSF1-MTOR 的药理干预可能具有治疗室管膜瘤的潜力。: ATG: 自噬相关; BECN1: 自噬相关蛋白 1; BSA: 牛血清白蛋白; CQ: 氯喹; DMSO: 二甲基亚砜; GEO: 基因表达综合数据库; GFP: 绿色荧光蛋白; HSF1: 热休克转录因子 1; HSPA/HSP70: 热休克蛋白家族 A(Hsp70); LMNB1: 核纤层蛋白 B1; MAP1LC3B/LC3B: 微管相关蛋白 1 轻链 3B; MAPK: 丝裂原活化蛋白激酶; MAPK8/JNK: 丝裂原活化蛋白激酶 8; MTORC1: 雷帕霉素靶蛋白激酶复合物 1; NPC: 核孔复合体; NUP: 核孔蛋白; PBS: 磷酸盐缓冲盐水; q-PCR: 实时定量 PCR; SDS: 十二烷基硫酸钠; SQSTM1: 自噬相关蛋白 1; STED: 受激发射损耗显微镜; STX17: 突触结合蛋白 17; TCGA: 癌症基因组图谱; TPR: 易位启动子区域,核篮蛋白; ULK1: 自噬激活激酶 1 同源物。

https://cdn.ncbi.nlm.nih.gov/pmc/blobs/0589/8078762/8b9388b01ff7/KAUP_A_1741318_F0001_C.jpg

文献AI研究员

20分钟写一篇综述,助力文献阅读效率提升50倍。

立即体验

用中文搜PubMed

大模型驱动的PubMed中文搜索引擎

马上搜索

文档翻译

学术文献翻译模型,支持多种主流文档格式。

立即体验