Suppr超能文献

长链非编码 RNA Rhno1/miR-6979-5p/BMP2 轴调控成骨细胞分化。

The lncRNA Rhno1/miR-6979-5p/BMP2 Axis Modulates Osteoblast Differentiation.

机构信息

Department of Orthopaedics, Union Hospital, Tongji Medical College, Huazhong University of Science and Technology, Wuhan 430022, China.

Division of Plastic Surgery, Brigham and Women's Hospital, Harvard Medical School, Boston, 02215, USA.

出版信息

Int J Biol Sci. 2020 Mar 12;16(9):1604-1615. doi: 10.7150/ijbs.38930. eCollection 2020.

Abstract

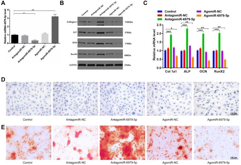
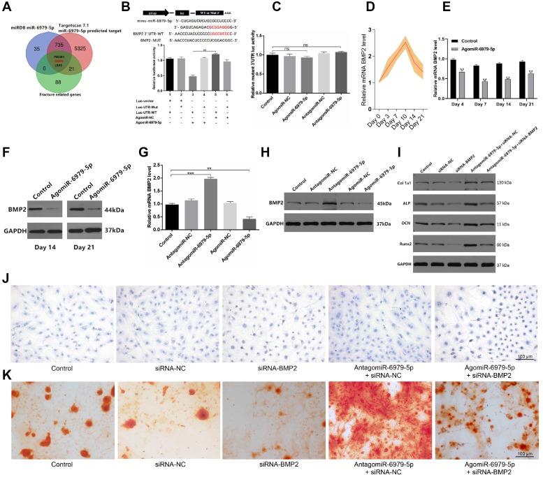
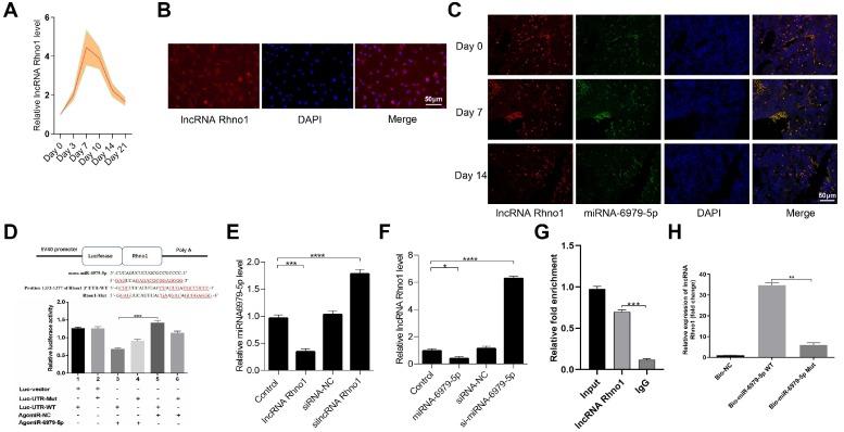
The roles of long non-coding RNAs (lncRNAs) and micro RNAs (miRNAs) as regulators of mRNA expression in various diseases have recently been reported. Osteoblast differentiation is the vital process which mediates bone formation and fracture healing. In present study, we found microRNA-6979-5p (miR-6979-5p) to be the most differentially expressed miRNA between normal bone and calluses of mice, and overexpression of miR-6979-5p was negatively associated with osteoblast differentiation. Through luciferase assays, we found evidence that bone morphogenetic protein 2 (BMP2) is a miR-6979-5p target gene that positively regulates osteoblast differentiation. We further identified the lncRNA Rhno1 as a competing endogenous RNA (ceRNA) of miR-6979-5p, and we verified that it was able to influence osteoblast differentiation both and . In summary, our data indicates that the lncRNA Rhno1/miR-6979-5p/BMP2 axis is a significant regulatory mechanism controlling osteoblast differentiation, and it may thus offer a novel therapeutic strategy for fracture healing.

摘要

长链非编码 RNA(lncRNA)和 microRNA(miRNA)作为调节各种疾病中 mRNA 表达的调节剂的作用最近已被报道。成骨细胞分化是介导骨形成和骨折愈合的重要过程。在本研究中,我们发现 microRNA-6979-5p(miR-6979-5p)在正常骨和小鼠骨痂之间表达差异最大,miR-6979-5p 的过表达与成骨细胞分化呈负相关。通过荧光素酶测定,我们发现骨形态发生蛋白 2(BMP2)是 miR-6979-5p 的靶基因,可正向调节成骨细胞分化。我们进一步鉴定了 lncRNA Rhno1 是 miR-6979-5p 的竞争性内源 RNA(ceRNA),并验证了它能够影响成骨细胞分化。总之,我们的数据表明,lncRNA Rhno1/miR-6979-5p/BMP2 轴是控制成骨细胞分化的重要调节机制,因此可能为骨折愈合提供新的治疗策略。

https://cdn.ncbi.nlm.nih.gov/pmc/blobs/e590/7097916/00fe35c533d5/ijbsv16p1604g001.jpg

文献AI研究员

20分钟写一篇综述,助力文献阅读效率提升50倍。

立即体验

用中文搜PubMed

大模型驱动的PubMed中文搜索引擎

马上搜索

文档翻译

学术文献翻译模型,支持多种主流文档格式。

立即体验