Suppr超能文献

避免在人类免疫细胞中关键激活NLRP3炎性小体介导的致癌性成熟白细胞介素-1β的产生。

Avoids the Critical Activation of NLRP3 Inflammasome-Mediated Production of Oncogenic Mature IL-1β in Human Immune Cells.

作者信息

Pachathundikandi Suneesh Kumar, Blaser Nicole, Bruns Heiko, Backert Steffen

机构信息

Department of Biology, Division of Microbiology, Friedrich-Alexander University Erlangen-Nuremberg, Staudtstr. 5, D-91058 Erlangen, Germany.

Department of Internal Medicine 5, Hematology and Oncology, University Hospital Erlangen, Friedrich-Alexander University, D-91058 Erlangen, Germany.

出版信息

Cancers (Basel). 2020 Mar 27;12(4):803. doi: 10.3390/cancers12040803.

Abstract

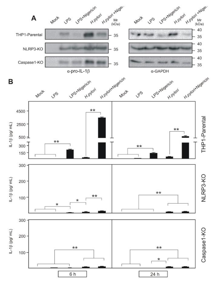
persistently colonizes the human stomach, and is associated with inflammation-induced gastric cancer. Bacterial crosstalk with the host immune system produces various inflammatory mediators and subsequent reactions in the host, but not bacterial clearance. Interleukin-1β (IL-1β) is implicated in gastric cancer development and certain gene polymorphisms play a role in this scenario. Mature IL-1β production depends on inflammasome activation, and the NLRP3 inflammasome is a major driver in -infected mice, while recent studies demonstrated the down-regulation of NLRP3 expression in human immune cells, indicating a differential NLRP3 regulation in human vs. mice. In addition to the formation of mature IL-1β or IL-18, inflammasome activation induces pyroptotic death in cells. We demonstrate that infection indeed upregulated the expression of pro-IL-1β in human immune cells, but secreted only very low amounts of mature IL-1β. However, application of exogenous control activators such as Nigericin or ATP to infected cells readily induced NLRP3 inflammasome formation and secretion of high amounts of mature IL-1β. This suggests that chronic infection in humans manipulates inflammasome activation and pyroptosis for bacterial persistence. This inflammasome deregulation during infection, however, is prone to external stimulation by microbial, environmental or host molecules of inflammasome activators for the production of high amounts of mature IL-1β and signaling-mediated gastric tumorigenesis in humans.

摘要

持续定殖于人类胃部,并与炎症诱导的胃癌相关。细菌与宿主免疫系统的相互作用会产生各种炎症介质以及宿主随后的反应,但不会导致细菌清除。白细胞介素-1β(IL-1β)与胃癌的发生有关,某些基因多态性在这种情况下发挥作用。成熟IL-1β的产生依赖于炎性小体的激活,NLRP3炎性小体是感染小鼠中的主要驱动因素,而最近的研究表明人类免疫细胞中NLRP3表达下调,这表明人与小鼠中NLRP3的调节存在差异。除了形成成熟的IL-1β或IL-18外,炎性小体激活还会诱导细胞发生焦亡。我们证明感染确实上调了人类免疫细胞中前体IL-1β的表达,但仅分泌极少量的成熟IL-1β。然而,将外源性对照激活剂如尼日利亚菌素或ATP应用于感染细胞,很容易诱导NLRP3炎性小体形成并分泌大量成熟IL-1β。这表明人类中的慢性感染会操纵炎性小体激活和焦亡以实现细菌的持续存在。然而,感染期间这种炎性小体失调容易受到微生物、环境或宿主炎性小体激活剂分子的外部刺激,从而在人类中产生大量成熟IL-1β并通过信号介导引发胃肿瘤发生。

https://cdn.ncbi.nlm.nih.gov/pmc/blobs/17ef/7226495/82b3593072b7/cancers-12-00803-g001.jpg

文献AI研究员

20分钟写一篇综述,助力文献阅读效率提升50倍。

立即体验

用中文搜PubMed

大模型驱动的PubMed中文搜索引擎

马上搜索

文档翻译

学术文献翻译模型,支持多种主流文档格式。

立即体验