Suppr超能文献

肝细胞癌肿瘤微环境中预后相关肿瘤微环境基因的生物信息学分析。

Bioinformatics Analysis of Prognostic Tumor Microenvironment-Related Genes in the Tumor Microenvironment of Hepatocellular Carcinoma.

机构信息

Department of Gastroenterology, TengZhou Central People's Hospital, Tengzhou, Shandong, China (mainland).

Department of Infectious Diseases, Qilu Hospital, Shandong University, Jinan, Shandong, China (mainland).

出版信息

Med Sci Monit. 2020 Mar 31;26:e922159. doi: 10.12659/MSM.922159.

Abstract

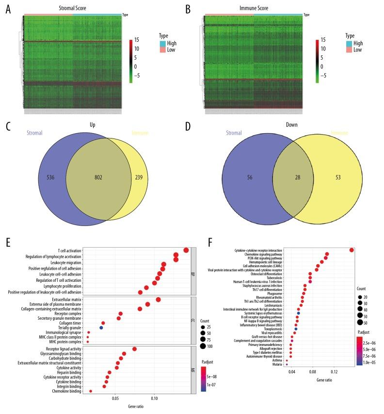
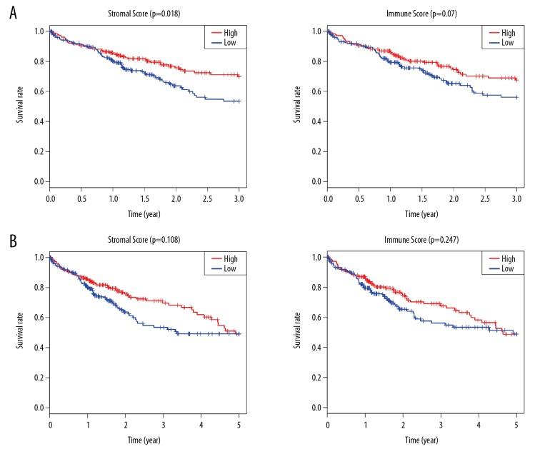
BACKGROUND Growing evidence shows that the tumor microenvironment plays a crucial role in the pathogenesis of hepatocellular carcinoma (HCC). The present work aimed to screen tumor microenvironment-related genes strongly related to prognosis and to construct a prognostic gene expression model for HCC. MATERIAL AND METHODS We downloaded gene expression data of 371 HCC patients in The Cancer Genome Atlas (TCGA). A novel ESTIMATE algorithm was applied to calculate immune scores and stromal scores for each patient. Then, the differentially-expressed genes (DEGs) were detected according to the immune and stromal scores, and tumor microenvironment-related genes were further explored. Univariate, Lasso, and multivariate Cox analyses were performed to build the tumor microenvironment-related prediction model. RESULTS Stromal and immune scores were calculated and were found to be correlated with the 3-year prognosis of HCC patients. DEGs were detected according to the stromal and immune scores. There were 49 genes with prognostic value in both TCGA and ICGC (International Cancer Genome Consortium) considered as prognostic tumor microenvironment-related genes. Univariate, Lasso, and multivariate Cox analyses were conducted. A novel 2-gene signature (IL18RAP and GPR182) was built for HCC 3-year prognosis prediction. The 2-gene signature was regarded as an independent prognostic predictor that was correlated with 3-year survival rate, as shown by Cox regression analysis. CONCLUSIONS This study offers a novel 2-gene signature to predict overall survival of patients with HCC, which has the potential to be used as an independent prognostic predictor. Overall, this study reveals more details about the tumor microenvironment in HCC and offers novel candidate biomarkers.

摘要

背景

越来越多的证据表明,肿瘤微环境在肝细胞癌(HCC)的发病机制中起着至关重要的作用。本研究旨在筛选与预后密切相关的肿瘤微环境相关基因,并构建 HCC 的预后基因表达模型。

材料和方法

我们从癌症基因组图谱(TCGA)中下载了 371 名 HCC 患者的基因表达数据。应用一种新的 ESTIMATE 算法计算每位患者的免疫评分和基质评分。然后,根据免疫和基质评分检测差异表达基因(DEGs),并进一步探索肿瘤微环境相关基因。进行单变量、Lasso 和多变量 Cox 分析以构建肿瘤微环境相关预测模型。

结果

计算了基质和免疫评分,并发现它们与 HCC 患者的 3 年预后相关。根据基质和免疫评分检测 DEGs。在 TCGA 和国际癌症基因组联盟(ICGC)中均有 49 个具有预后价值的基因被认为是与预后相关的肿瘤微环境相关基因。进行了单变量、Lasso 和多变量 Cox 分析。构建了一个新的 2 基因标志物(IL18RAP 和 GPR182)用于 HCC 3 年预后预测。该 2 基因标志物被认为是一个独立的预后预测因子,与 Cox 回归分析所示的 3 年生存率相关。

结论

本研究提供了一个新的 2 基因标志物,用于预测 HCC 患者的总生存率,有望成为一个独立的预后预测因子。总的来说,本研究揭示了 HCC 肿瘤微环境的更多细节,并提供了新的候选生物标志物。

https://cdn.ncbi.nlm.nih.gov/pmc/blobs/d16b/7146066/9dde5817d31e/medscimonit-26-e922159-g001.jpg

文献AI研究员

20分钟写一篇综述,助力文献阅读效率提升50倍。

立即体验

用中文搜PubMed

大模型驱动的PubMed中文搜索引擎

马上搜索

文档翻译

学术文献翻译模型,支持多种主流文档格式。

立即体验