Suppr超能文献

构建 ceRNA 调控网络作为膀胱癌的预后生物标志物。

To construct a ceRNA regulatory network as prognostic biomarkers for bladder cancer.

机构信息

Department of Biological Repositories, Zhongnan Hospital of Wuhan University, Wuhan, China.

Department of Urology, Zhongnan Hospital of Wuhan University, Wuhan, China.

出版信息

J Cell Mol Med. 2020 May;24(9):5375-5386. doi: 10.1111/jcmm.15193. Epub 2020 Mar 31.

Abstract

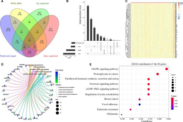
Emerging evidence demonstrates that competing endogenous RNA (ceRNA) hypothesis has played a role in molecular biological mechanisms of cancer occurrence and development. But the effect of ceRNA network in bladder cancer (BC), especially lncRNA-miRNA-mRNA regulatory network of BC, was not completely expounded. By means of The Cancer Genome Atlas (TCGA) database, we compared the expression of RNA sequencing (RNA-Seq) data between 19 normal bladder tissue and 414 primary bladder tumours. Then, weighted gene co-expression network analysis (WGCNA) was conducted to analyse the correlation between two sets of genes with traits. Interactions between miRNAs, lncRNAs and target mRNAs were predicted by MiRcode, miRDB, starBase, miRTarBase and TargetScan. Next, by univariate Cox regression and LASSO regression analysis, the 86 mRNAs obtained by prediction were used to construct a prognostic model which contained 4 mRNAs (ACTC1 + FAM129A + OSBPL10 + EPHA2). Then, by the 4 mRNAs in the prognostic model, a ceRNA regulatory network with 48 lncRNAs, 14 miRNAs and 4 mRNAs was constructed. To sum up, the ceRNA network can further explore gene regulation and predict the prognosis of BC patients.

摘要

越来越多的证据表明,竞争内源性 RNA(ceRNA)假说在癌症发生和发展的分子生物学机制中发挥了作用。但是,ceRNA 网络在膀胱癌(BC)中的作用,特别是 BC 的 lncRNA-miRNA-mRNA 调控网络,尚未得到充分阐述。我们通过 The Cancer Genome Atlas(TCGA)数据库,比较了 19 例正常膀胱组织和 414 例原发性膀胱癌组织的 RNA 测序(RNA-Seq)数据的表达。然后,通过加权基因共表达网络分析(WGCNA)分析两组与特征相关的基因之间的相关性。通过 MiRcode、miRDB、starBase、miRTarBase 和 TargetScan 预测 miRNA、lncRNA 和靶 mRNA 之间的相互作用。接下来,通过单变量 Cox 回归和 LASSO 回归分析,使用预测得到的 86 个 mRNAs 构建了一个预后模型,该模型包含 4 个 mRNAs(ACTC1+FAM129A+OSBPL10+EPHA2)。然后,通过预后模型中的 4 个 mRNAs,构建了一个包含 48 个 lncRNA、14 个 miRNA 和 4 个 mRNAs 的 ceRNA 调控网络。总之,ceRNA 网络可以进一步探索基因调控,并预测 BC 患者的预后。

https://cdn.ncbi.nlm.nih.gov/pmc/blobs/ebf7/7205833/034afffe7fc4/JCMM-24-5375-g001.jpg

文献AI研究员

20分钟写一篇综述,助力文献阅读效率提升50倍。

立即体验

用中文搜PubMed

大模型驱动的PubMed中文搜索引擎

马上搜索

文档翻译

学术文献翻译模型,支持多种主流文档格式。

立即体验