Suppr超能文献

结蛋白病:新型结蛋白变体、一种新的心脏表型以及继发性线粒体功能障碍的进一步证据

Desminopathy: Novel Desmin Variants, a New Cardiac Phenotype, and Further Evidence for Secondary Mitochondrial Dysfunction.

作者信息

Kubánek Miloš, Schimerová Tereza, Piherová Lenka, Brodehl Andreas, Krebsová Alice, Ratnavadivel Sandra, Stanasiuk Caroline, Hansíková Hana, Zeman Jiří, Paleček Tomáš, Houštěk Josef, Drahota Zdeněk, Nůsková Hana, Mikešová Jana, Zámečník Josef, Macek Milan, Ridzoň Petr, Malusková Jana, Stránecký Viktor, Melenovský Vojtěch, Milting Hendrik, Kmoch Stanislav

机构信息

Department of Cardiology, Institute for Clinical and Experimental Medicine, 14021 Prague, Czech Republic.

Institute of Physiology, First Faculty of Medicine, Charles University, 11636 Prague, Czech Republic.

出版信息

J Clin Med. 2020 Mar 29;9(4):937. doi: 10.3390/jcm9040937.

Abstract

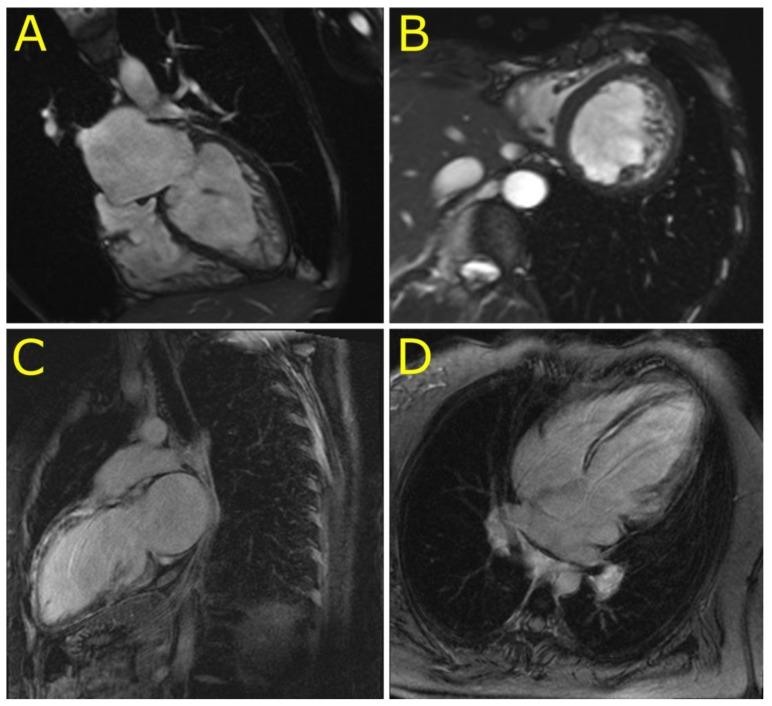
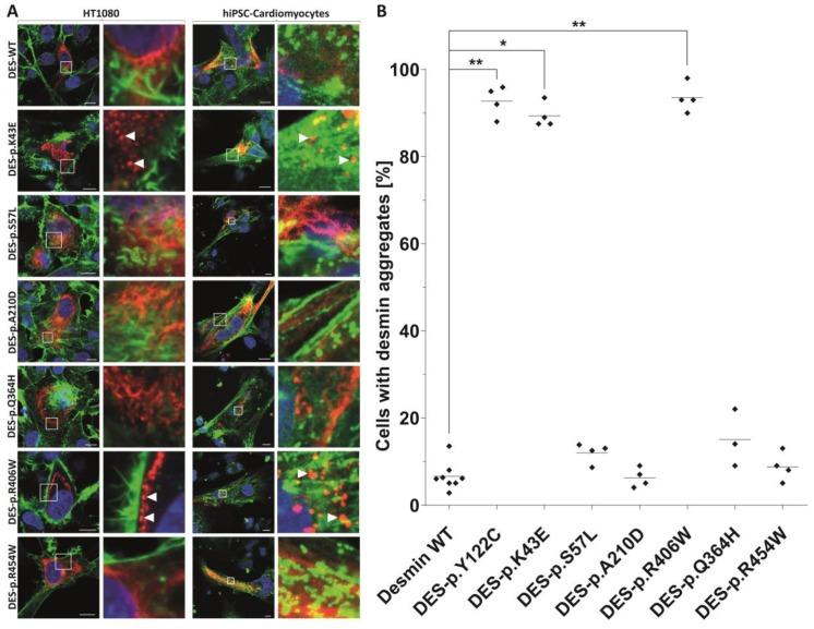
The pleomorphic clinical presentation makes the diagnosis of desminopathy difficult. We aimed to describe the prevalence, phenotypic expression, and mitochondrial function of individuals with putative disease-causing desmin (DES) variants identified in patients with an unexplained etiology of cardiomyopathy. A total of 327 Czech patients underwent whole exome sequencing and detailed phenotyping in probands harboring DES variants. Rare, conserved, and possibly pathogenic DES variants were identified in six (1.8%) probands. Two DES variants previously classified as variants of uncertain significance (p.(K43E), p.(S57L)), one novel DES variant (p.(A210D)), and two known pathogenic DES variants (p.(R406W), p.(R454W)) were associated with characteristic desmin-immunoreactive aggregates in myocardial and/or skeletal biopsy samples. The individual with the novel DES variant p.(Q364H) had a decreased myocardial expression of desmin with absent desmin aggregates in myocardial/skeletal muscle biopsy and presented with familial left ventricular non-compaction cardiomyopathy (LVNC), a relatively novel phenotype associated with desminopathy. An assessment of the mitochondrial function in four probands heterozygous for a disease-causing DES variant confirmed a decreased metabolic capacity of mitochondrial respiratory chain complexes in myocardial/skeletal muscle specimens, which was in case of myocardial succinate respiration more profound than in other cardiomyopathies. The presence of desminopathy should also be considered in individuals with LVNC, and in the differential diagnosis of mitochondrial diseases.

摘要

多形性临床表现使得结蛋白病的诊断颇具难度。我们旨在描述在病因不明的心肌病患者中鉴定出的具有假定致病结蛋白(DES)变异的个体的患病率、表型表达及线粒体功能。共有327名捷克患者接受了全外显子组测序,并对携带DES变异的先证者进行了详细的表型分析。在6名(1.8%)先证者中鉴定出罕见、保守且可能致病的DES变异。两个先前被归类为意义未明变异(p.(K43E)、p.(S57L))的DES变异、一个新的DES变异(p.(A210D))以及两个已知的致病DES变异(p.(R406W)、p.(R454W))与心肌和/或骨骼肌活检样本中特征性的结蛋白免疫反应性聚集体相关。携带新的DES变异p.(Q364H)的个体心肌中结蛋白表达降低,心肌/骨骼肌活检中无结蛋白聚集体,并表现为家族性左心室心肌致密化不全心肌病(LVNC),这是一种与结蛋白病相关的相对较新的表型。对4名携带致病DES变异的杂合先证者的线粒体功能评估证实,心肌/骨骼肌标本中线粒体呼吸链复合物的代谢能力下降,就心肌琥珀酸呼吸而言,这种下降比其他心肌病更为显著。对于LVNC个体以及线粒体疾病的鉴别诊断,也应考虑结蛋白病的存在。

https://cdn.ncbi.nlm.nih.gov/pmc/blobs/5790/7231262/f8e485044716/jcm-09-00937-g001.jpg

文献AI研究员

20分钟写一篇综述,助力文献阅读效率提升50倍。

立即体验

用中文搜PubMed

大模型驱动的PubMed中文搜索引擎

马上搜索

文档翻译

学术文献翻译模型,支持多种主流文档格式。

立即体验