Suppr超能文献

从诱导多能干细胞再生的细胞毒性T淋巴细胞在患者来源的异种移植实体瘤模型中具有治疗效果。

Cytotoxic T Lymphocytes Regenerated from iPS Cells Have Therapeutic Efficacy in a Patient-Derived Xenograft Solid Tumor Model.

作者信息

Kashima Soki, Maeda Takuya, Masuda Kyoko, Nagano Seiji, Inoue Takamitsu, Takeda Masashi, Kono Yuka, Kobayashi Takashi, Saito Shigeyoshi, Higuchi Takahiro, Ichise Hiroshi, Kobayashi Yuka, Iwaisako Keiko, Terada Koji, Agata Yasutoshi, Numakura Kazuyuki, Saito Mitsuru, Narita Shintaro, Yasukawa Masaki, Ogawa Osamu, Habuchi Tomonori, Kawamoto Hiroshi

机构信息

Laboratory of Immunology, Institute for Frontier Life and Medical Sciences, Kyoto University, 53 Kawahara-cho, Shogoin, Sakyo-ku, Kyoto 606-8507, Japan; Department of Urology, Akita University Graduate School of Medicine, Akita, Japan; Department of Urology, Kyoto University Graduate School of Medicine, Kyoto, Japan.

Laboratory of Immunology, Institute for Frontier Life and Medical Sciences, Kyoto University, 53 Kawahara-cho, Shogoin, Sakyo-ku, Kyoto 606-8507, Japan.

出版信息

iScience. 2020 Apr 24;23(4):100998. doi: 10.1016/j.isci.2020.100998. Epub 2020 Apr 6.

Abstract

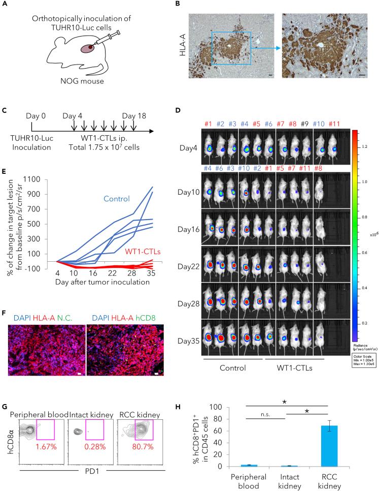
Current adoptive T cell therapies conducted in an autologous setting are costly, time consuming, and depend on the quality of the patient's T cells. To address these issues, we developed a strategy in which cytotoxic T lymphocytes (CTLs) are regenerated from iPSCs that were originally derived from T cells and succeeded in regenerating CTLs specific for the WT1 antigen, which exhibited therapeutic efficacy in a xenograft model of leukemia. In this study, we extended our strategy to solid tumors. The regenerated WT1-specific CTLs had a strong therapeutic effect in orthotopic xenograft model using a renal cell carcinoma (RCC) cell line. To make our method more generally applicable, we developed an allogeneic approach by transducing HLA-haplotype homozygous iPSCs with WT1-specific TCR α/β genes that had been tested clinically. The regenerated CTLs antigen-specifically suppressed tumor growth in a patient-derived xenograft model of RCC, demonstrating the feasibility of our strategy against solid tumors.

摘要

目前在自体环境中进行的过继性T细胞疗法成本高昂、耗时且依赖于患者T细胞的质量。为了解决这些问题,我们开发了一种策略,即从最初源自T细胞的诱导多能干细胞(iPSC)中再生细胞毒性T淋巴细胞(CTL),并成功再生了针对WT1抗原的CTL,其在白血病异种移植模型中显示出治疗效果。在本研究中,我们将我们的策略扩展至实体瘤。再生的WT1特异性CTL在使用肾细胞癌(RCC)细胞系的原位异种移植模型中具有强大的治疗效果。为使我们的方法更具普遍适用性,我们通过用已进行临床测试的WT1特异性TCR α/β基因转导HLA单倍型纯合iPSC,开发了一种同种异体方法。再生的CTL在患者来源的RCC异种移植模型中抗原特异性地抑制了肿瘤生长,证明了我们针对实体瘤策略的可行性。

https://cdn.ncbi.nlm.nih.gov/pmc/blobs/be7f/7188741/baf4b67efdaa/fx1.jpg

文献AI研究员

20分钟写一篇综述,助力文献阅读效率提升50倍。

立即体验

用中文搜PubMed

大模型驱动的PubMed中文搜索引擎

马上搜索

文档翻译

学术文献翻译模型,支持多种主流文档格式。

立即体验