Suppr超能文献

常染色体显性遗传性肾小管间质性肾病-尿调节蛋白被误诊为局灶节段性肾小球硬化症或遗传性肾小球疾病。

Autosomal Dominant Tubulointerstitial Kidney Disease-Uromodulin Misclassified as Focal Segmental Glomerulosclerosis or Hereditary Glomerular Disease.

作者信息

Chun Justin, Wang Minxian, Wilkins Maris S, Knob Andrea U, Benjamin Ava, Bu Lihong, Pollak Martin R

机构信息

Department of Medicine, Division of Nephrology, Beth Israel Deaconess Medical Center/Harvard Medical School, Boston, Massachusetts, USA.

Department of Medicine, Division of Nephrology, University of Calgary Cumming School of Medicine, Calgary, Alberta, Canada.

出版信息

Kidney Int Rep. 2020 Jan 8;5(4):519-529. doi: 10.1016/j.ekir.2019.12.016. eCollection 2020 Apr.

Abstract

INTRODUCTION

Focal segmental glomerulosclerosis (FSGS) is a histopathologically defined kidney lesion. FSGS can be observed with various underlying causes, including highly penetrant monogenic renal disease. We recently identified pathogenic variants of , a gene encoding the tubular protein uromodulin, in 8 families with suspected glomerular disease.

METHODS

To validate pathogenic variants of , we reviewed the clinical and pathology reports of members of 8 families identified to have variants of . Clinical, laboratory, and pathologic data were collected, and genetic confirmation for was performed by Sanger sequencing.

RESULTS

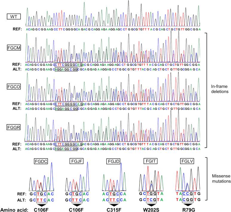
Biopsy-proven cases of FSGS were verified in 21% (7 of 34) of patients with variants. The variants seen in 7 families were mutations previously reported in autosomal dominant tubulointerstitial kidney disease-uromodulin (ADTKD-UMOD). For one family with 3 generations affected, we identified p.R79G in a noncanonical transcript variant of co-segregating with disease. Consistent with ADTKD, most patients in our study presented with autosomal dominant inheritance, subnephrotic range proteinuria, minimal hematuria, and renal impairment. Kidney biopsies showed histologic features of glomerular injury consistent with secondary FSGS, including focal sclerosis and partial podocyte foot process effacement.

CONCLUSION

Our study demonstrates that with the use of standard clinical testing and kidney biopsy, clinicians were unable to make the diagnosis of ADTKD-UMOD; patients were often labeled with a clinical diagnosis of FSGS. We show that genetic testing can establish the diagnosis of ADTKD-UMOD with secondary FSGS. Genetic testing in individuals with FSGS histology should not be limited to genes that directly impair podocyte function.

摘要

引言

局灶节段性肾小球硬化(FSGS)是一种经组织病理学定义的肾脏病变。FSGS可见于多种潜在病因,包括高外显率的单基因肾病。我们最近在8个疑似肾小球疾病的家系中鉴定出了编码肾小管蛋白尿调节蛋白的基因的致病变异。

方法

为了验证该基因的致病变异,我们回顾了8个已鉴定出具有该基因变异的家系成员的临床和病理报告。收集临床、实验室和病理数据,并通过桑格测序对该基因进行基因确认。

结果

在携带该基因变异的患者中,21%(34例中的7例)经活检证实为FSGS病例。在7个家系中发现的该基因变异是先前在常染色体显性遗传性肾小管间质性肾病-尿调节蛋白(ADTKD-UMOD)中报道的突变。对于一个三代均受影响的家系,我们在与疾病共分离的该基因非典型转录变体中鉴定出p.R79G。与ADTKD一致,我们研究中的大多数患者表现为常染色体显性遗传、亚肾病范围蛋白尿、轻微血尿和肾功能损害。肾脏活检显示肾小球损伤的组织学特征与继发性FSGS一致,包括局灶性硬化和部分足细胞足突消失。

结论

我们的研究表明,使用标准临床检测和肾脏活检,临床医生无法诊断ADTKD-UMOD;患者常被临床诊断为FSGS。我们表明基因检测可以确诊伴有继发性FSGS的ADTKD-UMOD。对具有FSGS组织学表现的个体进行基因检测不应局限于直接损害足细胞功能的基因。

https://cdn.ncbi.nlm.nih.gov/pmc/blobs/efd3/7136358/dd1231299baf/gr1.jpg

文献AI研究员

20分钟写一篇综述,助力文献阅读效率提升50倍。

立即体验

用中文搜PubMed

大模型驱动的PubMed中文搜索引擎

马上搜索

文档翻译

学术文献翻译模型,支持多种主流文档格式。

立即体验