Suppr超能文献

表观遗传调控 ACE2 和干扰素调节基因可能提示狼疮患者 COVID-19 的易感性和严重程度增加。

Epigenetic dysregulation of ACE2 and interferon-regulated genes might suggest increased COVID-19 susceptibility and severity in lupus patients.

机构信息

Division of Rheumatology, Department of Pediatrics, Children's Hospital of Pittsburgh, University of Pittsburgh, Pittsburgh, PA, USA; Division of Rheumatology and Clinical Immunology, Department of Medicine, University of Pittsburgh, Pittsburgh, PA, USA; Lupus Center of Excellence, University of Pittsburgh School of Medicine, Pittsburgh, PA, USA.

Department of Dermatology, The Second Xiangya Hospital of Central South University, Changsha, Hunan, China; Hunan Key Laboratory of Medical Epigenomics, The Second Xiangya Hospital of Central South University, Changsha, Hunan, China.

出版信息

Clin Immunol. 2020 Jun;215:108410. doi: 10.1016/j.clim.2020.108410. Epub 2020 Apr 8.

Abstract

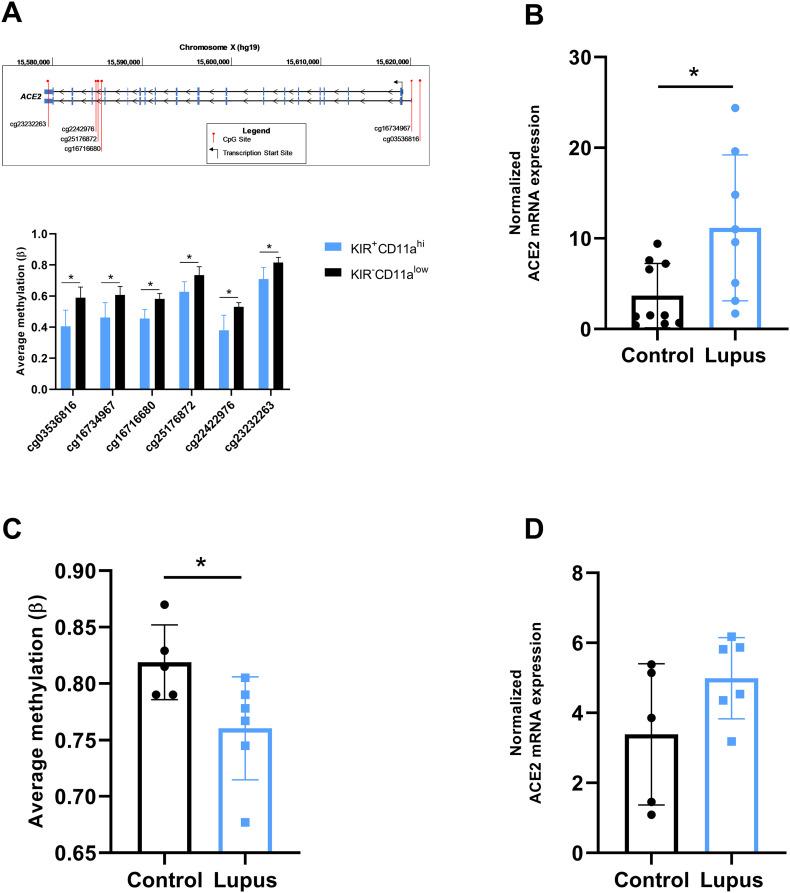
Infection caused by SARS-CoV-2 can result in severe respiratory complications and death. Patients with a compromised immune system are expected to be more susceptible to a severe disease course. In this report we suggest that patients with systemic lupus erythematous might be especially prone to severe COVID-19 independent of their immunosuppressed state from lupus treatment. Specifically, we provide evidence in lupus to suggest hypomethylation and overexpression of ACE2, which is located on the X chromosome and encodes a functional receptor for the SARS-CoV-2 spike glycoprotein. Oxidative stress induced by viral infections exacerbates the DNA methylation defect in lupus, possibly resulting in further ACE2 hypomethylation and enhanced viremia. In addition, demethylation of interferon-regulated genes, NFκB, and key cytokine genes in lupus patients might exacerbate the immune response to SARS-CoV-2 and increase the likelihood of cytokine storm. These arguments suggest that inherent epigenetic dysregulation in lupus might facilitate viral entry, viremia, and an excessive immune response to SARS-CoV-2. Further, maintaining disease remission in lupus patients is critical to prevent a vicious cycle of demethylation and increased oxidative stress, which will exacerbate susceptibility to SARS-CoV-2 infection during the current pandemic. Epigenetic control of the ACE2 gene might be a target for prevention and therapy in COVID-19.

摘要

由 SARS-CoV-2 引起的感染可导致严重的呼吸道并发症和死亡。免疫系统受损的患者预计更容易出现严重的疾病过程。在本报告中,我们建议红斑狼疮患者可能特别容易发生严重的 COVID-19,而与狼疮治疗引起的免疫抑制状态无关。具体来说,我们在狼疮中提供了证据表明 ACE2 的低甲基化和过表达,ACE2 位于 X 染色体上,编码 SARS-CoV-2 刺突糖蛋白的功能性受体。病毒感染引起的氧化应激加剧了狼疮中的 DNA 甲基化缺陷,可能导致 ACE2 进一步低甲基化和增强病毒血症。此外,狼疮患者干扰素调节基因、NFκB 和关键细胞因子基因的去甲基化可能会加剧对 SARS-CoV-2 的免疫反应,并增加细胞因子风暴的可能性。这些观点表明,狼疮中固有的表观遗传失调可能促进病毒进入、病毒血症和对 SARS-CoV-2 的过度免疫反应。此外,维持狼疮患者的疾病缓解对于防止当前大流行期间 SARS-CoV-2 感染易感性的去甲基化和氧化应激增加的恶性循环至关重要。ACE2 基因的表观遗传控制可能是 COVID-19 预防和治疗的靶点。

https://cdn.ncbi.nlm.nih.gov/pmc/blobs/0f89/7139239/1331a441e186/gr1_lrg.jpg

文献AI研究员

20分钟写一篇综述,助力文献阅读效率提升50倍。

立即体验

用中文搜PubMed

大模型驱动的PubMed中文搜索引擎

马上搜索

文档翻译

学术文献翻译模型,支持多种主流文档格式。

立即体验