Suppr超能文献

病毒人畜共患病风险在哺乳动物和禽类贮主的分类阶元中是同质的。

Viral zoonotic risk is homogenous among taxonomic orders of mammalian and avian reservoir hosts.

机构信息

Medical Research Council-University of Glasgow Centre for Virus Research, Glasgow G61 1QH, United Kingdom;

Institute of Biodiversity, Animal Health and Comparative Medicine, College of Medical Veterinary and Life Sciences, University of Glasgow, Glasgow G12 8QQ, United Kingdom.

出版信息

Proc Natl Acad Sci U S A. 2020 Apr 28;117(17):9423-9430. doi: 10.1073/pnas.1919176117. Epub 2020 Apr 13.

Abstract

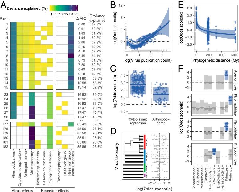
The notion that certain animal groups disproportionately maintain and transmit viruses to humans due to broad-scale differences in ecology, life history, and physiology currently influences global health surveillance and research in disease ecology, virology, and immunology. To directly test whether such "special reservoirs" of zoonoses exist, we used literature searches to construct the largest existing dataset of virus-reservoir relationships, consisting of the avian and mammalian reservoir hosts of 415 RNA and DNA viruses along with their histories of human infection. Reservoir host effects on the propensity of viruses to have been reported as infecting humans were rare and when present were restricted to one or two viral families. The data instead support a largely host-neutral explanation for the distribution of human-infecting viruses across the animal orders studied. After controlling for higher baseline viral richness in mammals versus birds, the observed number of zoonoses per animal order increased as a function of their species richness. Animal orders of established importance as zoonotic reservoirs including bats and rodents were unexceptional, maintaining numbers of zoonoses that closely matched expectations for mammalian groups of their size. Our findings show that variation in the frequency of zoonoses among animal orders can be explained without invoking special ecological or immunological relationships between hosts and viruses, pointing to a need to reconsider current approaches aimed at finding and predicting novel zoonoses.

摘要

由于生态、生活史和生理学方面的广泛差异,某些动物群体不成比例地维持和向人类传播病毒,这一观点目前影响着全球健康监测以及疾病生态学、病毒学和免疫学领域的研究。为了直接检验是否存在这样的“人畜共患病特殊储存库”,我们利用文献检索构建了最大的现有病毒储存库关系数据集,其中包括 415 种 RNA 和 DNA 病毒的禽类和哺乳动物储存宿主及其人类感染史。病毒宿主对其感染人类的倾向的影响很少见,而且仅限于一两个病毒科。相反,数据支持一种在很大程度上对宿主中立的解释,即研究的动物目中感染人类的病毒的分布。在控制哺乳动物与鸟类相比具有更高的基线病毒丰富度后,观察到的每一个动物目所具有的人畜共患病数量与它们的物种丰富度呈函数关系增加。蝙蝠和啮齿动物等已被确定为重要的人畜共患病储存库的动物目并没有什么特别之处,它们所维持的人畜共患病数量与对其大小的哺乳动物群体的预期非常吻合。我们的研究结果表明,无需在宿主和病毒之间引入特殊的生态或免疫学关系,就可以解释人畜共患病在动物目中的频率变化,这表明需要重新考虑目前旨在发现和预测新的人畜共患病的方法。

https://cdn.ncbi.nlm.nih.gov/pmc/blobs/9739/7196766/0b2d6493e82f/pnas.1919176117fig01.jpg

文献AI研究员

20分钟写一篇综述,助力文献阅读效率提升50倍。

立即体验

用中文搜PubMed

大模型驱动的PubMed中文搜索引擎

马上搜索

文档翻译

学术文献翻译模型,支持多种主流文档格式。

立即体验