Suppr超能文献

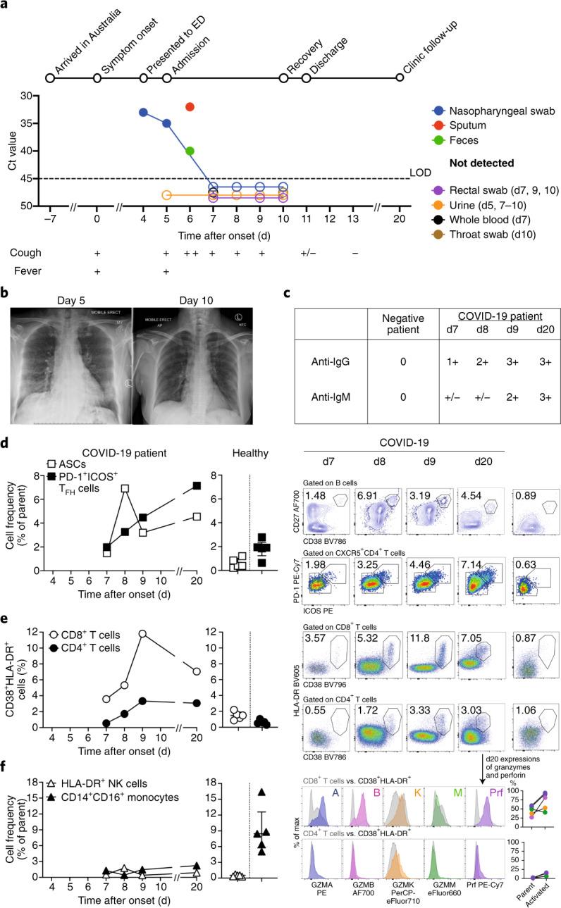
Breadth of concomitant immune responses prior to patient recovery: a case report of non-severe COVID-19.

作者信息

Thevarajan Irani, Nguyen Thi H O, Koutsakos Marios, Druce Julian, Caly Leon, van de Sandt Carolien E, Jia Xiaoxiao, Nicholson Suellen, Catton Mike, Cowie Benjamin, Tong Steven Y C, Lewin Sharon R, Kedzierska Katherine

机构信息

Victorian Infectious Diseases Service, The Royal Melbourne Hospital at the Peter Doherty Institute for Infection and Immunity, Melbourne, Australia.

Doherty Department, The University of Melbourne at The Peter Doherty Institute for Infection and Immunity, Melbourne, Australia.

出版信息

Nat Med. 2020 Apr;26(4):453-455. doi: 10.1038/s41591-020-0819-2.

Abstract
摘要
https://cdn.ncbi.nlm.nih.gov/pmc/blobs/6c25/7095036/9c7c1e1cf9b8/41591_2020_819_Fig1_HTML.jpg

文献AI研究员

20分钟写一篇综述,助力文献阅读效率提升50倍。

立即体验

用中文搜PubMed

大模型驱动的PubMed中文搜索引擎

马上搜索

文档翻译

学术文献翻译模型,支持多种主流文档格式。

立即体验