Suppr超能文献

防御素 1 可消除 B16F10 黑素瘤细胞的小鼠转移性肺结节。

Defensin 1 Eradicates Mouse Metastatic Lung Nodules from B16F10 Melanoma Cells.

机构信息

Instituto de Biofísica Carlos Chagas Filho, Universidade Federal do Rio de Janeiro, Rio de Janeiro, RJ 21941-902, Brasil.

Instituto de Bioquímica Médica Leopoldo de Meis, Universidade Federal do Rio de Janeiro, Rio de Janeiro, RJ 21941-902, Brasil.

出版信息

Int J Mol Sci. 2020 Apr 11;21(8):2662. doi: 10.3390/ijms21082662.

Abstract

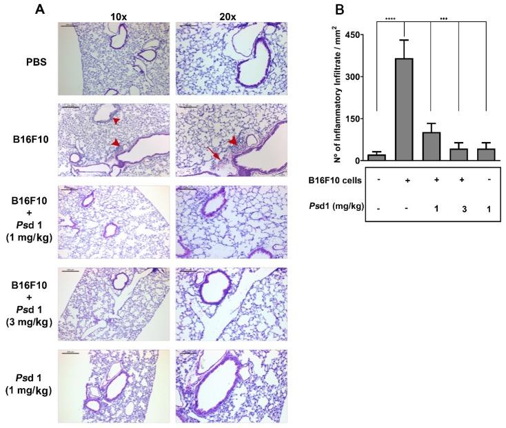
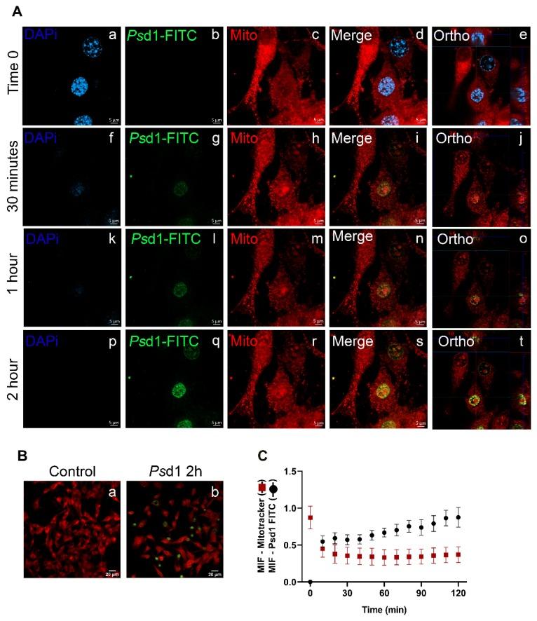
d1 is a pea plant defensin which can be actively expressed in and shows broad antifungal activity. This activity is dependent on fungal membrane glucosylceramide (GlcCer), which is also important for its internalization, nuclear localization, and endoreduplication. Certain cancer cells present a lipid metabolism imbalance resulting in the overexpression of GlcCer in their membrane. In this work, in vitroassays using B16F10 cells showed that labeled fluorescein isothiocyanate FITC-d1 internalized into live cultured cells and targeted the nucleus, which underwent fragmentation, exhibiting approximately 60% of cells in the sub-G0/G1 stage. This phenomenon was dependent on GlcCer, and the participation of cyclin-F was suggested. In a murine lung metastatic melanoma model, intravenous injection of d1 together with B16F10 cells drastically reduced the number of nodules at concentrations above 0.5 mg/kg. Additionally, the administration of 1 mg/kg d1 decreased the number of lung inflammatory cells to near zero without weight loss, unlike animals that received melanoma cells only. It is worth noting that 1 mg/kg d1 alone did not provoke inflammation in lung tissue or weight or vital signal losses over 21 days, inferring no whole animal cytotoxicity. These results suggest that d1 could be a promising prototype for human lung anti-metastatic melanoma therapy.

摘要

d1 是豌豆防御素,可在体内主动表达,并表现出广泛的抗真菌活性。这种活性依赖于真菌细胞膜上的葡萄糖神经酰胺(GlcCer),GlcCer 对其内化、核定位和核内有丝分裂也很重要。某些癌细胞存在脂质代谢失衡,导致其细胞膜上 GlcCer 过度表达。在这项工作中,使用 B16F10 细胞的体外实验表明,标记的异硫氰酸荧光素 FITC-d1 内化进入活培养细胞并靶向核,核发生碎裂,大约 60%的细胞处于亚 G0/G1 期。这种现象依赖于 GlcCer,并且提示 cyclin-F 的参与。在鼠肺转移性黑色素瘤模型中,静脉注射 d1 与 B16F10 细胞一起,在浓度高于 0.5mg/kg 时可大大减少结节数量。此外,给予 1mg/kg 的 d1 可将肺炎症细胞数量减少到接近零,而体重不会减轻,与仅接受黑色素瘤细胞的动物不同。值得注意的是,1mg/kg 的 d1 单独使用 21 天不会引起肺部组织炎症或体重或重要信号丢失,没有全身细胞毒性。这些结果表明,d1 可能是一种有前途的人类肺抗转移性黑色素瘤治疗原型。

https://cdn.ncbi.nlm.nih.gov/pmc/blobs/a3de/7219108/df62917c4c0a/ijms-21-02662-g001.jpg

文献AI研究员

20分钟写一篇综述,助力文献阅读效率提升50倍。

立即体验

用中文搜PubMed

大模型驱动的PubMed中文搜索引擎

马上搜索

文档翻译

学术文献翻译模型,支持多种主流文档格式。

立即体验