Suppr超能文献

PLSCR1 的核转位激活基底样乳腺癌中的 STAT1 信号通路。

Nuclear translocation of PLSCR1 activates STAT1 signaling in basal-like breast cancer.

机构信息

Department of Pathology and Pathophysiology, and Department of Surgical Oncology (breast center) of the Second Affiliated Hospital, Zhejiang University School of Medicine, Hangzhou 310058, China.

Zhejiang Key Laboratory for Disease Proteomics, Zhejiang University School of Medicine, Hangzhou 310058, China.

出版信息

Theranostics. 2020 Mar 25;10(10):4644-4658. doi: 10.7150/thno.43150. eCollection 2020.

Abstract

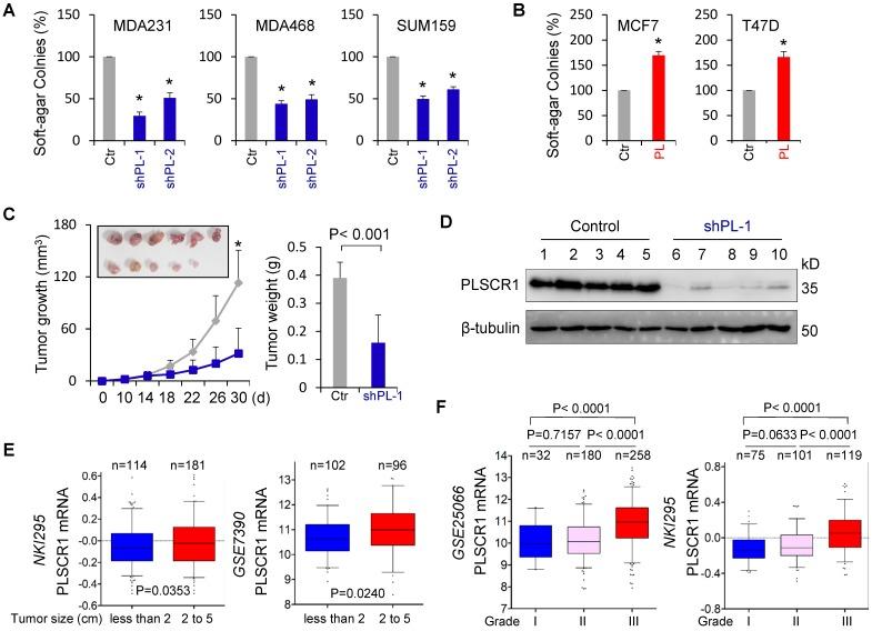
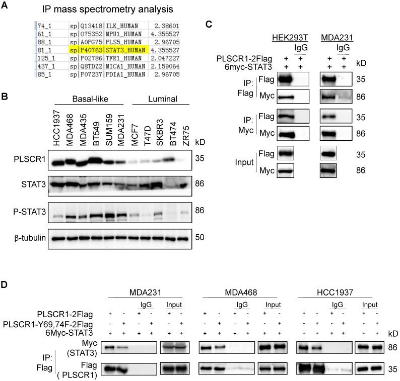
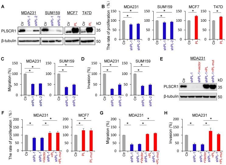
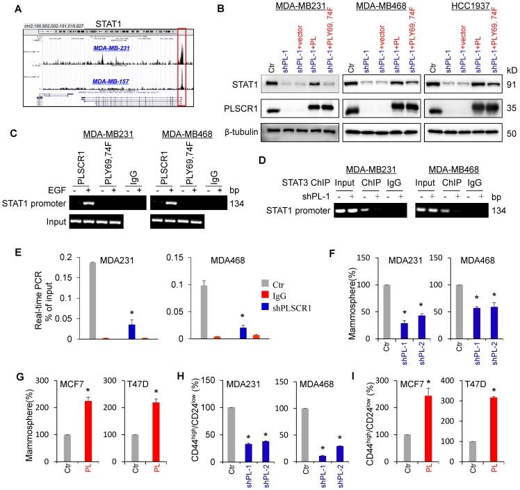
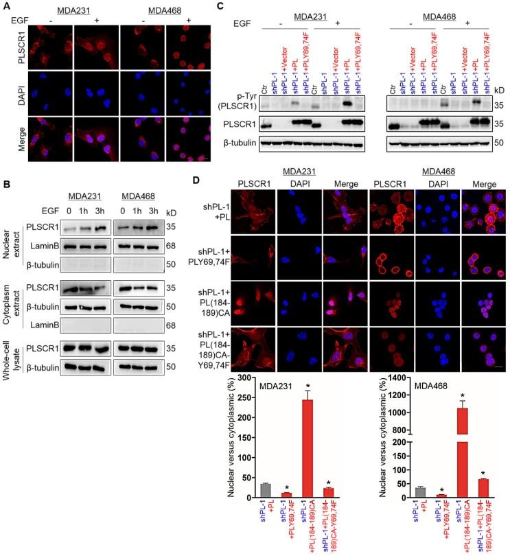
Basal-like breast cancer (BLBC) is associated with high grade, distant metastasis, and poor prognosis; however, the mechanism underlying aggressiveness of BLBC is still unclear. Emerging evidence has suggested that phospholipid scramblase 1 (PLSCR1) is involved in tumor progression. Here, we aimed to study the possible involvement and molecular mechanisms of PLSCR1 contributing to the aggressive behavior of BLBC. The potential functions of PLSCR1 in breast cancer cells were assessed by Western blotting, colony formation, migration and invasion, Cell Counting Kit-8 assay, mammosphere formation and flow cytometry. The relationship between nuclear translocation of PLSCR1 and transactivation of STAT1 was examined by immunostaining, co-IP, ChIP, and quantitative reverse transcription PCR. The effect of PLSCR1 expression on BLBC cells was determined by and tumorigenesis and a lung metastasis mouse model. Compared to other subtypes, PLSCR1 was considerably increased in BLBC. Phosphorylation of PLSCR1 at Tyr 69/74 contributed to the nuclear translocation of this protein. PLSCR1 was enriched in the promoter region of STAT1 and enhanced STAT3 binding to the STAT1 promoter, resulting in transactivation of STAT1; STAT1 then enhanced cancer stem cell (CSC)-like properties that promoted BLBC progression. The knockdown of PLSCR1 led to significant inhibitory effects on proliferation, migration, invasion, tumor growth and lung metastasis of BLBC cells. Clinically, high PLSCR1 expression was strongly correlated with large tumor size, high grade, metastasis, chemotherapy resistance, and poor survival, indicating poor prognosis in breast cancer patients. Our data show that overexpression and nuclear translocation of PLSCR1 provide tumorigenic and metastatic advantages by activating STAT1 signaling in BLBC. This study not only reveals a critical mechanism of how PLSCR1 contributes to BLBC progression, but also suggests potential prognostic indicators and therapeutic targets for this challenging disease.

摘要

基底样乳腺癌(BLBC)与高分级、远处转移和不良预后相关;然而,BLBC 侵袭性的潜在机制仍不清楚。新出现的证据表明,磷脂 scramblase 1(PLSCR1)参与了肿瘤的进展。在这里,我们旨在研究 PLSCR1 参与 BLBC 侵袭性行为的可能作用和分子机制。通过 Western blot、集落形成、迁移和侵袭、细胞计数试剂盒-8 测定、类器官形成和流式细胞术评估 PLSCR1 在乳腺癌细胞中的潜在功能。通过免疫染色、共免疫沉淀、染色质免疫沉淀和定量逆转录 PCR 检查 PLSCR1 的核易位与 STAT1 的反式激活之间的关系。通过和肿瘤发生以及肺转移小鼠模型来确定 PLSCR1 表达对 BLBC 细胞的影响。与其他亚型相比,BLBC 中 PLSCR1 的表达明显增加。PLSCR1 的 Tyr69/74 磷酸化有助于该蛋白的核易位。PLSCR1 富集在 STAT1 的启动子区域,并增强 STAT3 与 STAT1 启动子的结合,从而导致 STAT1 的反式激活;STAT1 随后增强了促进 BLBC 进展的癌症干细胞(CSC)样特性。PLSCR1 的敲低导致 BLBC 细胞的增殖、迁移、侵袭、肿瘤生长和肺转移显著抑制。临床上,高 PLSCR1 表达与大肿瘤大小、高分级、转移、化疗耐药和不良生存强烈相关,表明乳腺癌患者预后不良。我们的数据表明,PLSCR1 的过表达和核易位通过激活 BLBC 中的 STAT1 信号提供了致瘤和转移优势。这项研究不仅揭示了 PLSCR1 如何促进 BLBC 进展的关键机制,还为这种具有挑战性的疾病提供了潜在的预后指标和治疗靶点。

https://cdn.ncbi.nlm.nih.gov/pmc/blobs/a23d/7150476/73a0c2eb21ba/thnov10p4644g001.jpg

文献AI研究员

20分钟写一篇综述,助力文献阅读效率提升50倍。

立即体验

用中文搜PubMed

大模型驱动的PubMed中文搜索引擎

马上搜索

文档翻译

学术文献翻译模型,支持多种主流文档格式。

立即体验