Suppr超能文献

环状 RNA hsa_circ_0072309 通过海绵吸附 miR-580-3p 抑制非小细胞肺癌进展。

Circular RNA hsa_circ_0072309 inhibits non-small cell lung cancer progression by sponging miR-580-3p.

机构信息

Department of Thoracic Surgery, The First Affiliated Hospital of Jinan University, Guangzhou 510630, China.

Department of Thoracic Surgery, Jiangmen Central Hospital, Jiangmen 529030, China.

出版信息

Biosci Rep. 2020 May 29;40(5). doi: 10.1042/BSR20194237.

Abstract

OBJECTIVE

Non-small cell lung cancer (NSCLC) continues to top the list of cancer mortalities worldwide. Early diagnosis and therapeutic interventions targeting NSCLC is becoming the world's significant challenge. Circular RNAs (circRNAs) are emerging as a group of potential cancer biomarkers.

MATERIALS AND METHODS

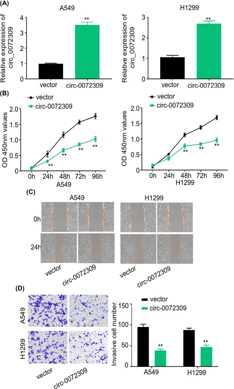
Quantitative real-time PCR (qRT-PCR) was employed to examine the expression of circ_0072309 in NSCLC tissues and cell lines. Cell counting kit 8 (CCK-8), wound healing and Transwell assays were used to analyze cell proliferation, migration and invasion in A549 and H1299 cells. The relationship between circ_0072309 and miR-580-3 was analyzed by Luciferase reporter and RNA pull down assays.

RESULTS

We screened circ_0072309 from Gene Expression Omnibus and found that circ_0072309 was lowly expressed in NSCLC tissues and cell lines. The transfection of circ_0072309-overexpressing vector significantly suppressed the cell proliferation, migration and invasion in A549 and H1299 cells. We predicted that miR-580-3p is a target of circ_0072309 by using publicly available bioinformatic algorithms Circinteractome tool and confirmed that circ_0072309 directly bound to miR-580-3p. Furthermore, the addition of miR-580-3p mitigated the blockage of cell proliferation, migration and invasion induced by circ_0072309.

CONCLUSIONS

These data showed that circ_0072309 inhibits the progression of NSCLC progression via blocking the expression of miR-580-3p. These findings revealed the anti-tumor role of circ_0072309 during the development of NSCLC and provided a novel diagnostic biomarker and potential therapy for NSCLC.

摘要

目的

非小细胞肺癌(NSCLC)仍然位居全球癌症死亡率榜首。针对 NSCLC 的早期诊断和治疗干预措施正成为全球的重大挑战。环状 RNA(circRNA)作为一组有潜力的癌症生物标志物正在出现。

材料与方法

采用实时定量 PCR(qRT-PCR)检测 NSCLC 组织和细胞系中 circ_0072309 的表达。细胞计数试剂盒 8(CCK-8)、划痕愈合和 Transwell 实验用于分析 A549 和 H1299 细胞的增殖、迁移和侵袭。通过荧光素酶报告和 RNA 下拉实验分析 circ_0072309 与 miR-580-3 之间的关系。

结果

我们从基因表达综合数据库筛选出 circ_0072309,发现 circ_0072309 在 NSCLC 组织和细胞系中低表达。circ_0072309 过表达载体的转染显著抑制了 A549 和 H1299 细胞的增殖、迁移和侵袭。我们利用公开的生物信息学算法 Circinteractome 工具预测 miR-580-3p 是 circ_0072309 的一个靶点,并通过实验证实 circ_0072309 可直接与 miR-580-3p 结合。此外,miR-580-3p 的添加减轻了 circ_0072309 引起的细胞增殖、迁移和侵袭的阻断。

结论

这些数据表明,circ_0072309 通过阻断 miR-580-3p 的表达抑制 NSCLC 进展。这些发现揭示了 circ_0072309 在 NSCLC 发展过程中的抗肿瘤作用,并为 NSCLC 提供了一种新的诊断生物标志物和潜在的治疗方法。

https://cdn.ncbi.nlm.nih.gov/pmc/blobs/c71b/7199450/5062c0abba67/bsr-40-bsr20194237-g1.jpg

文献AI研究员

20分钟写一篇综述,助力文献阅读效率提升50倍。

立即体验

用中文搜PubMed

大模型驱动的PubMed中文搜索引擎

马上搜索

文档翻译

学术文献翻译模型,支持多种主流文档格式。

立即体验