Suppr超能文献

Z 核酸感应触发 ZBP1 依赖性坏死性凋亡和炎症。

Z-nucleic-acid sensing triggers ZBP1-dependent necroptosis and inflammation.

机构信息

Institute for Genetics, Cologne Excellence Cluster on Cellular Stress Responses in Aging-Associated Diseases (CECAD), University of Cologne, Cologne, Germany.

Center for Molecular Medicine (CMMC), University of Cologne, Cologne, Germany.

出版信息

Nature. 2020 Apr;580(7803):391-395. doi: 10.1038/s41586-020-2129-8. Epub 2020 Mar 25.

Abstract

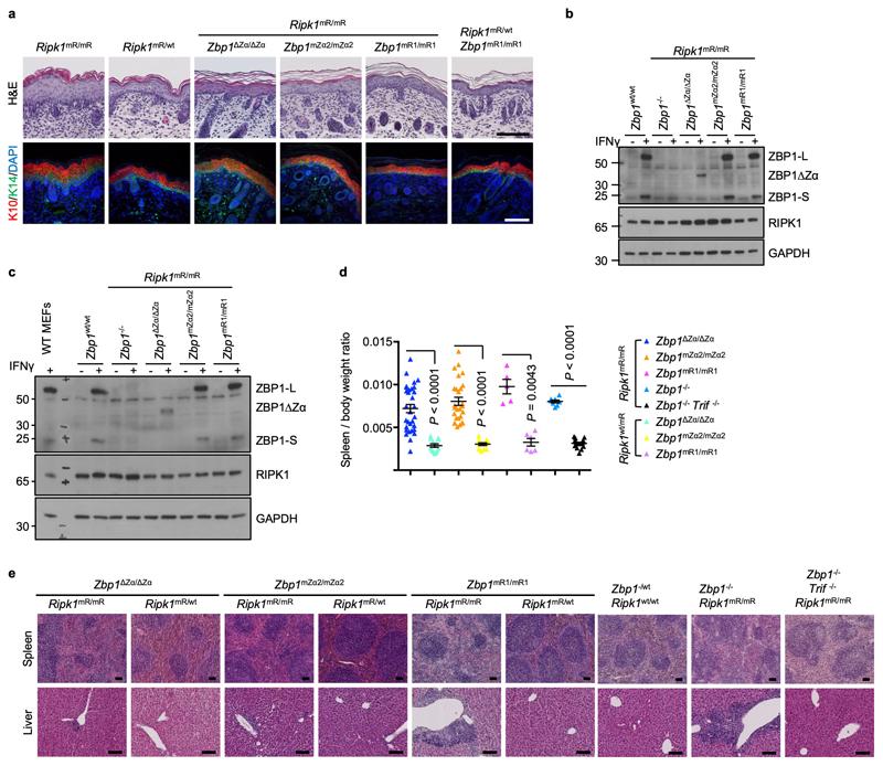
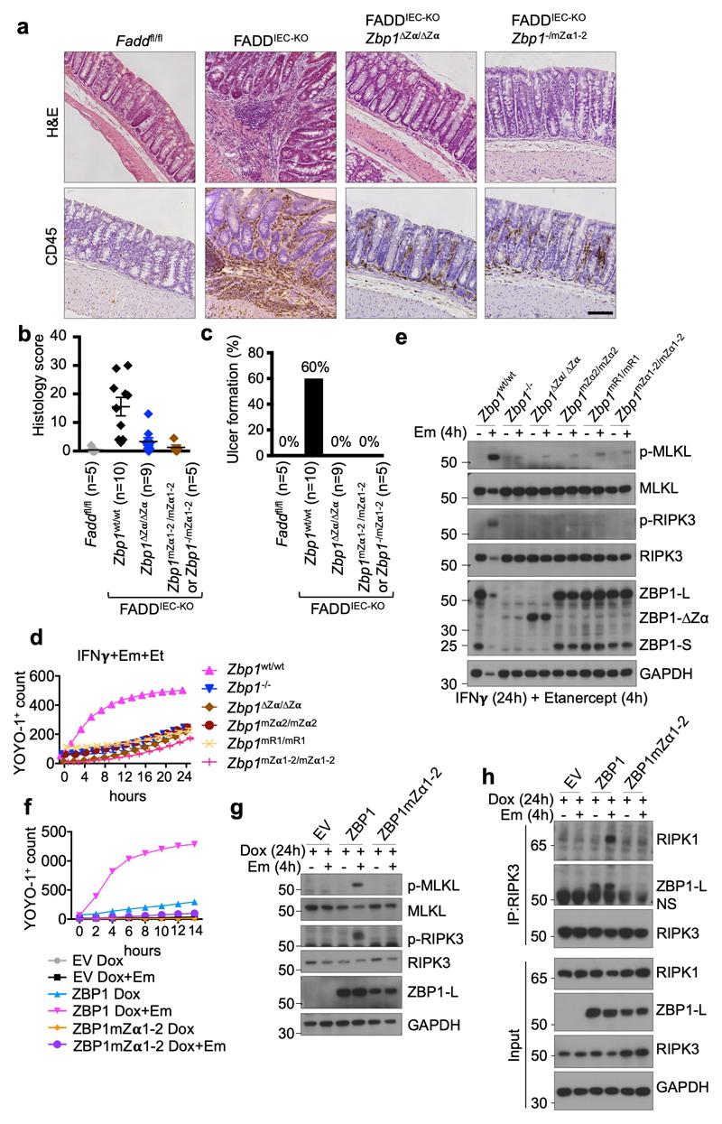
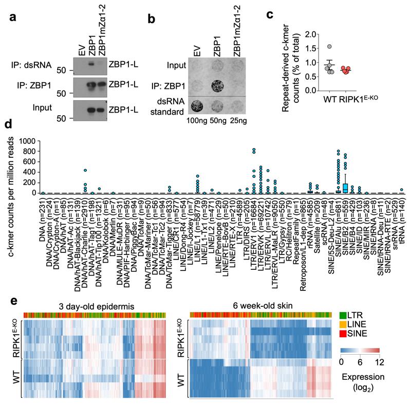
The biological function of Z-DNA and Z-RNA, nucleic acid structures with a left-handed double helix, is poorly understood. Z-DNA-binding protein 1 (ZBP1; also known as DAI or DLM-1) is a nucleic acid sensor that contains two Zα domains that bind Z-DNA and Z-RNA. ZBP1 mediates host defence against some viruses by sensing viral nucleic acids. RIPK1 deficiency, or mutation of its RIP homotypic interaction motif (RHIM), triggers ZBP1-dependent necroptosis and inflammation in mice. However, the mechanisms that induce ZBP1 activation in the absence of viral infection remain unknown. Here we show that Zα-dependent sensing of endogenous ligands induces ZBP1-mediated perinatal lethality in mice expressing RIPK1 with mutated RHIM (Ripk1), skin inflammation in mice with epidermis-specific RIPK1 deficiency (RIPK1) and colitis in mice with intestinal epithelial-specific FADD deficiency (FADD). Consistently, functional Zα domains were required for ZBP1-induced necroptosis in fibroblasts that were treated with caspase inhibitors or express RIPK1 with mutated RHIM. Inhibition of nuclear export triggered the Zα-dependent activation of RIPK3 in the nucleus resulting in cell death, which suggests that ZBP1 may recognize nuclear Z-form nucleic acids. We found that ZBP1 constitutively bound cellular double-stranded RNA in a Zα-dependent manner. Complementary reads derived from endogenous retroelements were detected in epidermal RNA, which suggests that double-stranded RNA derived from these retroelements may act as a Zα-domain ligand that triggers the activation of ZBP1. Collectively, our results provide evidence that the sensing of endogenous Z-form nucleic acids by ZBP1 triggers RIPK3-dependent necroptosis and inflammation, which could underlie the development of chronic inflammatory conditions-particularly in individuals with mutations in RIPK1 and CASP8.

摘要

Z-DNA 和 Z-RNA 的生物学功能,即具有左手双螺旋的核酸结构,尚未被充分理解。Z-DNA 结合蛋白 1(ZBP1;也称为 DAI 或 DLM-1)是一种核酸传感器,包含两个结合 Z-DNA 和 Z-RNA 的 Zα 结构域。ZBP1 通过识别病毒核酸来介导宿主对某些病毒的防御。RIPK1 缺陷或其 RIP 同源相互作用基序(RHIM)突变,会触发小鼠中依赖于 ZBP1 的坏死性凋亡和炎症。然而,在没有病毒感染的情况下诱导 ZBP1 激活的机制仍不清楚。在这里,我们表明 Zα 依赖性的内源性配体感应,会导致表达突变型 RHIM 的 RIPK1(Ripk1)的小鼠出现 ZBP1 介导的围产期致死、表皮特异性 RIPK1 缺陷(RIPK1)的小鼠出现皮肤炎症和肠上皮特异性 FADD 缺陷(FADD)的小鼠出现结肠炎。一致地,在被 caspase 抑制剂处理或表达突变型 RHIM 的 RIPK1 的成纤维细胞中,功能性 Zα 结构域对于 ZBP1 诱导的坏死性凋亡是必需的。核输出的抑制触发了核内 RIPK3 的 Zα 依赖性激活,导致细胞死亡,这表明 ZBP1 可能识别核内的 Z 型核酸。我们发现 ZBP1 以 Zα 依赖性的方式持续结合细胞内的双链 RNA。从表皮 RNA 中检测到内源性反转录元件的互补读取,这表明这些反转录元件衍生的双链 RNA 可能作为 Zα 结构域配体,触发 ZBP1 的激活。总的来说,我们的结果提供了证据表明,ZBP1 对内源性 Z 型核酸的感应会触发 RIPK3 依赖性的坏死性凋亡和炎症,这可能是慢性炎症性疾病发展的基础,尤其是在 RIPK1 和 CASP8 突变的个体中。

https://cdn.ncbi.nlm.nih.gov/pmc/blobs/7741/7279955/eac2354c8a07/EMS85829-f005.jpg

文献AI研究员

20分钟写一篇综述,助力文献阅读效率提升50倍。

立即体验

用中文搜PubMed

大模型驱动的PubMed中文搜索引擎

马上搜索

文档翻译

学术文献翻译模型,支持多种主流文档格式。

立即体验