Suppr超能文献

Drp1 通过 Clec16a、BAX 和 GSH 途径调节缺血性损伤中的线粒体功能障碍和代谢失调。

Drp1 regulates mitochondrial dysfunction and dysregulated metabolism in ischemic injury via Clec16a-, BAX-, and GSH- pathways.

机构信息

State Key Laboratory of Trauma, Burns and Combined Injury, Second Department of Research Institute of Surgery, Daping Hospital, Army Medical University, 400042, Chongqing, P. R. China.

出版信息

Cell Death Dis. 2020 Apr 20;11(4):251. doi: 10.1038/s41419-020-2461-9.

Abstract

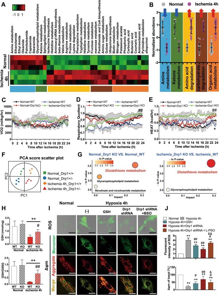
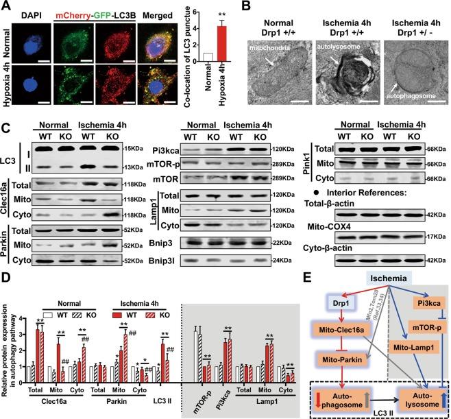
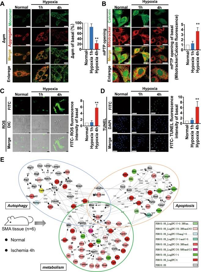
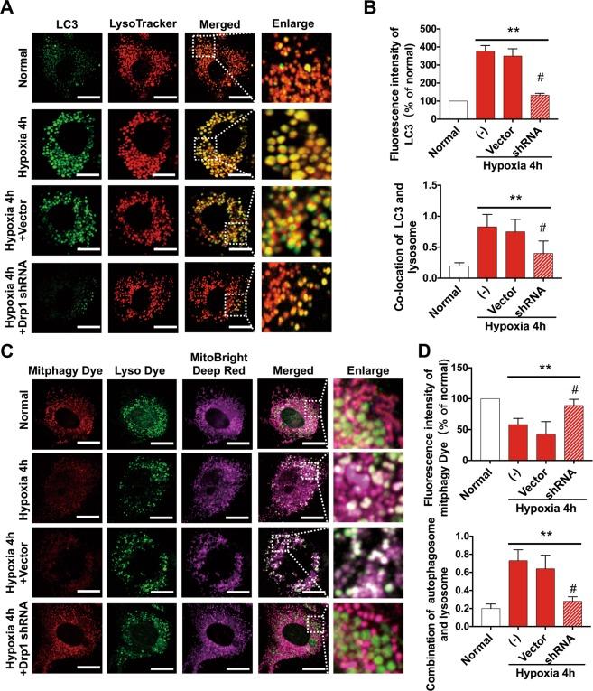
The adaptation of mitochondrial homeostasis to ischemic injury is not fully understood. Here, we studied the role of dynamin-related protein 1 (Drp1) in this process. We found that mitochondrial morphology was altered in the early stage of ischemic injury while mitochondrial dysfunction occurred in the late stage of ischemia. Drp1 appeared to inhibit mitophagy by upregulating mito-Clec16a, which suppressed mito-Parkin recruitment and subsequently impaired the formation of autophagosomes in vascular tissues after ischemic injury. Moreover, ischemia-induced Drp1 activation enhanced apoptosis through inducing mitochondrial translocation of BAX and thereby increasing release of Cytochrome C to activate caspase-3/-9 signalling. Furthermore, Drp1 mediated metabolic disorders and inhibited the levels of mitochondrial glutathione to impair free radical scavenging, leading to further increases in ROS and the exacerbation of mitochondrial dysfunction after ischemic injury. Together, our data suggest a critical role for Drp1 in ischemic injury.

摘要

线粒体动态平衡对缺血性损伤的适应机制尚未完全阐明。在这里,我们研究了与动力相关蛋白 1(Drp1)在这一过程中的作用。我们发现,线粒体形态在缺血性损伤的早期发生改变,而线粒体功能障碍发生在缺血的晚期。Drp1 通过上调线粒体 Clec16a 似乎抑制了线粒体自噬,这抑制了线粒体 Parkin 的募集,随后损害了缺血性损伤后血管组织中自噬体的形成。此外,缺血诱导的 Drp1 激活通过诱导 BAX 的线粒体易位来增强细胞凋亡,从而增加细胞色素 C 的释放,激活 caspase-3/-9 信号通路。此外,Drp1 介导代谢紊乱并抑制线粒体谷胱甘肽水平,从而削弱自由基清除,导致缺血性损伤后 ROS 的进一步增加和线粒体功能障碍的恶化。总之,我们的数据表明 Drp1 在缺血性损伤中起关键作用。

https://cdn.ncbi.nlm.nih.gov/pmc/blobs/1b93/7170874/dcc8a0e819ec/41419_2020_2461_Fig1_HTML.jpg

文献AI研究员

20分钟写一篇综述,助力文献阅读效率提升50倍。

立即体验

用中文搜PubMed

大模型驱动的PubMed中文搜索引擎

马上搜索

文档翻译

学术文献翻译模型,支持多种主流文档格式。

立即体验