Suppr超能文献

靶向表观遗传非编码 RNA MALAT1/Wnt 信号轴抑制肝癌干细胞特性和转移的治疗策略。

Targeting the Epigenetic Non-Coding RNA MALAT1/Wnt Signaling Axis as a Therapeutic Approach to Suppress Stemness and Metastasis in Hepatocellular Carcinoma.

机构信息

Department of General Surgery, En Chu Kong Hospital, New Taipei City 237, Taiwan.

Department of Health Care Management, Yuanpei University of Medical Technology, Hsinchu 300, Taiwan.

出版信息

Cells. 2020 Apr 20;9(4):1020. doi: 10.3390/cells9041020.

Abstract

BACKGROUND

With recorded under-performance of current standard therapeutic strategies as highlighted by high rates of post-treatment (resection or local ablation) recurrence, resistance to chemotherapy, poor overall survival, and an increasing global incidence, hepatocellular carcinoma (HCC) constitutes a medical challenge. Accumulating evidence implicates the presence of HCC stem cells (HCC-SCs) in HCC development, drug-resistance, recurrence, and progression. Therefore, treatment strategies targeting both HCC-SCs and non-CSCs are essential.

METHODS

Recently, there has been an increasing suggestion of MALAT1 oncogenic activity in HCC; however, its role in HCC stemness remains unexplored. Herein, we investigated the probable role of MALAT1 in the SCs-like phenotype of HCC and explored likely molecular mechanisms by which MALAT1 modulates HCC-SCs-like and metastatic phenotypes.

RESULTS

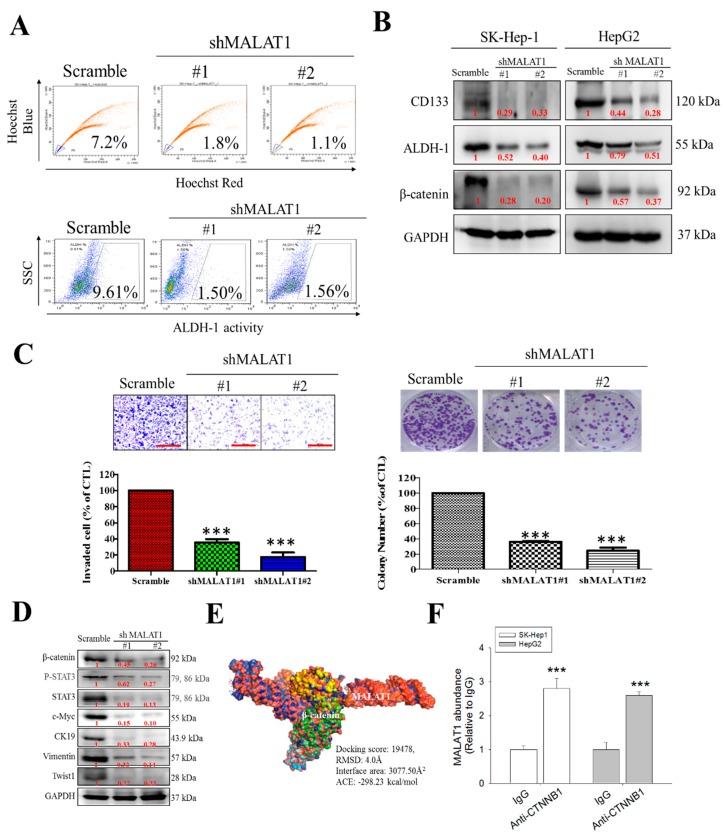
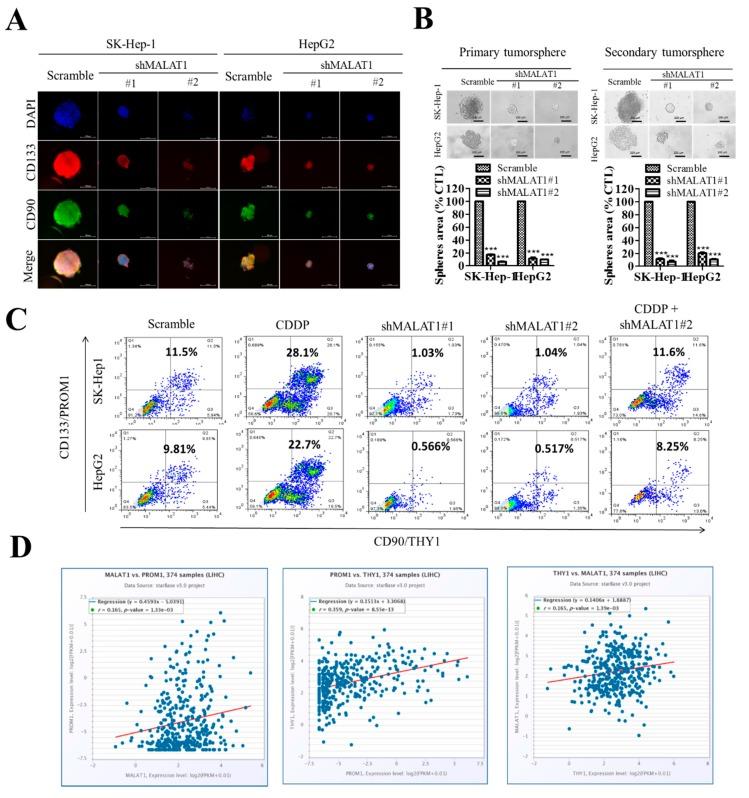
We showed that relative to normal, cirrhotic, or dysplastic liver conditions, MALAT1 was aberrantly expressed in HCC, similar to its overexpression in Huh7, Mahlavu, and SK-Hep1 HCC cells lines, compared to the normal liver cell line THLE-2. We also demonstrated a positive correlation between MALAT1 expression and poor cell differentiation status in HCC using RNAscope. Interestingly, we demonstrated that shRNA-mediated silencing of MALAT1 concomitantly downregulated the expression levels of β-catenin, Stat3, c-Myc, CK19, vimentin, and Twist1 proteins, inhibited HCC oncogenicity, and significantly suppressed the HCC-SCs-related dye-effluxing potential of HCC cells and reduced their ALDH-1 activity, partially due to inhibited MALAT1-β-catenin interaction. Additionally, using TOP/FOP (TCL/LEF-Firefly luciferase) Flash, RT-PCR, and western blot assays, we showed that silencing MALAT1 downregulates β-catenin expression, dysregulates the canonical Wnt signaling pathway, and consequently attenuates HCC tumorsphere formation efficiency, with concurrent reduction in CD133+ and CD90+ HCC cell population, and inhibits tumor growth in SK-Hep1-bearing mice. Taken together, our data indicate that MALAT1/Wnt is a targetable molecular candidate, and the therapeutic targeting of MALAT1/Wnt may constitute a novel promising anticancer strategy for HCC treatment.

摘要

背景

由于当前标准治疗策略的表现不佳,如治疗后(切除或局部消融)复发率高、对化疗耐药、总体生存率低以及全球发病率不断上升,肝细胞癌(HCC)构成了一个医学挑战。越来越多的证据表明 HCC 干细胞(HCC-SCs)在 HCC 的发生、耐药、复发和进展中起作用。因此,针对 HCC-SCs 和非 CSCs 的治疗策略是必不可少的。

方法

最近,越来越多的证据表明 MALAT1 在 HCC 中具有致癌活性;然而,其在 HCC 干性中的作用仍未得到探索。在此,我们研究了 MALAT1 在 HCC 样干细胞表型中的可能作用,并探讨了 MALAT1 调节 HCC-SCs 样和转移表型的可能分子机制。

结果

与正常、肝硬化或异型增生的肝脏相比,MALAT1 在 HCC 中异常表达,与 Huh7、Mahlavu 和 SK-Hep1 HCC 细胞系相比,正常肝细胞系 THLE-2 中 MALAT1 的表达上调。我们还使用 RNAscope 证明了 MALAT1 表达与 HCC 中细胞分化状态不良呈正相关。有趣的是,我们证明了 shRNA 介导的 MALAT1 沉默同时下调了 β-catenin、Stat3、c-Myc、CK19、波形蛋白和 Twist1 蛋白的表达水平,抑制了 HCC 的致癌性,并显著抑制了 HCC 细胞的 HCC-SCs 相关染料外排潜能,降低了它们的 ALDH-1 活性,部分原因是抑制了 MALAT1-β-catenin 相互作用。此外,我们使用 TOP/FOP(TCL/LEF-Firefly 荧光素酶)Flash、RT-PCR 和 Western blot 分析表明,沉默 MALAT1 下调了 β-catenin 的表达,使经典 Wnt 信号通路失调,从而降低 HCC 肿瘤球形成效率,同时减少了 CD133+和 CD90+的 HCC 细胞群体,并抑制了 SK-Hep1 荷瘤小鼠的肿瘤生长。

综上所述,我们的数据表明 MALAT1/Wnt 是一个可靶向的分子候选物,靶向 MALAT1/Wnt 的治疗可能构成 HCC 治疗的一种新的有前途的抗癌策略。

https://cdn.ncbi.nlm.nih.gov/pmc/blobs/d2e3/7226390/5bbf684b50d1/cells-09-01020-g001.jpg

文献AI研究员

20分钟写一篇综述,助力文献阅读效率提升50倍。

立即体验

用中文搜PubMed

大模型驱动的PubMed中文搜索引擎

马上搜索

文档翻译

学术文献翻译模型,支持多种主流文档格式。

立即体验