Suppr超能文献

一种新型特异性 PERK 激活剂可降低亨廷顿病模型的毒性并延长其存活时间。

A novel specific PERK activator reduces toxicity and extends survival in Huntington's disease models.

机构信息

Department of Human Molecular Genetics and Biochemistry, Felsenstein Medical Research Center, Sackler School of Medicine, Tel Aviv University, Tel Aviv, 69978, Israel.

Sagol School of Neuroscience, Tel Aviv University, Tel Aviv, 69978, Israel.

出版信息

Sci Rep. 2020 Apr 23;10(1):6875. doi: 10.1038/s41598-020-63899-4.

Abstract

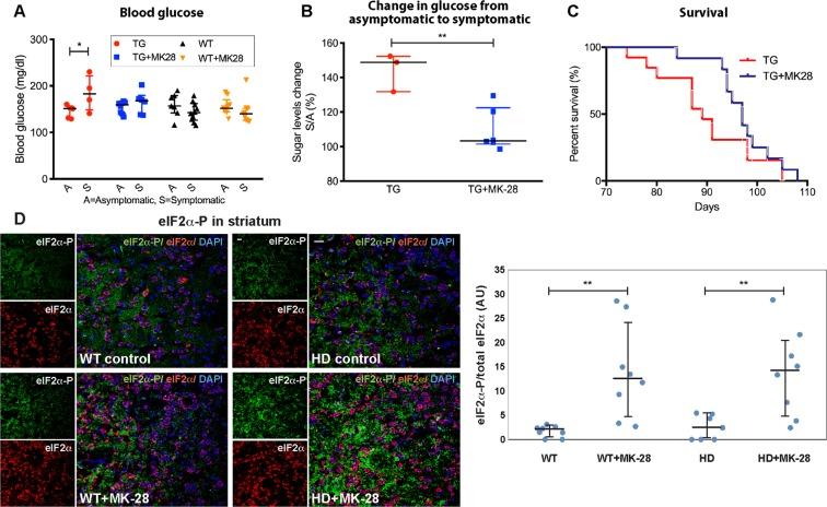
One of the pathways of the unfolded protein response, initiated by PKR-like endoplasmic reticulum kinase (PERK), is key to neuronal homeostasis in neurodegenerative diseases. PERK pathway activation is usually accomplished by inhibiting eIF2α-P dephosphorylation, after its phosphorylation by PERK. Less tried is an approach involving direct PERK activation without compromising long-term recovery of eIF2α function by dephosphorylation. Here we show major improvement in cellular (STHdh) and mouse (R6/2) Huntington's disease (HD) models using a potent small molecule PERK activator that we developed, MK-28. MK-28 showed PERK selectivity in vitro on a 391-kinase panel and rescued cells (but not PERK-/- cells) from ER stress-induced apoptosis. Cells were also rescued by the commercial PERK activator CCT020312 but MK-28 was significantly more potent. Computational docking suggested MK-28 interaction with the PERK activation loop. MK-28 exhibited remarkable pharmacokinetic properties and high BBB penetration in mice. Transient subcutaneous delivery of MK-28 significantly improved motor and executive functions and delayed death onset in R6/2 mice, showing no toxicity. Therefore, PERK activation can treat a most aggressive HD model, suggesting a possible approach for HD therapy and worth exploring for other neurodegenerative disorders.

摘要

未折叠蛋白反应的途径之一是由 PKR 样内质网激酶(PERK)启动的,这是神经退行性疾病中神经元稳态的关键。PERK 途径的激活通常是通过抑制 eIF2α-P 的去磷酸化来完成的,而 eIF2α-P 的磷酸化是由 PERK 完成的。尝试较少的方法是涉及直接激活 PERK,而不损害 eIF2α 功能的长期去磷酸化恢复。在这里,我们使用我们开发的一种有效的小分子 PERK 激活剂 MK-28,在细胞(STHdh)和小鼠(R6/2)亨廷顿病(HD)模型中显示出显著的改善。MK-28 在体外 391 激酶组中表现出 PERK 选择性,并且能够从 ER 应激诱导的细胞凋亡中拯救细胞(但不能拯救 PERK-/-细胞)。商业 PERK 激活剂 CCT020312 也能拯救细胞,但 MK-28 的效果明显更强。计算对接表明 MK-28 与 PERK 激活环相互作用。MK-28 在小鼠中表现出显著的药代动力学特性和高血脑屏障穿透性。MK-28 的短暂皮下给药显著改善了 R6/2 小鼠的运动和执行功能,并延迟了其死亡的发生,没有毒性。因此,PERK 激活可以治疗最具侵袭性的 HD 模型,这表明了一种可能的 HD 治疗方法,值得探索其他神经退行性疾病。

https://cdn.ncbi.nlm.nih.gov/pmc/blobs/a998/7181660/ccd4712d89f8/41598_2020_63899_Fig1_HTML.jpg

文献AI研究员

20分钟写一篇综述,助力文献阅读效率提升50倍。

立即体验

用中文搜PubMed

大模型驱动的PubMed中文搜索引擎

马上搜索

文档翻译

学术文献翻译模型,支持多种主流文档格式。

立即体验