Suppr超能文献

环状RNA_0067934通过抑制miR-1304表达并提高Myc表达水平来增加膀胱癌细胞的增殖、迁移和侵袭能力。

circ_0067934 increases bladder cancer cell proliferation, migration and invasion through suppressing miR-1304 expression and increasing Myc expression levels.

作者信息

Liu Qian, Zhou Qi, Zhong Peng

机构信息

Department of Oncology, Puren Hospital, Wuhan University of Science and Technology, Wuhan, Hubei 430081, P.R. China.

Department of Urology, Hanchuan People's Hospital, Hanchuan, Hubei 431600, P.R. China.

出版信息

Exp Ther Med. 2020 Jun;19(6):3751-3759. doi: 10.3892/etm.2020.8648. Epub 2020 Apr 7.

Abstract

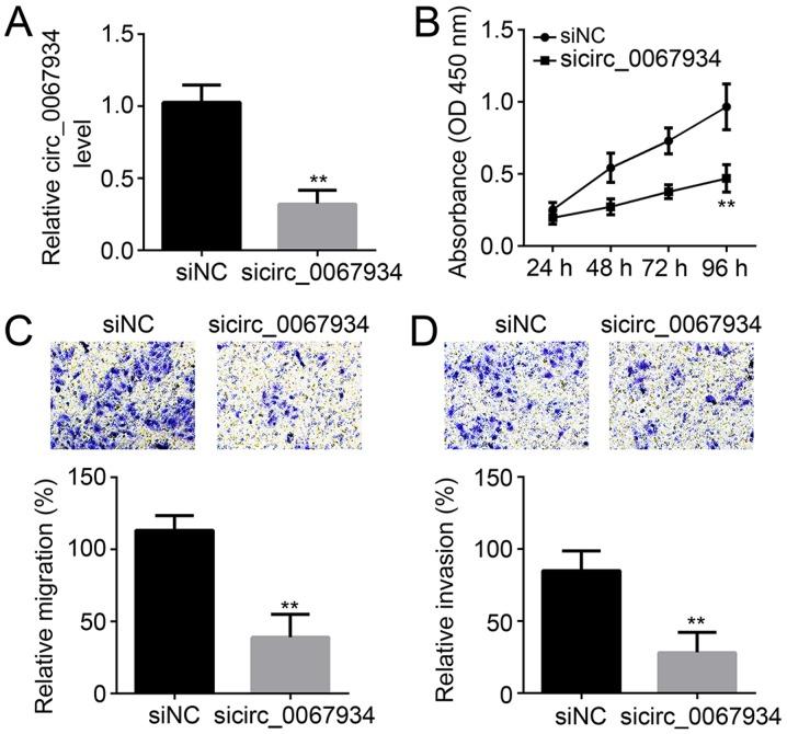
circRNAs have been demonstrated to be key regulators of bladder cancer progression. The present study aimed to investigate the effects of circular RNA (circ)_0067934 in bladder cancer progression. A total of 54 patients with primary bladder cancer were enrolled, and their tumor tissues and adjacent normal bladder tissues were collected. For functional assays, T24 cells were transfected with sicirc_0067934, and Cell Counting Kit-8 was used to analyze the proliferative capacity of T24 cells. In addition, Transwell and Matrigel assays were used to assess the cell migration and invasion abilities, and a dual-luciferase reporter assay was used to investigate the relationship between miR-1304 and circ_0067934. Finally, reverse transcription-quantitative PCR and western blotting were performed to analyze gene and protein expression levels, respectively. circ_0067934 expression levels were significantly increased in bladder cancer tissues (P<0.001), which was associated with metastasis and a significantly decreased 5-year overall (P<0.05) and disease-free survival (P<0.05). , T24 cells in the small interfering RNA (si)circ_0067934 group demonstrated significantly reduced proliferation, migration and invasion abilities compared with the si negative control (siNC) group (P<0.01). In addition, the knockdown of circ_0067934 directly increased microRNA (miR)-1304 expression levels in T24 cells. Myc was subsequently discovered to be directly inhibited by miR-1304 and circ_0067934 was observed to increase Myc expression levels in T24 cells through inhibiting miR-1304 expression levels (P<0.01). Compared with the siNC group and sicirc_0067934 + Myc overexpression group, T24 cells in the sicirc_0067934 group exhibited significantly decreased proliferative, migratory and invasive abilities (P<0.01). In conclusion, circ_0067934 was demonstrated to increase bladder cancer cell proliferation, migration and invasion through promoting Myc expression levels via the suppression of miR-1304 expression.

摘要

环状RNA(circRNAs)已被证明是膀胱癌进展的关键调节因子。本研究旨在探讨环状RNA(circ)_0067934在膀胱癌进展中的作用。共纳入54例原发性膀胱癌患者,并收集其肿瘤组织和相邻的正常膀胱组织。进行功能分析时,用sicirc_0067934转染T24细胞,并用细胞计数试剂盒-8分析T24细胞的增殖能力。此外,采用Transwell和基质胶实验评估细胞迁移和侵袭能力,并用双荧光素酶报告基因实验研究miR-1304与circ_0067934之间的关系。最后,分别进行逆转录定量PCR和蛋白质印迹法分析基因和蛋白质表达水平。circ_0067934在膀胱癌组织中的表达水平显著升高(P<0.001),这与转移相关,且5年总生存率(P<0.05)和无病生存率显著降低(P<0.05)。与小干扰RNA(si)阴性对照组(siNC)相比,siRNAcirc_0067934组的T24细胞增殖、迁移和侵袭能力显著降低(P<0.01)。此外,敲低circ_0067934可直接提高T24细胞中微小RNA(miR)-1304的表达水平。随后发现Myc被miR-1304直接抑制,且观察到circ_0067934通过抑制miR-1304的表达水平来提高T24细胞中Myc的表达水平(P<0.01)。与siNC组和sicirc_0067934+Myc过表达组相比,sicirc_0067934组的T24细胞增殖、迁移和侵袭能力显著降低(P<0.01)。总之,circ_0067934被证明通过抑制miR-1304的表达来促进Myc的表达水平,从而增加膀胱癌细胞的增殖、迁移和侵袭能力。

https://cdn.ncbi.nlm.nih.gov/pmc/blobs/99d1/7185149/802e7f08a383/etm-19-06-3751-g00.jpg

文献AI研究员

20分钟写一篇综述,助力文献阅读效率提升50倍。

立即体验

用中文搜PubMed

大模型驱动的PubMed中文搜索引擎

马上搜索

文档翻译

学术文献翻译模型,支持多种主流文档格式。

立即体验