Suppr超能文献

子宫内雌激素内分泌干扰会改变基质,增加细胞外基质密度和乳腺硬度。

In utero estrogenic endocrine disruption alters the stroma to increase extracellular matrix density and mammary gland stiffness.

机构信息

Department of Molecular Genetics, The Ohio State University, 920 Biomedical Research Tower, 460 W. 12th Ave., Columbus, OH, 43210, USA.

The Ohio State University Comprehensive Cancer Center, Columbus, OH, USA.

出版信息

Breast Cancer Res. 2020 May 5;22(1):41. doi: 10.1186/s13058-020-01275-w.

Abstract

BACKGROUND

In utero endocrine disruption is linked to increased risk of breast cancer later in life. Despite numerous studies establishing this linkage, the long-term molecular changes that predispose mammary cells to carcinogenic transformation are unknown. Herein, we investigated how endocrine disrupting compounds (EDCs) drive changes within the stroma that can contribute to breast cancer susceptibility.

METHODS

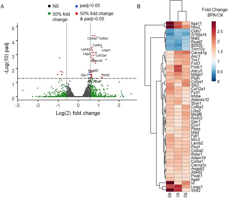
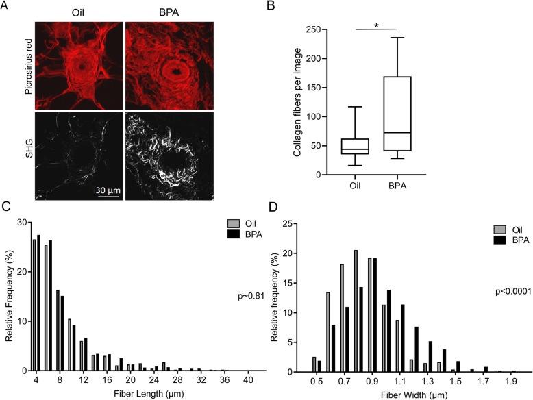
We utilized bisphenol A (BPA) as a model of estrogenic endocrine disruption to analyze the long-term consequences in the stroma. Deregulated genes were identified by RNA-seq transcriptional profiling of adult primary fibroblasts, isolated from female mice exposed to in utero BPA. Collagen staining, collagen imaging techniques, and permeability assays were used to characterize changes to the extracellular matrix. Finally, gland stiffness tests were performed on exposed and control mammary glands.

RESULTS

We identified significant transcriptional deregulation of adult fibroblasts exposed to in utero BPA. Deregulated genes were associated with cancer pathways and specifically extracellular matrix composition. Multiple collagen genes were more highly expressed in the BPA-exposed fibroblasts resulting in increased collagen deposition in the adult mammary gland. This transcriptional reprogramming of BPA-exposed fibroblasts generates a less permeable extracellular matrix and a stiffer mammary gland. These phenotypes were only observed in adult 12-week-old, but not 4-week-old, mice. Additionally, diethylstilbestrol, known to increase breast cancer risk in humans, also increases gland stiffness similar to BPA, while bisphenol S does not.

CONCLUSIONS

As breast stiffness, extracellular matrix density, and collagen deposition have been directly linked to breast cancer risk, these data mechanistically connect EDC exposures to molecular alterations associated with increased disease susceptibility. These alterations develop over time and thus contribute to cancer risk in adulthood.

摘要

背景

子宫内内分泌干扰与日后乳腺癌风险增加有关。尽管有大量研究证实了这种关联,但导致乳腺细胞易发生致癌转化的长期分子变化仍不清楚。本文研究了内分泌干扰化合物(EDC)如何引起基质内的变化,从而导致乳腺癌易感性增加。

方法

我们利用双酚 A(BPA)作为雌激素内分泌干扰的模型,分析了成年原代成纤维细胞中基质的长期变化,这些细胞来自于暴露于子宫内 BPA 的雌性小鼠。通过 RNA-seq 转录谱分析鉴定失调基因。胶原染色、胶原成像技术和通透性测定用于描述细胞外基质的变化。最后,对暴露和对照乳腺进行腺体硬度测试。

结果

我们发现,暴露于子宫内 BPA 的成年成纤维细胞的转录明显失调。失调基因与癌症途径有关,特别是与细胞外基质组成有关。BPA 暴露的成纤维细胞中多个胶原基因表达上调,导致成年乳腺中胶原沉积增加。BPA 暴露的成纤维细胞的这种转录重编程产生了更不易渗透的细胞外基质和更硬的乳腺。这些表型仅在 12 周龄而非 4 周龄的成年小鼠中观察到。此外,已知二乙基己烯雌酚会增加人类乳腺癌的风险,它也会像 BPA 一样增加腺体硬度,而双酚 S 则不会。

结论

由于乳腺硬度、细胞外基质密度和胶原沉积与乳腺癌风险直接相关,这些数据从机制上将 EDC 暴露与与疾病易感性增加相关的分子改变联系起来。这些改变是随着时间的推移而发展的,因此会导致成年后癌症风险增加。

https://cdn.ncbi.nlm.nih.gov/pmc/blobs/f413/7201668/e245cecb83f9/13058_2020_1275_Fig1_HTML.jpg

文献AI研究员

20分钟写一篇综述,助力文献阅读效率提升50倍。

立即体验

用中文搜PubMed

大模型驱动的PubMed中文搜索引擎

马上搜索

文档翻译

学术文献翻译模型,支持多种主流文档格式。

立即体验