Suppr超能文献

载脂蛋白 E4 导致血脑屏障功能障碍,预测认知能力下降。

APOE4 leads to blood-brain barrier dysfunction predicting cognitive decline.

机构信息

Department of Physiology and Neuroscience, Zilkha Neurogenetic Institute, Keck School of Medicine, University of Southern California, Los Angeles, CA, USA.

Alzheimer's Disease Research Center, Keck School of Medicine, University of Southern California, Los Angeles, CA, USA.

出版信息

Nature. 2020 May;581(7806):71-76. doi: 10.1038/s41586-020-2247-3. Epub 2020 Apr 29.

Abstract

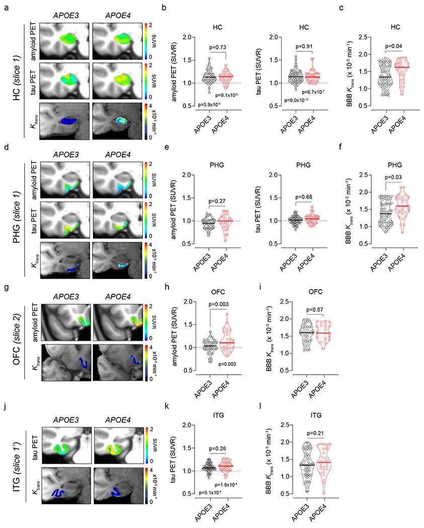
Vascular contributions to dementia and Alzheimer's disease are increasingly recognized. Recent studies have suggested that breakdown of the blood-brain barrier (BBB) is an early biomarker of human cognitive dysfunction, including the early clinical stages of Alzheimer's disease. The E4 variant of apolipoprotein E (APOE4), the main susceptibility gene for Alzheimer's disease, leads to accelerated breakdown of the BBB and degeneration of brain capillary pericytes, which maintain BBB integrity. It is unclear, however, whether the cerebrovascular effects of APOE4 contribute to cognitive impairment. Here we show that individuals bearing APOE4 (with the ε3/ε4 or ε4/ε4 alleles) are distinguished from those without APOE4 (ε3/ε3) by breakdown of the BBB in the hippocampus and medial temporal lobe. This finding is apparent in cognitively unimpaired APOE4 carriers and more severe in those with cognitive impairment, but is not related to amyloid-β or tau pathology measured in cerebrospinal fluid or by positron emission tomography. High baseline levels of the BBB pericyte injury biomarker soluble PDGFRβ in the cerebrospinal fluid predicted future cognitive decline in APOE4 carriers but not in non-carriers, even after controlling for amyloid-β and tau status, and were correlated with increased activity of the BBB-degrading cyclophilin A-matrix metalloproteinase-9 pathway in cerebrospinal fluid. Our findings suggest that breakdown of the BBB contributes to APOE4-associated cognitive decline independently of Alzheimer's disease pathology, and might be a therapeutic target in APOE4 carriers.

摘要

血管因素与痴呆和阿尔茨海默病的关系正日益受到关注。最近的研究表明,血脑屏障(BBB)的破坏是人类认知功能障碍的早期生物标志物,包括阿尔茨海默病的早期临床阶段。载脂蛋白 E(APOE)的 E4 变体是阿尔茨海默病的主要易感基因,可导致 BBB 加速破坏和脑毛细血管周细胞退化,从而维持 BBB 的完整性。然而,APOE4 的脑血管效应是否会导致认知障碍尚不清楚。在这里,我们发现携带 APOE4(ε3/ε4 或 ε4/ε4 等位基因)的个体与不携带 APOE4(ε3/ε3)的个体在海马体和内侧颞叶的 BBB 破坏方面存在区别。这一发现不仅在认知未受损的 APOE4 携带者中明显,而且在认知受损者中更为严重,但与脑脊液中的淀粉样蛋白-β或 tau 病理或正电子发射断层扫描无关。脑脊液中 BBB 周细胞损伤生物标志物可溶性 PDGFRβ的基线水平较高,可预测 APOE4 携带者的未来认知下降,但不能预测非携带者的认知下降,即使在控制淀粉样蛋白-β和 tau 状态后也是如此,并且与脑脊液中降解 BBB 的环孢素 A-基质金属蛋白酶-9 通路的活性增加相关。我们的研究结果表明,BBB 的破坏独立于阿尔茨海默病病理,导致 APOE4 相关的认知下降,并且可能是 APOE4 携带者的治疗靶点。

https://cdn.ncbi.nlm.nih.gov/pmc/blobs/6bca/7250000/940c805bb063/nihms-1581356-f0005.jpg

文献AI研究员

20分钟写一篇综述,助力文献阅读效率提升50倍。

立即体验

用中文搜PubMed

大模型驱动的PubMed中文搜索引擎

马上搜索

文档翻译

学术文献翻译模型,支持多种主流文档格式。

立即体验