Suppr超能文献

长链非编码 RNA BCRT1 通过靶向 miR-1303/PTBP3 轴促进乳腺癌进展。

LncRNA BCRT1 promotes breast cancer progression by targeting miR-1303/PTBP3 axis.

机构信息

Department of Breast Surgery, Qilu Hospital of Shandong University, Jinan, Shandong, 250012, People's Republic of China.

Pathology Tissue Bank, Qilu Hospital of Shandong University, Jinan, Shandong, 250012, People's Republic of China.

出版信息

Mol Cancer. 2020 May 8;19(1):85. doi: 10.1186/s12943-020-01206-5.

Abstract

BACKGROUND

Long noncoding RNAs (lncRNAs) play crucial roles in tumor progression and are aberrantly expressed in various cancers. However, the functional roles of lncRNAs in breast cancer remain largely unknown.

METHODS

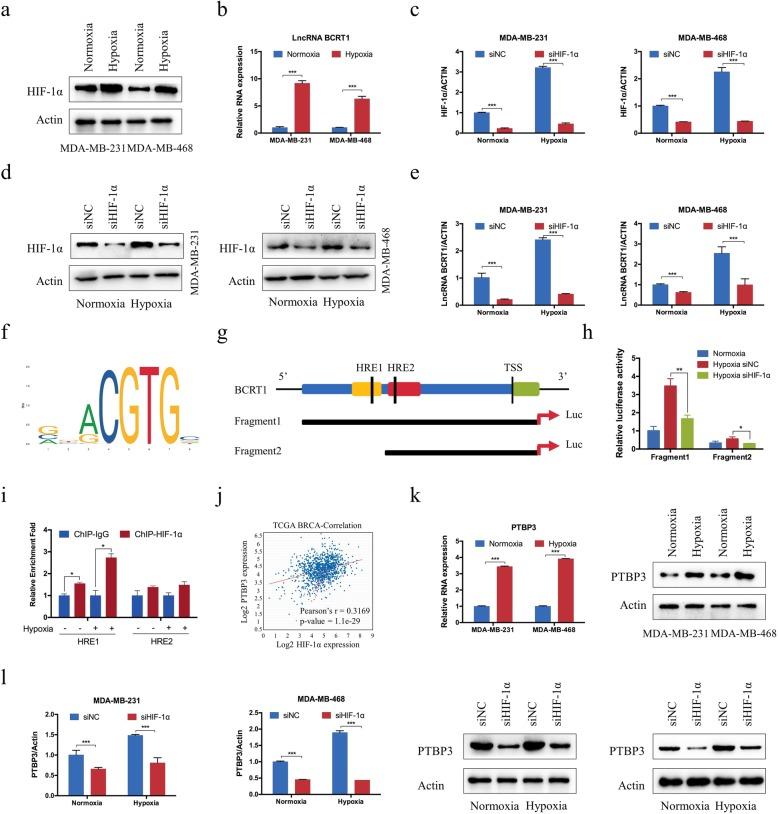
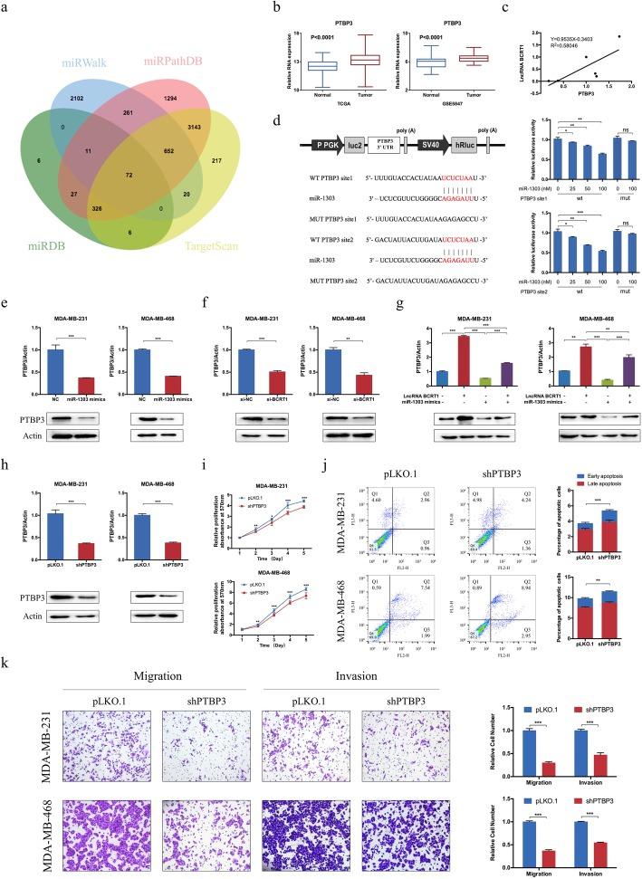
Based on public databases and integrating bioinformatics analyses, the overexpression of lncRNA BCRT1 in breast cancer tissues was detected and further validated in a cohort of breast cancer tissues. The effects of lncRNA BCRT1 on proliferation, migration, invasion and macrophage polarization were determined by in vitro and in vivo experiments. Luciferase reporter assay and RNA immunoprecipitation (RIP) were carried out to reveal the interaction between lncRNA BCRT1, miR-1303, and PTBP3. Chromatin immunoprecipitation (ChIP) and RT-PCR were used to evaluate the regulatory effect of hypoxia-inducible factor-1α (HIF-1α) on lncRNA BCRT1.

RESULTS

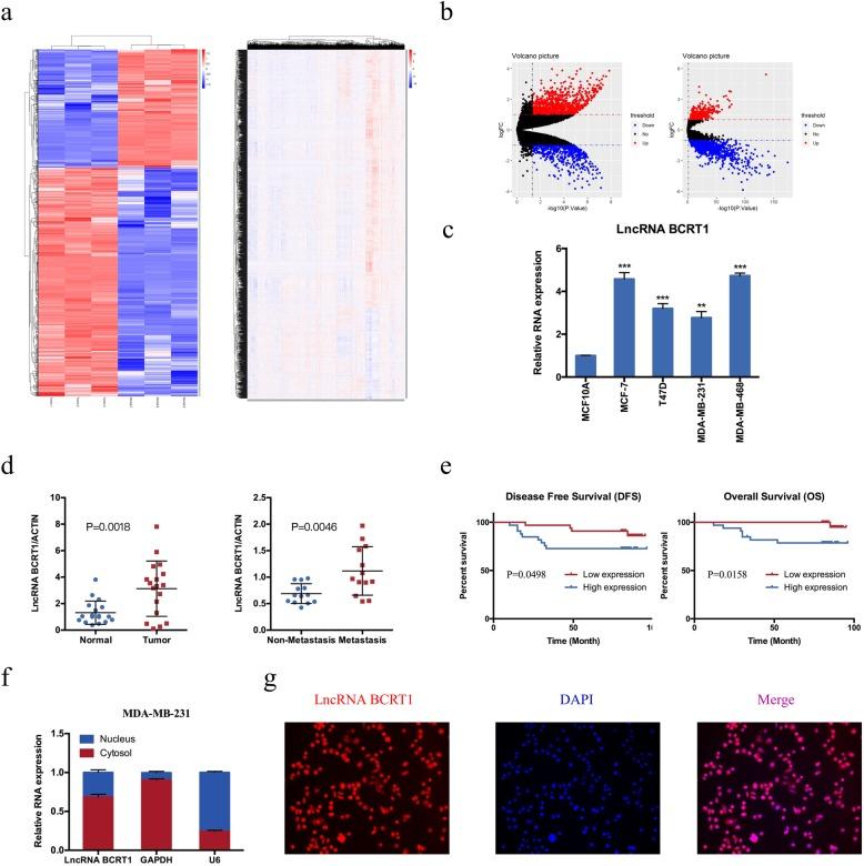
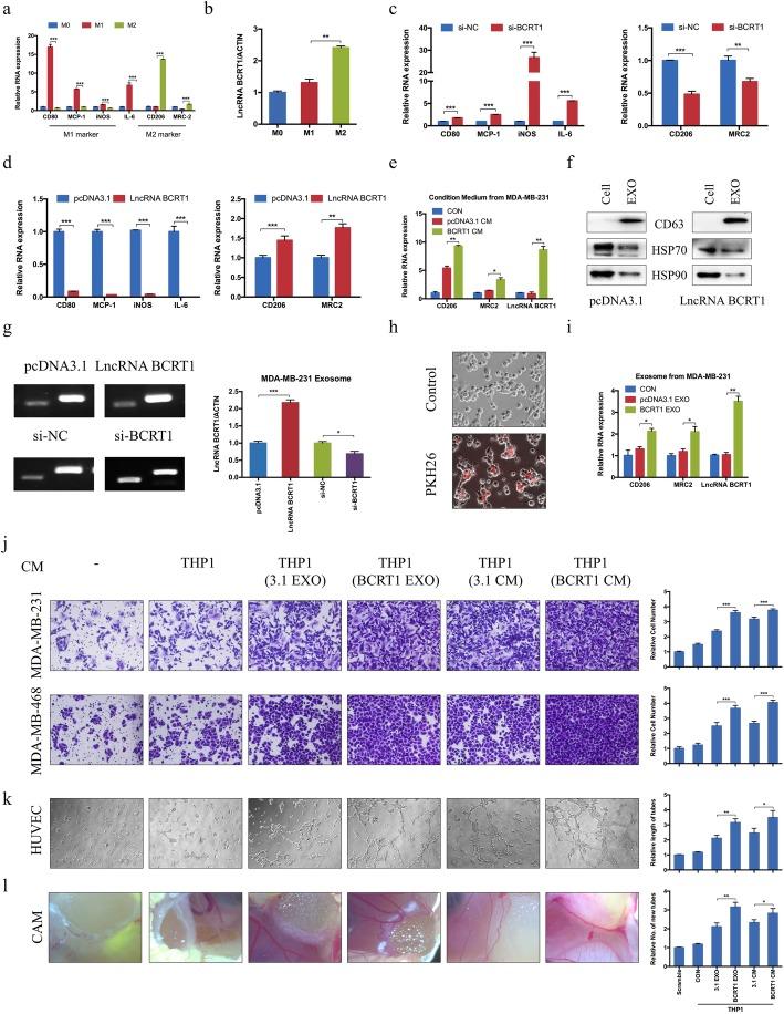
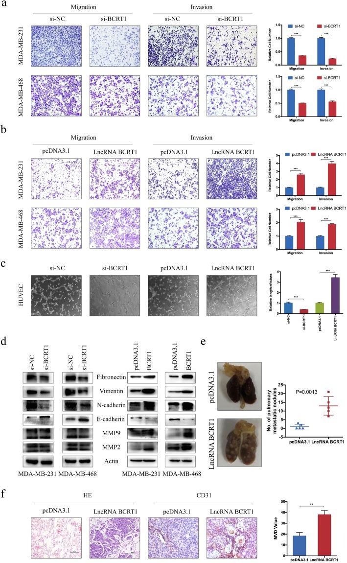
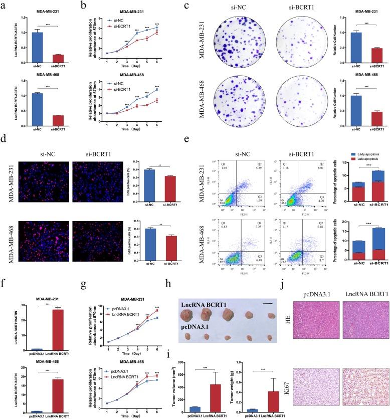
LncRNA BCRT1 was significantly upregulated in breast cancer tissues, which was correlated with poor prognosis in breast cancer patients. LncRNA BCRT1 knockdown remarkably suppressed tumor growth and metastasis in vitro and in vivo. Mechanistically, lncRNA BCRT1 could competitively bind with miR-1303 to prevent the degradation of its target gene PTBP3, which acts as a tumor-promoter in breast cancer. LncRNA BCRT1 overexpression could promote M2 polarization of macrophages, mediated by exosomes, which further accelerated breast cancer progression. Furthermore, lncRNA BCRT1 was upregulated in response to hypoxia, which was attributed to the binding of HIF-1α to HREs in the lncRNA BCRT1 promoter.

CONCLUSIONS

Collectively, these results reveal a novel HIF-1α/lncRNA BCRT1/miR-1303/PTBP3 pathway for breast cancer progression and suggest that lncRNA BCRT1 might be a potential biomarker and therapeutic target for breast cancer.

摘要

背景

长链非编码 RNA(lncRNA)在肿瘤进展中发挥着关键作用,并且在各种癌症中异常表达。然而,lncRNA 在乳腺癌中的功能作用在很大程度上仍然未知。

方法

基于公共数据库并整合生物信息学分析,检测了 lncRNA BCRT1 在乳腺癌组织中的过表达,并在乳腺癌组织队列中进一步验证。通过体外和体内实验确定 lncRNA BCRT1 对增殖、迁移、侵袭和巨噬细胞极化的影响。进行荧光素酶报告基因检测和 RNA 免疫沉淀(RIP)实验以揭示 lncRNA BCRT1、miR-1303 和 PTBP3 之间的相互作用。使用染色质免疫沉淀(ChIP)和 RT-PCR 评估缺氧诱导因子-1α(HIF-1α)对 lncRNA BCRT1 的调控作用。

结果

lncRNA BCRT1 在乳腺癌组织中显著上调,与乳腺癌患者的不良预后相关。lncRNA BCRT1 敲低显著抑制了体外和体内的肿瘤生长和转移。机制上,lncRNA BCRT1 可以与 miR-1303 竞争性结合,防止其靶基因 PTBP3 的降解,PTBP3 在乳腺癌中起促进肿瘤的作用。lncRNA BCRT1 过表达可以通过外泌体促进巨噬细胞 M2 极化,从而进一步加速乳腺癌的进展。此外,lncRNA BCRT1 对缺氧的反应上调归因于 HIF-1α与 lncRNA BCRT1 启动子中的 HRE 结合。

结论

总之,这些结果揭示了一个新的 HIF-1α/lncRNA BCRT1/miR-1303/PTBP3 通路促进乳腺癌进展,并表明 lncRNA BCRT1 可能是乳腺癌的一个潜在的生物标志物和治疗靶点。

https://cdn.ncbi.nlm.nih.gov/pmc/blobs/bbfd/7206728/b9110aa42692/12943_2020_1206_Fig1_HTML.jpg

文献AI研究员

20分钟写一篇综述,助力文献阅读效率提升50倍。

立即体验

用中文搜PubMed

大模型驱动的PubMed中文搜索引擎

马上搜索

文档翻译

学术文献翻译模型,支持多种主流文档格式。

立即体验