Suppr超能文献

piRNA 和转座子在果蝇中的动态变化:一个女性的故事。

piRNA and Transposon Dynamics in Drosophila: A Female Story.

机构信息

Laboratoire Evolution, Génomes, Comportement, Ecologie CNRS, Université Paris-Sud, IRD, Université Paris-Saclay, Gif-sur-Yvette, France.

出版信息

Genome Biol Evol. 2020 Jun 1;12(6):931-947. doi: 10.1093/gbe/evaa094.

Abstract

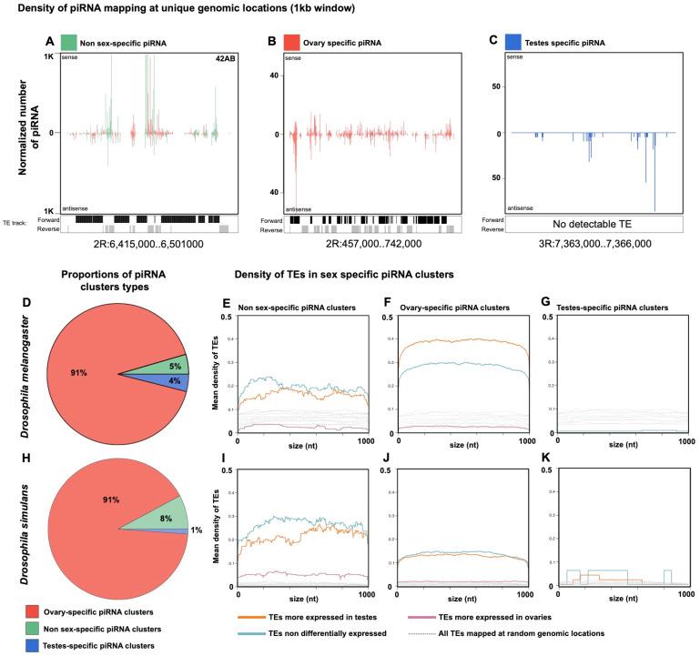
The germlines of metazoans contain transposable elements (TEs) causing genetic instability and affecting fitness. To protect the germline from TE activity, gonads of metazoans produce TE-derived PIWI-interacting RNAs (piRNAs) that silence TE expression. In Drosophila, our understanding of piRNA biogenesis is mainly based on studies of the Drosophila melanogaster female germline. However, it is not known whether piRNA functions are also important in the male germline or whether and how piRNAs are affected by the global genomic context. To address these questions, we compared genome sequences, transcriptomes, and small RNA libraries extracted from entire testes and ovaries of two sister species: D. melanogaster and Drosophila simulans. We found that most TE-derived piRNAs were produced in ovaries and that piRNA pathway genes were strongly overexpressed in ovaries compared with testes, indicating that the silencing of TEs by the piRNA pathway mainly took place in the female germline. To study the relationship between host piRNAs and TE landscape, we analyzed TE genomic features and how they correlate with piRNA production in the two species. In D. melanogaster, we found that TE-derived piRNAs target recently active TEs. In contrast, although Drosophila simulans TEs do not display any features of recent activity, the host still intensively produced silencing piRNAs targeting old TE relics. Together, our results show that the piRNA silencing response mainly takes place in Drosophila ovaries and indicate that the host piRNA response is implemented following a burst of TE activity and could persist long after the extinction of active TE families.

摘要

后生动物的生殖细胞系中含有转座元件 (TEs),这些元件会导致遗传不稳定性并影响适应度。为了保护生殖细胞免受 TE 活性的影响,后生动物的生殖腺会产生 TE 衍生的 PIWI 相互作用 RNA (piRNA),从而沉默 TE 的表达。在果蝇中,我们对 piRNA 生物发生的理解主要基于对黑腹果蝇雌性生殖细胞的研究。然而,尚不清楚 piRNA 功能是否在雄性生殖细胞中也很重要,或者 piRNAs 是否以及如何受到全基因组背景的影响。为了解决这些问题,我们比较了两个姐妹种:黑腹果蝇和 simulans 果蝇的整个睾丸和卵巢中提取的基因组序列、转录组和小 RNA 文库。我们发现,大多数 TE 衍生的 piRNAs 是在卵巢中产生的,并且与睾丸相比,piRNA 途径基因在卵巢中强烈过表达,表明 TE 的沉默主要发生在雌性生殖细胞中。为了研究宿主 piRNAs 与 TE 景观之间的关系,我们分析了 TE 的基因组特征以及它们与两种物种中 piRNA 产生的相关性。在黑腹果蝇中,我们发现 TE 衍生的 piRNAs 靶向最近活跃的 TEs。相比之下,尽管 simulans 果蝇的 TE 没有表现出任何最近活跃的特征,但宿主仍然强烈地产生沉默 piRNAs 来靶向旧的 TE 遗迹。总之,我们的结果表明,piRNA 沉默反应主要发生在果蝇的卵巢中,并表明宿主 piRNA 反应是在 TE 活性爆发后实施的,并且可以在活跃的 TE 家族灭绝后很长时间内持续存在。

https://cdn.ncbi.nlm.nih.gov/pmc/blobs/3d1d/7337185/b757c79064fa/evaa094f1.jpg

文献AI研究员

20分钟写一篇综述,助力文献阅读效率提升50倍。

立即体验

用中文搜PubMed

大模型驱动的PubMed中文搜索引擎

马上搜索

文档翻译

学术文献翻译模型,支持多种主流文档格式。

立即体验