Suppr超能文献

猪德尔塔冠状病毒的基因组流行病学、进化和传播动力学。

Genomic Epidemiology, Evolution, and Transmission Dynamics of Porcine Deltacoronavirus.

机构信息

MOE International Joint Collaborative Research Laboratory for Animal Health & Food Safety, Jiangsu Engineering Laboratory of Animal Immunology, Institute of Immunology, College of Veterinary Medicine, Nanjing Agricultural University, Nanjing, China.

Departments of Biomathematics and Human Genetics, David Geffen School of Medicine at UCLA, University of California, Los Angeles, Los Angeles, CA.

出版信息

Mol Biol Evol. 2020 Sep 1;37(9):2641-2654. doi: 10.1093/molbev/msaa117.

Abstract

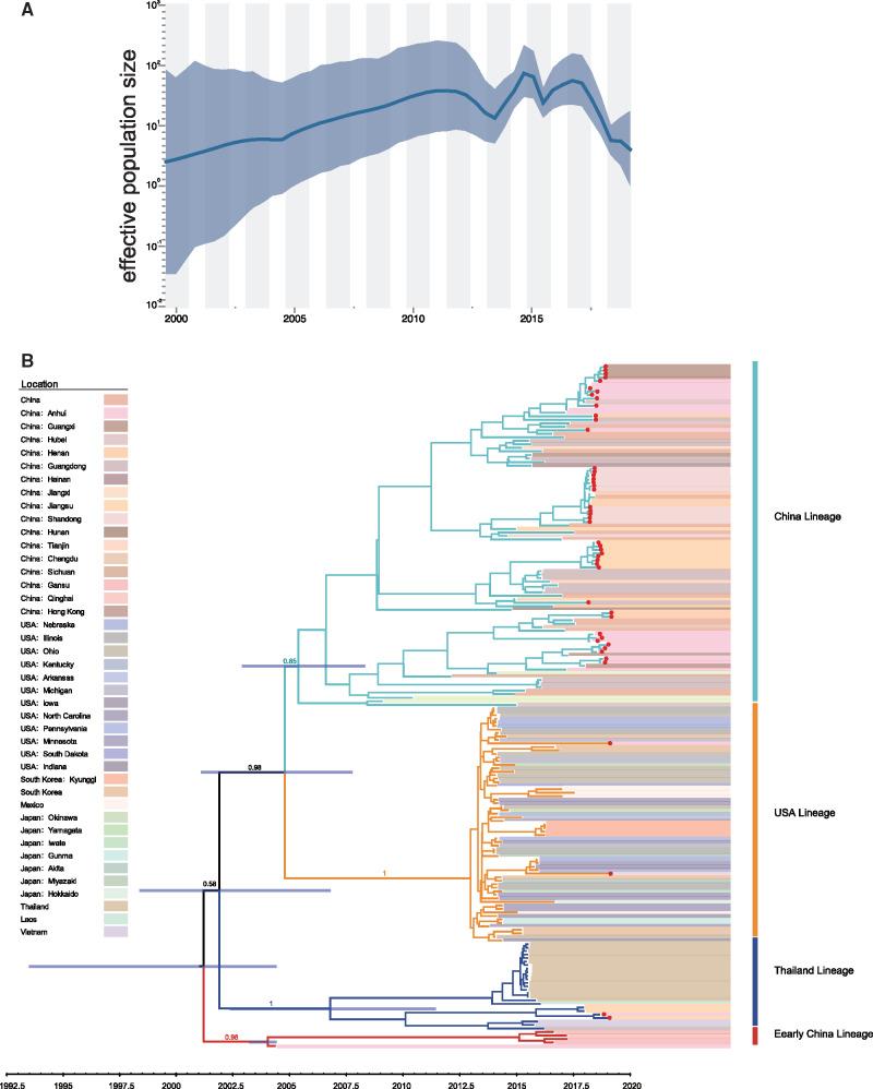
The emergence of severe acute respiratory syndrome coronavirus 2 (SARS-CoV-2) has shown once again that coronavirus (CoV) in animals are potential sources for epidemics in humans. Porcine deltacoronavirus (PDCoV) is an emerging enteropathogen of swine with a worldwide distribution. Here, we implemented and described an approach to analyze the epidemiology of PDCoV following its emergence in the pig population. We performed an integrated analysis of full genome sequence data from 21 newly sequenced viruses, along with comprehensive epidemiological surveillance data collected globally over the last 15 years. We found four distinct phylogenetic lineages of PDCoV, which differ in their geographic circulation patterns. Interestingly, we identified more frequent intra- and interlineage recombination and higher virus genetic diversity in the Chinese lineages compared with the USA lineage where pigs are raised in different farming systems and ecological environments. Most recombination breakpoints are located in the ORF1ab gene rather than in genes encoding structural proteins. We also identified five amino acids under positive selection in the spike protein suggesting a role for adaptive evolution. According to structural mapping, three positively selected sites are located in the N-terminal domain of the S1 subunit, which is the most likely involved in binding to a carbohydrate receptor, whereas the other two are located in or near the fusion peptide of the S2 subunit and thus might affect membrane fusion. Finally, our phylogeographic investigations highlighted notable South-North transmission as well as frequent long-distance dispersal events in China that could implicate human-mediated transmission. Our findings provide new insights into the evolution and dispersal of PDCoV that contribute to our understanding of the critical factors involved in CoVs emergence.

摘要

严重急性呼吸综合征冠状病毒 2 (SARS-CoV-2) 的出现再次表明,动物中的冠状病毒 (CoV) 是人类流行的潜在来源。猪德尔塔冠状病毒 (PDCoV) 是一种具有全球分布的新兴猪肠道病原体。在这里,我们实施并描述了一种方法,用于分析 PDCoV 在猪群中出现后的流行病学。我们对 21 个新测序病毒的全基因组序列数据进行了综合分析,并结合过去 15 年在全球范围内收集的综合流行病学监测数据。我们发现了 PDCoV 的四个不同的进化谱系,它们在地理传播模式上有所不同。有趣的是,与在美国,猪在不同的养殖系统和生态环境中饲养的谱系相比,我们在中国的谱系中发现了更频繁的种内和种间重组以及更高的病毒遗传多样性。大多数重组断点位于 ORF1ab 基因中,而不是编码结构蛋白的基因中。我们还在刺突蛋白中鉴定出五个受正选择影响的氨基酸,表明存在适应性进化的作用。根据结构映射,三个受正选择影响的位点位于 S1 亚基的 N 端结构域,该结构域最有可能参与与碳水化合物受体的结合,而另外两个位于或靠近 S2 亚基的融合肽附近,因此可能影响膜融合。最后,我们的系统地理学研究强调了中国明显的南北传播以及频繁的远距离扩散事件,这可能暗示了人类介导的传播。我们的研究结果提供了 PDCoV 进化和扩散的新见解,有助于我们理解 CoV 出现的关键因素。

https://cdn.ncbi.nlm.nih.gov/pmc/blobs/efb4/7475040/2fb41b04ba62/msaa117f1.jpg

文献AI研究员

20分钟写一篇综述,助力文献阅读效率提升50倍。

立即体验

用中文搜PubMed

大模型驱动的PubMed中文搜索引擎

马上搜索

文档翻译

学术文献翻译模型,支持多种主流文档格式。

立即体验