Suppr超能文献

狗感染 SARS-CoV-2。

Infection of dogs with SARS-CoV-2.

机构信息

Agriculture, Fisheries and Conservation Department, Government of the Hong Kong SAR, Hong Kong Special Administrative Region, Hong Kong, China.

Asia Pacific Veterinary Information Services, Melbourne, Victoria, Australia.

出版信息

Nature. 2020 Oct;586(7831):776-778. doi: 10.1038/s41586-020-2334-5. Epub 2020 May 14.

Abstract

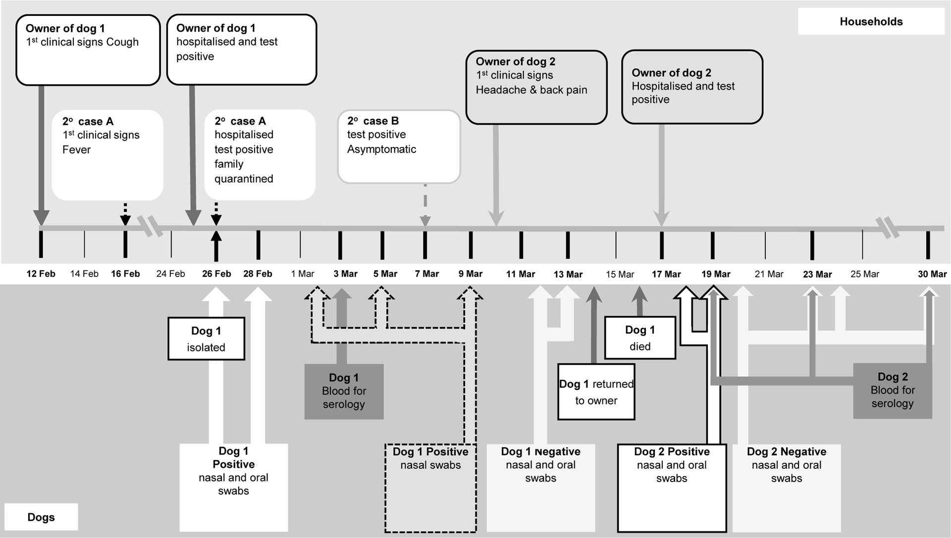
Severe acute respiratory syndrome coronavirus 2 (SARS-CoV-2) was first detected in Wuhan in December 2019 and caused coronavirus disease 2019 (COVID-19). In 2003, the closely related SARS-CoV had been detected in domestic cats and a dog. However, little is known about the susceptibility of domestic pet mammals to SARS-CoV-2. Here, using PCR with reverse transcription, serology, sequencing the viral genome and virus isolation, we show that 2 out of 15 dogs from households with confirmed human cases of COVID-19 in Hong Kong were found to be infected with SARS-CoV-2. SARS-CoV-2 RNA was detected in five nasal swabs collected over a 13-day period from a 17-year-old neutered male Pomeranian. A 2.5-year-old male German shepherd was positive for SARS-CoV-2 RNA on two occasions and virus was isolated from nasal and oral swabs. Antibody responses were detected in both dogs using plaque-reduction-neutralization assays. Viral genetic sequences of viruses from the two dogs were identical to the virus detected in the respective human cases. The dogs remained asymptomatic during quarantine. The evidence suggests that these are instances of human-to-animal transmission of SARS-CoV-2. It is unclear whether infected dogs can transmit the virus to other animals or back to humans.

摘要

严重急性呼吸综合征冠状病毒 2(SARS-CoV-2)于 2019 年 12 月首次在武汉被发现,并引发了 2019 年冠状病毒病(COVID-19)。2003 年,在国内的猫和狗身上检测到了密切相关的 SARS-CoV。然而,对于家养宠物哺乳动物对 SARS-CoV-2 的易感性知之甚少。在这里,我们使用反转录 PCR、血清学、病毒基因组测序和病毒分离,显示在香港确诊的 15 只与人 COVID-19 病例有关的家庭的 2 只狗感染了 SARS-CoV-2。从一只 17 岁的绝育雄性博美犬身上采集的 5 个鼻腔拭子中检测到了 SARS-CoV-2 RNA。一只 2.5 岁的雄性德国牧羊犬两次检测到 SARS-CoV-2 RNA 呈阳性,并且从鼻腔和口腔拭子中分离出了病毒。用蚀斑减少中和试验检测到了两只狗的抗体反应。来自这两只狗的病毒的遗传序列与在各自人类病例中检测到的病毒完全相同。这些狗在隔离期间没有出现任何症状。这些证据表明,这是人类向动物传播 SARS-CoV-2 的实例。目前尚不清楚感染的狗是否会将病毒传播给其他动物或传染给人类。

https://cdn.ncbi.nlm.nih.gov/pmc/blobs/e15f/7606701/b67602480158/nihms-1591981-f0003.jpg

文献AI研究员

20分钟写一篇综述,助力文献阅读效率提升50倍。

立即体验

用中文搜PubMed

大模型驱动的PubMed中文搜索引擎

马上搜索

文档翻译

学术文献翻译模型,支持多种主流文档格式。

立即体验