Suppr超能文献

miR-126 通过靶向 PIK3R2 并调节乳腺癌细胞中的 AKT/mTOR 通路来降低曲妥珠单抗耐药性。

miR-126 reduces trastuzumab resistance by targeting PIK3R2 and regulating AKT/mTOR pathway in breast cancer cells.

机构信息

College of Chemical Engineering, Northeast Electric Power University, Jilin city, China.

Department of Pharmacology and Chemical Biology, University of Pittsburgh School of Medicine, Pittsburgh, PA, USA.

出版信息

J Cell Mol Med. 2020 Jul;24(13):7600-7608. doi: 10.1111/jcmm.15396. Epub 2020 May 15.

Abstract

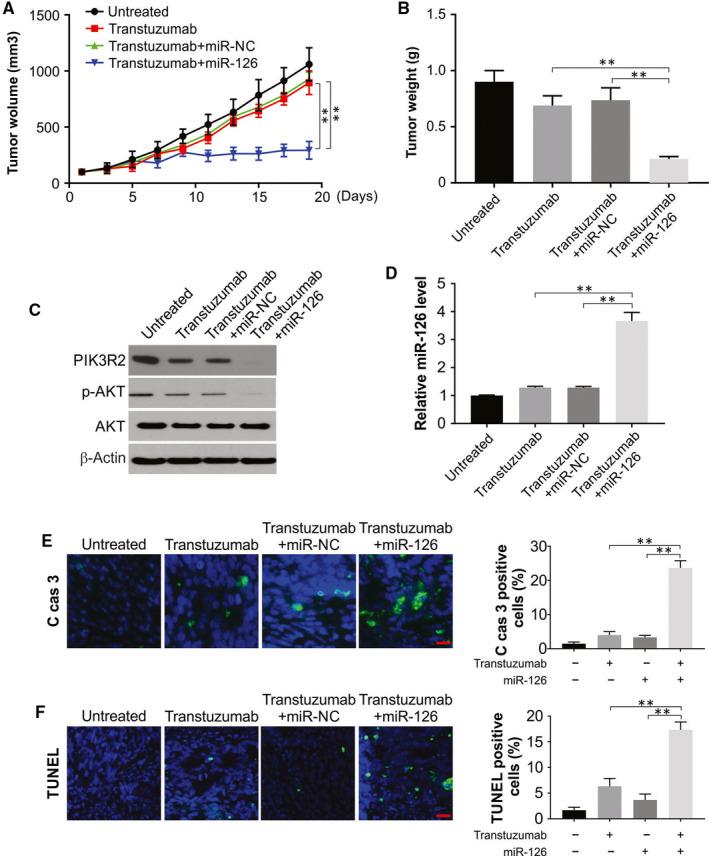
MicroRNAs (miRNAs) have been found to play a key role in drug resistance. In the current study, we aimed to explore the potential role of miR-126 in trastuzumab resistance in breast cancer cells. We found that the trastuzumab-resistant cell lines SKBR3/TR and BT474/TR had low expression of miR-126 and increased ability to migrate and invade. The resistance, invasion and mobilization abilities of the cells resistant to trastuzumab were reduced by ectopic expression of miR-126 mimics. In comparison, inhibition of miR-126 in SKBR3 parental cells had the opposite effect of an increased resistance to trastuzumab as well as invasion and migration. It was also found that miR-126 directly targets PIK3R2 in breast cancer cells. PIK3R2-knockdown cells showed decreased resistance to trastuzumab, while overexpression of PIK3R2 increased trastuzumab resistance. In addition, our finding showed that overexpression of miR-126 reduced resistance to trastuzumab in the trastuzumab-resistant cells and that inhibition of the PIK3R2/PI3K/AKT/mTOR signalling pathway was involved in this effect. SKBR3/TR cells also showed increased sensitivity to trastuzumab mediated by miR-126 in vivo. In conclusion, the above findings demonstrated that overexpression of miR-126 or down-regulation of its target gene may be a potential approach to overcome trastuzumab resistance in breast cancer cells.

摘要

微小 RNA(miRNA)在耐药性中起着关键作用。在本研究中,我们旨在探讨 miR-126 在乳腺癌细胞曲妥珠单抗耐药中的潜在作用。我们发现,曲妥珠单抗耐药细胞系 SKBR3/TR 和 BT474/TR 中 miR-126 表达降低,迁移和侵袭能力增强。过表达 miR-126 模拟物可降低曲妥珠单抗耐药细胞的耐药性、侵袭和迁移能力。相比之下,抑制 SKBR3 亲本细胞中的 miR-126 则相反,增加了对曲妥珠单抗的耐药性以及侵袭和迁移能力。研究还发现,miR-126 可直接靶向乳腺癌细胞中的 PIK3R2。PIK3R2 敲低细胞显示出对曲妥珠单抗的耐药性降低,而过表达 PIK3R2 则增加了曲妥珠单抗的耐药性。此外,我们的研究结果表明,过表达 miR-126 可降低曲妥珠单抗耐药细胞对曲妥珠单抗的耐药性,而抑制 PIK3R2/PI3K/AKT/mTOR 信号通路参与了这种作用。SKBR3/TR 细胞中 miR-126 的过表达也增加了其对曲妥珠单抗的敏感性。综上所述,上述研究结果表明,miR-126 的过表达或其靶基因的下调可能是克服乳腺癌细胞曲妥珠单抗耐药的一种潜在方法。

https://cdn.ncbi.nlm.nih.gov/pmc/blobs/1568/7339158/be9dcec5f0e3/JCMM-24-7600-g001.jpg

文献AI研究员

20分钟写一篇综述,助力文献阅读效率提升50倍。

立即体验

用中文搜PubMed

大模型驱动的PubMed中文搜索引擎

马上搜索

文档翻译

学术文献翻译模型,支持多种主流文档格式。

立即体验