Suppr超能文献

SARS-CoV-2 受体 ACE2 是人类气道上皮细胞中的一种干扰素刺激基因,可在组织中的特定细胞亚群中检测到。

SARS-CoV-2 Receptor ACE2 Is an Interferon-Stimulated Gene in Human Airway Epithelial Cells and Is Detected in Specific Cell Subsets across Tissues.

机构信息

Program in Health Sciences & Technology, Harvard Medical School & Massachusetts Institute of Technology, Boston, MA 02115, USA; Institute for Medical Engineering & Science, Massachusetts Institute of Technology, Cambridge, MA 02139, USA; Koch Institute for Integrative Cancer Research, Massachusetts Institute of Technology, Cambridge, MA 02139, USA; Ragon Institute of MGH, MIT, and Harvard, Cambridge, MA 02139, USA; Broad Institute of MIT and Harvard, Cambridge, MA 02142, USA; Harvard Graduate Program in Biophysics, Harvard University, Cambridge, MA 02138, USA.

Institute for Medical Engineering & Science, Massachusetts Institute of Technology, Cambridge, MA 02139, USA; Ragon Institute of MGH, MIT, and Harvard, Cambridge, MA 02139, USA; Broad Institute of MIT and Harvard, Cambridge, MA 02142, USA; Department of Chemistry, Massachusetts Institute of Technology, Cambridge, MA 02139, USA.

出版信息

Cell. 2020 May 28;181(5):1016-1035.e19. doi: 10.1016/j.cell.2020.04.035. Epub 2020 Apr 27.

Abstract

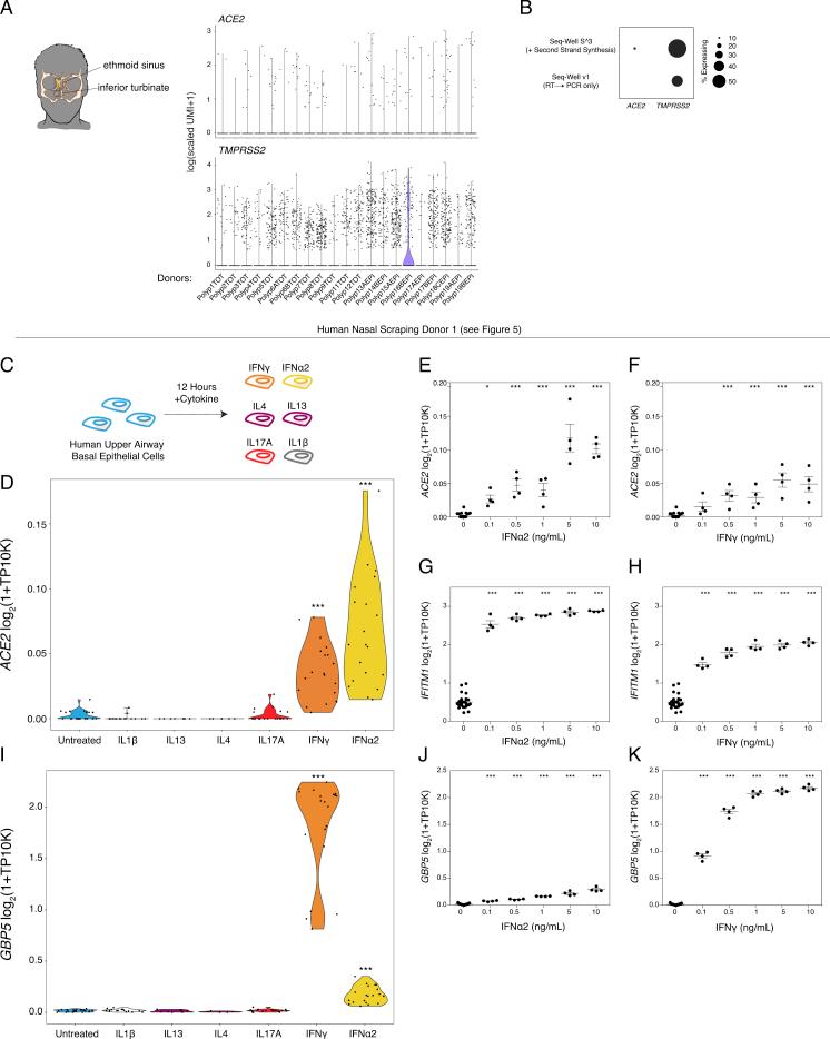
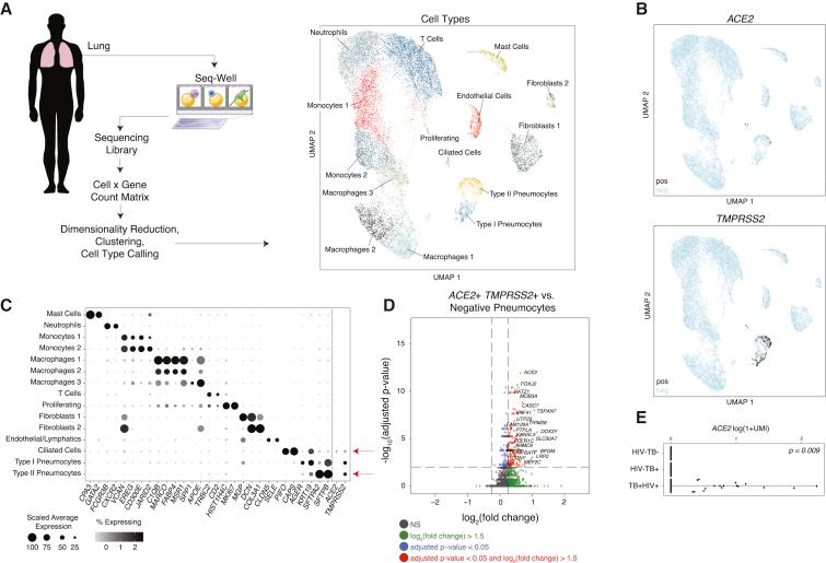
There is pressing urgency to understand the pathogenesis of the severe acute respiratory syndrome coronavirus clade 2 (SARS-CoV-2), which causes the disease COVID-19. SARS-CoV-2 spike (S) protein binds angiotensin-converting enzyme 2 (ACE2), and in concert with host proteases, principally transmembrane serine protease 2 (TMPRSS2), promotes cellular entry. The cell subsets targeted by SARS-CoV-2 in host tissues and the factors that regulate ACE2 expression remain unknown. Here, we leverage human, non-human primate, and mouse single-cell RNA-sequencing (scRNA-seq) datasets across health and disease to uncover putative targets of SARS-CoV-2 among tissue-resident cell subsets. We identify ACE2 and TMPRSS2 co-expressing cells within lung type II pneumocytes, ileal absorptive enterocytes, and nasal goblet secretory cells. Strikingly, we discovered that ACE2 is a human interferon-stimulated gene (ISG) in vitro using airway epithelial cells and extend our findings to in vivo viral infections. Our data suggest that SARS-CoV-2 could exploit species-specific interferon-driven upregulation of ACE2, a tissue-protective mediator during lung injury, to enhance infection.

摘要

了解导致 COVID-19 疾病的严重急性呼吸综合征冠状病毒 2 型(SARS-CoV-2)发病机制迫在眉睫。SARS-CoV-2 刺突(S)蛋白结合血管紧张素转换酶 2(ACE2),并与宿主蛋白酶(主要是跨膜丝氨酸蛋白酶 2(TMPRSS2))协同作用,促进细胞进入。宿主组织中 SARS-CoV-2 靶向的细胞亚群以及调节 ACE2 表达的因素仍不清楚。在这里,我们利用人类、非人类灵长类动物和小鼠的单细胞 RNA 测序(scRNA-seq)数据集,在健康和疾病条件下,揭示宿主组织中 SARS-CoV-2 的潜在靶细胞亚群。我们发现肺 II 型肺泡细胞、回肠吸收性肠细胞和鼻杯状分泌细胞中 ACE2 和 TMPRSS2 共表达细胞。引人注目的是,我们在气道上皮细胞中发现 ACE2 是体外人类干扰素刺激基因(ISG),并将我们的发现扩展到体内病毒感染。我们的数据表明,SARS-CoV-2 可能利用 ACE2 物种特异性干扰素驱动的上调,作为肺损伤期间的组织保护介质,来增强感染。

https://cdn.ncbi.nlm.nih.gov/pmc/blobs/eb8c/7264711/1ae9baea7c28/fx1.jpg

文献AI研究员

20分钟写一篇综述,助力文献阅读效率提升50倍。

立即体验

用中文搜PubMed

大模型驱动的PubMed中文搜索引擎

马上搜索

文档翻译

学术文献翻译模型,支持多种主流文档格式。

立即体验