Suppr超能文献

一种新型蝙蝠冠状病毒与 SARS-CoV-2 密切相关,其 Spike 蛋白 S1/S2 裂解位点存在天然插入。

A Novel Bat Coronavirus Closely Related to SARS-CoV-2 Contains Natural Insertions at the S1/S2 Cleavage Site of the Spike Protein.

机构信息

Key Laboratory of Etiology and Epidemiology of Emerging Infectious Diseases in Universities of Shandong, Shandong First Medical University, and Shandong Academy of Medical Sciences, Taian 271000, China.

Landscape Ecology Group, Center for Integrative Conservation, Xishuangbanna Tropical Botanical Garden, Chinese Academy of Sciences, Menglun, Mengla, Yunnan 666303, China.

出版信息

Curr Biol. 2020 Jun 8;30(11):2196-2203.e3. doi: 10.1016/j.cub.2020.05.023. Epub 2020 May 11.

Abstract

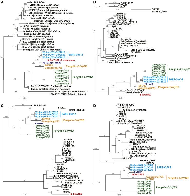
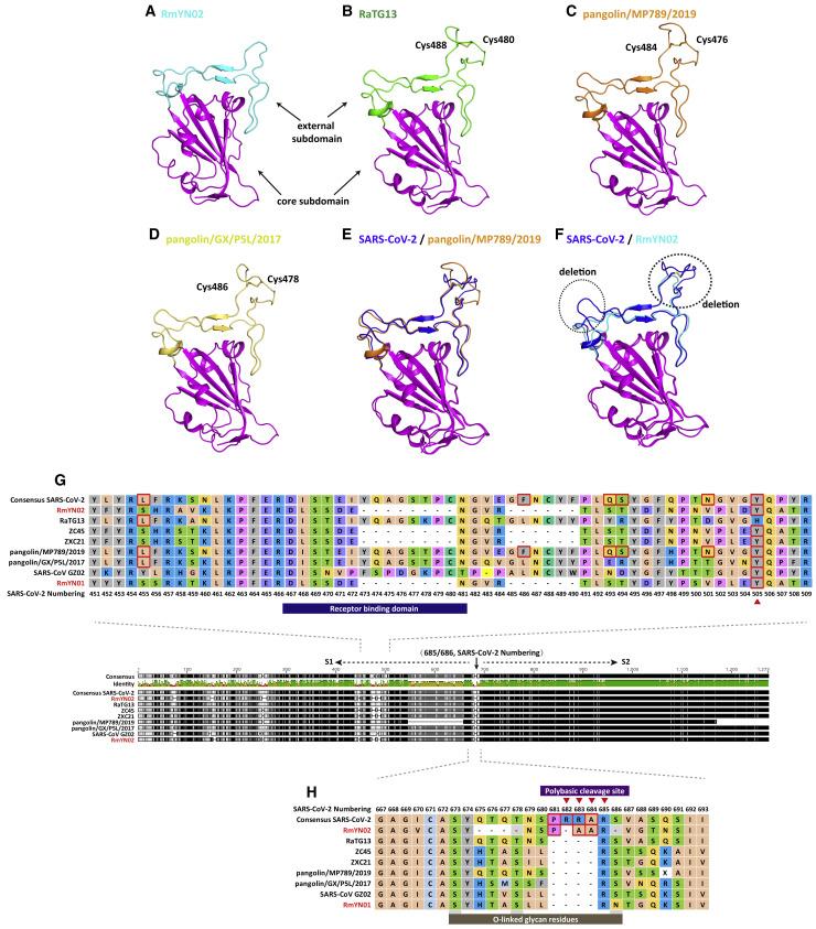
The unprecedented pandemic of pneumonia caused by a novel coronavirus, SARS-CoV-2, in China and beyond has had major public health impacts on a global scale [1, 2]. Although bats are regarded as the most likely natural hosts for SARS-CoV-2 [3], the origins of the virus remain unclear. Here, we report a novel bat-derived coronavirus, denoted RmYN02, identified from a metagenomic analysis of samples from 227 bats collected from Yunnan Province in China between May and October 2019. Notably, RmYN02 shares 93.3% nucleotide identity with SARS-CoV-2 at the scale of the complete virus genome and 97.2% identity in the 1ab gene, in which it is the closest relative of SARS-CoV-2 reported to date. In contrast, RmYN02 showed low sequence identity (61.3%) to SARS-CoV-2 in the receptor-binding domain (RBD) and might not bind to angiotensin-converting enzyme 2 (ACE2). Critically, and in a similar manner to SARS-CoV-2, RmYN02 was characterized by the insertion of multiple amino acids at the junction site of the S1 and S2 subunits of the spike (S) protein. This provides strong evidence that such insertion events can occur naturally in animal betacoronaviruses.

摘要

在中国和其他国家,一种新型冠状病毒(SARS-CoV-2)引发的前所未有的肺炎大流行,对全球范围内的公共卫生产生了重大影响[1,2]。尽管蝙蝠被认为是最有可能的 SARS-CoV-2 自然宿主[3],但该病毒的起源仍不清楚。在这里,我们报告了一种新型的蝙蝠衍生冠状病毒,称为 RmYN02,它是从 2019 年 5 月至 10 月期间在中国云南省采集的 227 只蝙蝠的宏基因组分析中鉴定出来的。值得注意的是,RmYN02 在整个病毒基因组的水平上与 SARS-CoV-2 共享 93.3%的核苷酸同一性,在 1ab 基因中则共享 97.2%的同一性,是迄今为止报道的与 SARS-CoV-2 最接近的病毒。相比之下,RmYN02 在受体结合域(RBD)与 SARS-CoV-2 的序列同一性较低(61.3%),可能不会与血管紧张素转换酶 2(ACE2)结合。至关重要的是,与 SARS-CoV-2 相似,RmYN02 的特征是在刺突(S)蛋白的 S1 和 S2 亚单位的连接点插入多个氨基酸。这为这种插入事件可以在动物贝塔冠状病毒中自然发生提供了有力的证据。

https://cdn.ncbi.nlm.nih.gov/pmc/blobs/0708/7211627/6c96dbfc4bf4/gr1_lrg.jpg

文献AI研究员

20分钟写一篇综述,助力文献阅读效率提升50倍。

立即体验

用中文搜PubMed

大模型驱动的PubMed中文搜索引擎

马上搜索

文档翻译

学术文献翻译模型,支持多种主流文档格式。

立即体验