Suppr超能文献

环状 RNA 001971/miR-29c-3p 轴通过 VEGFA 调节结直肠癌的生长、转移和血管生成。

The circular RNA 001971/miR-29c-3p axis modulates colorectal cancer growth, metastasis, and angiogenesis through VEGFA.

机构信息

Department of Pediatrics, Xiangya Hospital, Central South University, Changsha, Hunan, People's Republic of China.

Department of Emergency, Xiangya Hospital, Central South University, Changsha, Hunan, People's Republic of China.

出版信息

J Exp Clin Cancer Res. 2020 May 19;39(1):91. doi: 10.1186/s13046-020-01594-y.

Abstract

BACKGROUND

Colorectal cancer (CRC) is one of the most common malignant tumors globally. Angiogenesis is a key event maintaining tumor cell survival and aggressiveness. The expression of vascular endothelial growth factor A (VEGFA), one of the most significant tumor cell-secreted proangiogenic factors, is frequently upregulated in CRC.

METHODS

The MTT assay was used to detect the viability of CRC cells. Transwell assays were performed to detect the invasion capacity of target cells. Relative protein levels were determined by immunoblotting. Pathological characteristics of tissues were detected by H&E staining and immunohistochemical (IHC) staining. A RIP assay was conducted to validate the predicted binding between genes.

RESULTS

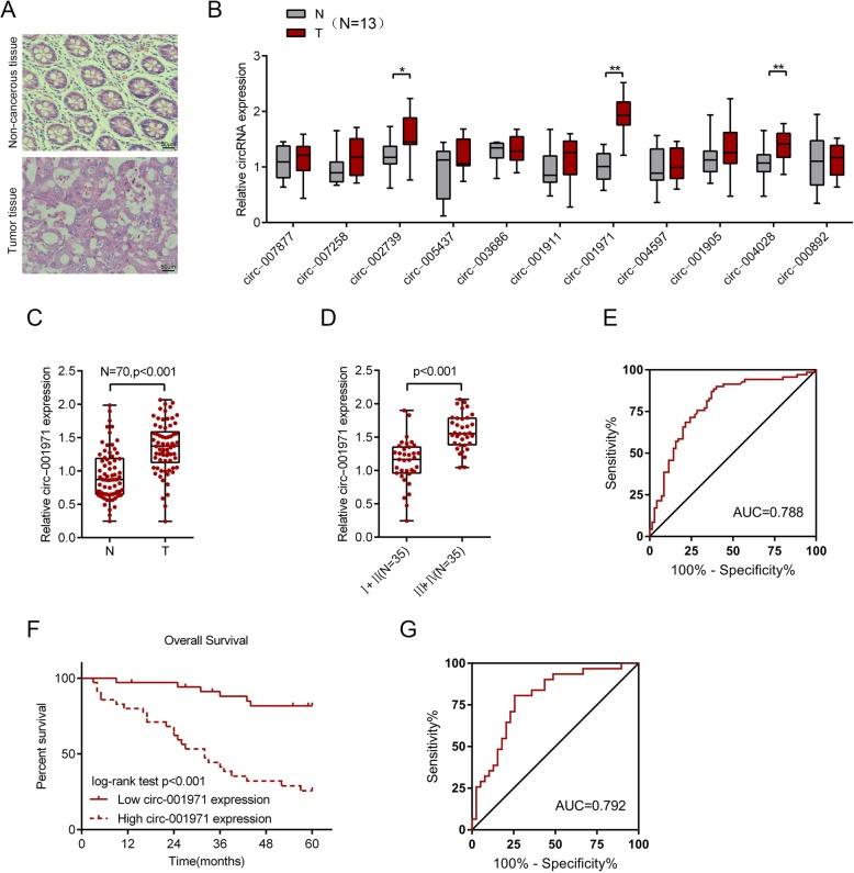
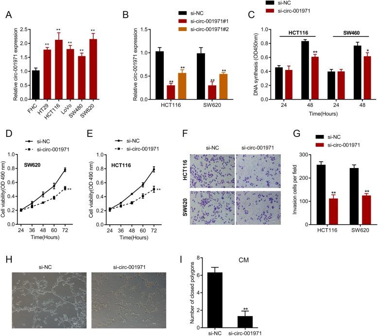
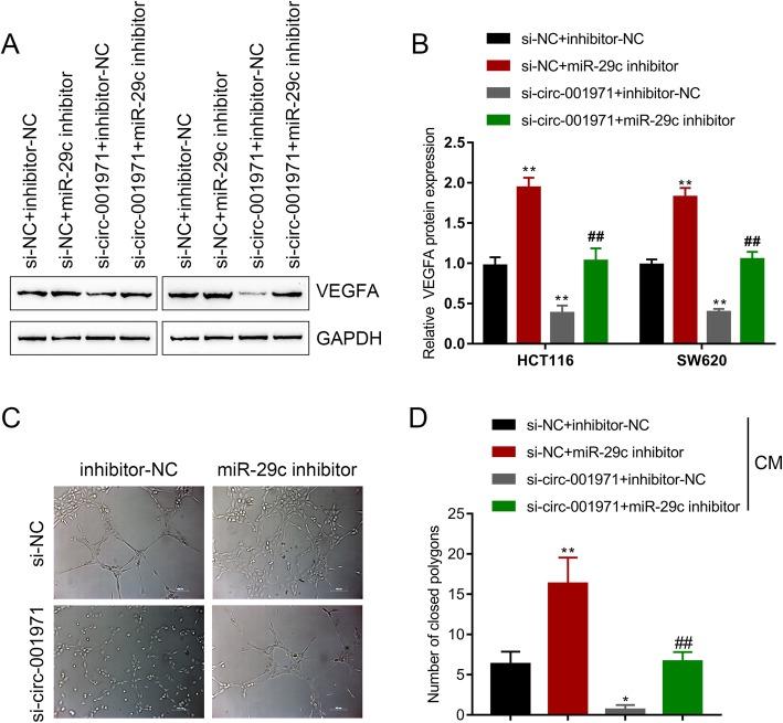
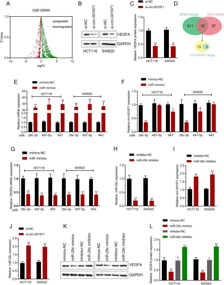
We observed that circ-001971 expression was dramatically increased in CRC tissue samples and cells. Circ-001971 knockdown suppressed the capacity of CRC cells to proliferate and invade and HUVEC tube formation in vitro, as well as tumor growth in mice bearing SW620 cell-derived tumors in vivo. The expression of circ-001971 and VEGFA was dramatically increased whereas the expression of miR-29c-3p was reduced in tumor tissue samples. Circ-001971 relieved miR-29c-3p-induced inhibition of VEGFA by acting as a ceRNA, thereby aggravating the proliferation, invasion and angiogenesis of CRC. Consistent with the above findings, the expression of VEGFA was increased, whereas the expression of miR-29c-3p was decreased in tumor tissue samples. miR-29c-3p had a negative correlation with both circ-001971 and VEGFA, while circ-001971 was positively correlated with VEGFA.

CONCLUSIONS

In conclusion, the circ-001971/miR-29c-3p axis modulated CRC cell proliferation, invasion, and angiogenesis by targeting VEGFA.

摘要

背景

结直肠癌(CRC)是全球最常见的恶性肿瘤之一。血管生成是维持肿瘤细胞存活和侵袭性的关键事件。血管内皮生长因子 A(VEGFA)是肿瘤细胞分泌的最重要的促血管生成因子之一,其在 CRC 中的表达常上调。

方法

采用 MTT 法检测 CRC 细胞的活力。Transwell 实验检测靶细胞的侵袭能力。免疫印迹法测定相对蛋白水平。H&E 染色和免疫组化(IHC)染色检测组织的病理特征。RIP 实验验证基因之间的预测结合。

结果

我们观察到 circ-001971 在 CRC 组织样本和细胞中的表达显著增加。circ-001971 敲低抑制 CRC 细胞体外增殖、侵袭和 HUVEC 管形成能力,以及体内携带 SW620 细胞衍生肿瘤的小鼠肿瘤生长。circ-001971 和 VEGFA 的表达在肿瘤组织样本中显著增加,而 miR-29c-3p 的表达减少。circ-001971 通过充当 ceRNA 缓解 miR-29c-3p 对 VEGFA 的抑制作用,从而加重 CRC 的增殖、侵袭和血管生成。与上述发现一致,VEGFA 在肿瘤组织样本中的表达增加,而 miR-29c-3p 的表达减少。miR-29c-3p 与 circ-001971 和 VEGFA 均呈负相关,而 circ-001971 与 VEGFA 呈正相关。

结论

总之,circ-001971/miR-29c-3p 轴通过靶向 VEGFA 调节 CRC 细胞的增殖、侵袭和血管生成。

https://cdn.ncbi.nlm.nih.gov/pmc/blobs/8770/7236474/7822271f43fc/13046_2020_1594_Fig1_HTML.jpg

文献AI研究员

20分钟写一篇综述,助力文献阅读效率提升50倍。

立即体验

用中文搜PubMed

大模型驱动的PubMed中文搜索引擎

马上搜索

文档翻译

学术文献翻译模型,支持多种主流文档格式。

立即体验