Suppr超能文献

长链非编码 RNA 小核仁 RNA 宿主基因 6 通过海绵吸附 microRNA-26a-5p 上调远上游元件结合蛋白 1 加剧胰腺癌。

Long non-coding RNA small nucleolar RNA host gene 6 aggravates pancreatic cancer through upregulation of far upstream element binding protein 1 by sponging microRNA-26a-5p.

机构信息

Department of Gastroenterology, Shanghai University of Medicine & Health Sciences Affiliated Sixth People's Hospital South Campus, Shanghai 201499, China.

Department of Laboratory Medicine, Shanghai University of Medicine & Health Sciences Affiliated Sixth People's Hospital South Campus, Shanghai 201499, China.

出版信息

Chin Med J (Engl). 2020 May 20;133(10):1211-1220. doi: 10.1097/CM9.0000000000000758.

Abstract

BACKGROUND

Pancreatic cancer (PC) is a highly deadly malignancy with few effective therapies. We aimed to unmask the role that long non-coding RNA small nucleolar RNA host gene 6 (SNHG6) plays in PC cells by targeting far upstream element binding protein 1 (FUBP1) via microRNA-26a-5p (miR-26a-5p).

METHODS

SNHG6 expression was predicted by bioinformatics, followed by verification via reverse transcription quantitative polymerase chain reaction. Then, the interactions among SNHG6, miR-26a-5p, and FUBP1 were detected through online software analysis, dual luciferase reporter assay and RNA pull-down. After that, cells were treated with different small interfering RNAs and/or mimic to determine the interactions among SNHG6, miR-26a-5p, and FUBP1 and their roles in PC cells. Finally, the role of SNHG6 in tumor growth in vivo was evaluated by measuring the growth and weight of transplanted tumors in nude mice. A t-test, one-way and two-way analysis of variance were used for data analysis.

RESULTS

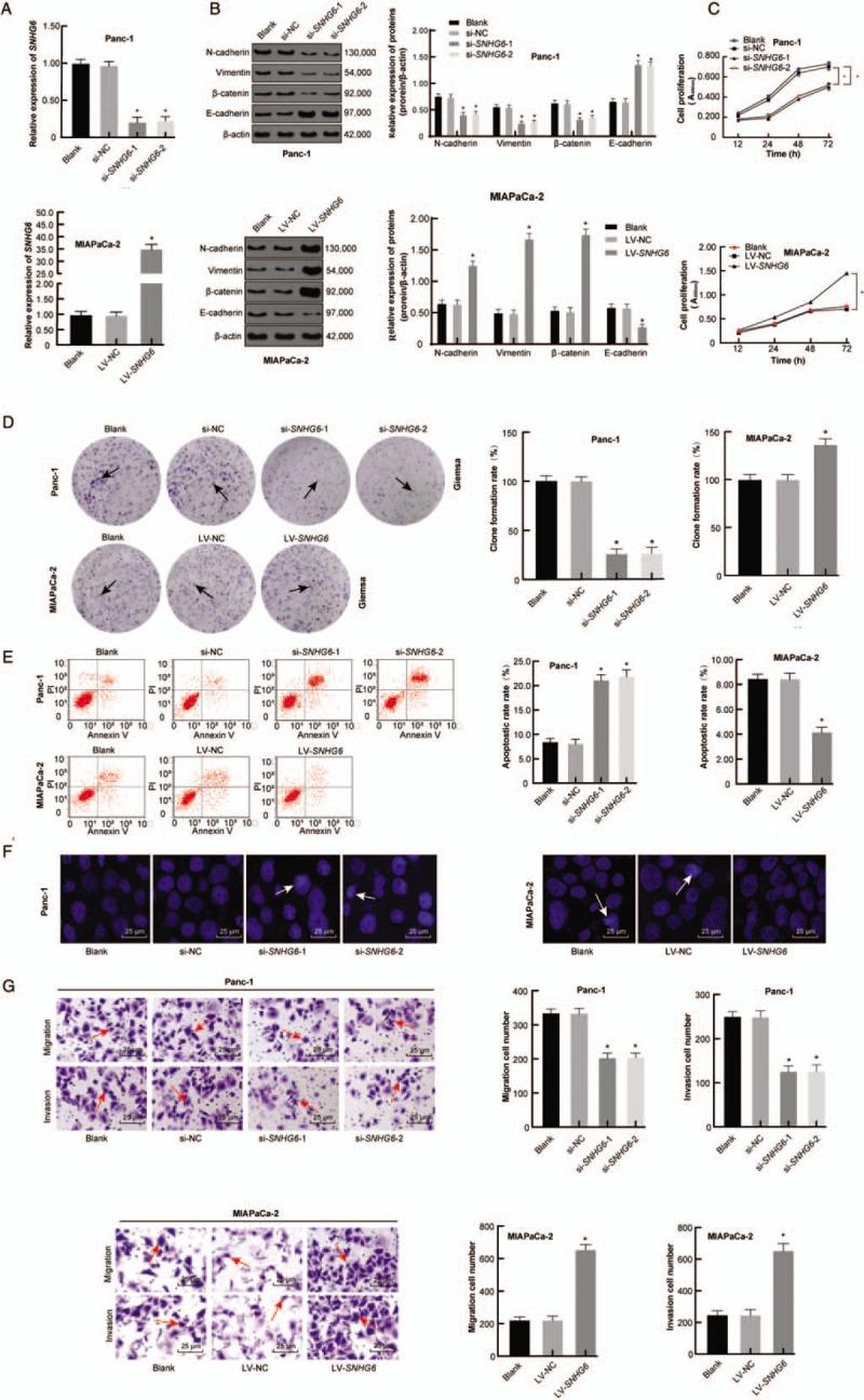
Compared with that in normal tissues, SNHG6 was highly expressed in PC tissues (1.00 ± 0.05 vs. 1.56 ± 0.06, t = 16.03, P < 0.001). Compared with that in human pancreatic duct epithelial cells (HPDE6-C7), SNHG6 showed the highest expression in PANC-1 cells (1.00 ± 0.06 vs. 3.87 ± 0.13, t = 34.72, P < 0.001) and the lowest expression in human pancreatic cancer cells (MIAPaCa-2) (1.00 ± 0.06 vs. 1.41 ± 0.07, t = 7.70, P = 0.0015). Compared with the levels in the si-negative control group, SNHG6 (0.97 ± 0.05 vs. 0.21 ± 0.06, t = 16.85, P < 0.001), N-cadherin (0.74 ± 0.05 vs. 0.41 ± 0.04, t = 8.93, P < 0.001), Vimentin (0.55 ± 0.04 vs. 0.25 ± 0.03, t = 10.39, P < 0.001), and β-catenin (0.62 ± 0.05 vs. 0.32 ± 0.03, t = 8.91, P < 0.001) were decreased, while E-cadherin (0.65 ± 0.06 vs. 1.36 ± 0.07, t = 13.34, P < 0.001) was increased after SNHG6 knockdown or miR-26a-5p overexpression, accompanied by inhibited cell proliferation, migration, and invasion. SNHG6 overexpression exerted the opposite effects. SNHG6 upregulated FUBP1 expression by sponging miR-26a-5p. Silencing SNHG6 blocked the growth of PC in vivo.

CONCLUSION

Silencing SNHG6 might ameliorate PC through inhibition of FUBP1 by sponging miR-26a-5p, thus providing further supporting evidence for its use in PC treatment.

摘要

背景

胰腺癌(PC)是一种致命性很强的恶性肿瘤,有效的治疗方法很少。我们旨在通过靶向远上游元件结合蛋白 1(FUBP1)来揭示长非编码 RNA 小核仁 RNA 宿主基因 6(SNHG6)在 PC 细胞中的作用,方法是通过 microRNA-26a-5p(miR-26a-5p)。

方法

通过生物信息学预测 SNHG6 的表达,然后通过逆转录定量聚合酶链反应进行验证。然后,通过在线软件分析、双荧光素酶报告基因检测和 RNA 下拉实验检测 SNHG6、miR-26a-5p 和 FUBP1 之间的相互作用。然后,用不同的小干扰 RNA 和/或模拟物处理细胞,以确定 SNHG6、miR-26a-5p 和 FUBP1 之间的相互作用及其在 PC 细胞中的作用。最后,通过测量裸鼠移植瘤的生长和重量来评估 SNHG6 在体内肿瘤生长中的作用。采用 t 检验、单因素方差分析和双因素方差分析进行数据分析。

结果

与正常组织相比,SNHG6 在 PC 组织中高度表达(1.00±0.05 比 1.56±0.06,t=16.03,P<0.001)。与人类胰腺导管上皮细胞(HPDE6-C7)相比,SNHG6 在 PANC-1 细胞中表达最高(1.00±0.06 比 3.87±0.13,t=34.72,P<0.001),在人胰腺癌细胞(MIAPaCa-2)中表达最低(1.00±0.06 比 1.41±0.07,t=7.70,P=0.0015)。与 si-阴性对照组相比,SNHG6(0.97±0.05 比 0.21±0.06,t=16.85,P<0.001)、N-钙黏蛋白(0.74±0.05 比 0.41±0.04,t=8.93,P<0.001)、波形蛋白(0.55±0.04 比 0.25±0.03,t=10.39,P<0.001)和β-连环蛋白(0.62±0.05 比 0.32±0.03,t=8.91,P<0.001)降低,而 E-钙黏蛋白(0.65±0.06 比 1.36±0.07,t=13.34,P<0.001)在 SNHG6 敲低或 miR-26a-5p 过表达后增加,同时抑制细胞增殖、迁移和侵袭。SNHG6 的过表达产生了相反的效果。SNHG6 通过海绵 miR-26a-5p 上调 FUBP1 的表达。沉默 SNHG6 阻断了 PC 的体内生长。

结论

沉默 SNHG6 可能通过海绵 miR-26a-5p 抑制 FUBP1 来改善 PC,从而为其在 PC 治疗中的应用提供了进一步的支持证据。

https://cdn.ncbi.nlm.nih.gov/pmc/blobs/eef5/7249703/c9134925b1ea/cm9-133-1211-g002.jpg

文献AI研究员

20分钟写一篇综述,助力文献阅读效率提升50倍。

立即体验

用中文搜PubMed

大模型驱动的PubMed中文搜索引擎

马上搜索

文档翻译

学术文献翻译模型,支持多种主流文档格式。

立即体验